财务管理业务转型的风口之下,私人银行业务如火如荼,本篇报告基于此背景聚焦商业银行私人银行业务。
1 兴业银行私人银行部(专营机构)获准筹建
2021年5月11日,银保监会官网发布了兴业银行私人银行部被核准筹建的信息,商业银行私人银行业务再次引起关注。实际上早在2008年期间,农行、工行、交行的私人银行部(专营级机构)便已获准设立。这意味着时隔近十年后,商业银行的私人银行专营机构再次成为监管部门的关注点,鼓励商业银行大力开 展财富管理和私人银行业务可能是近期监管部门的政策倾斜点。

2 私人银行位于整个零售综合金融生态链的最顶端
(一)作为“零售贷款—零售存款—资产管理—财富管理(针对高净值客户)—私人银行(含家族信托,针对私人银行客户)”整个零售综合金融生态链的最顶端,私人银行业务已成为增加零售客户粘性、挖掘零售客户潜力、增加零售客户质量、加深零售品牌嵌入力度、拓宽零售业务服务广度、开辟零售业务发展新生态、联动客户端与投行端的重要支点,在当前已成为各家银行的角力点。
(二)实际上,零售综合金融生态链的五个支点缺一不可、缺少任何一环均极有可能导致商业银行在未来的竞争格局中处处受制于人,很可能会导致辛苦积攒起来的零售业务基础拱手相让于同业,同时私人银行业务也有助于将企业客户的服务广度拓宽至企业主、高级管理人员,并提供相应的投融资服务。


(三)目前各类银行在传统零售业务的争夺上已经白热化,零售贷款与零售存款占比整体上趋于一致,且传统零售业务呈现明显的同质化(如上市银行的零售贷款与零售存款占比已分别提升至34%和40%左右),但在更高端的财富管理和私人银行等业务方面,各银行却分化明显。目前来看,也只有寥寥几家银行在财富管理业务方面有一定建树,而事实上财富管理业务与私人银行业务也能够在一定程度上真正体现出一家银行的零售综合服务能力。

3 私人银行业务空间还大吗?
有几个例证表明我国私人银行业务空间仍然非常大。
(一)我国接近300万人高净值人群非常值得挖掘
2021年5月17日,招行联合贝恩公司在北京发布的《2021中国私人财富报告》(自2009年以来招行第7次发布系列报告)给出了以下几个有意思的数据:
1、预计2021年底,中国高净值人群将接近300万人,拥有可投资资产规模将达到96万亿元(2020年为84万亿)。其中,2020年可投资资产在1000万元以上的高净值人群达262万人,2020年全国有17个省份高净值人群突破5万(其中广东、上海、北京、江苏、浙江、山东、四川、湖北和福建等9省市均超过10万),可见三大经济圈高净值人群集中度加强。
2、40岁以下高净值人群的比例由2019年的29%大幅提升至2021年的42%(即高净值人群的年轻化趋势明显)。
3、高净值人群主要集中于传统经济董监高、新经济董监高、职业经理人(非董监高)、专业人士、传统经济创富一代、新经济创富一代、继承二代、全职太太等群体。
4、高净值客群的需求从注重个人财富管理扩展至“个人、家庭、企业和社会”等多层次的综合需求,且非金融服务需求上升明显(如境内外子女教育、企业增值服务和高端医疗接入等)。
5、大型银行目前依然是高净值人群的首选(占比达63%),而高净值人群在选择私行服务时最关注专业度、品牌和产品。
6、高净值人群对境外投资有较高诉求,其境外可投资资产的比例由2019年的15%大幅提升至2021年的30%。
因此私人银行业务的发展不仅仅是零售部门的事情,其给商业银行零售综合服务能力带来较大挑战的同时,所带来的品牌价值亦不可估量。
(二)理财投资者接近5000万,很多银行已具备开展私行业务的实力
1、根据2021年4月27日,银行业理财登记托管中心发布的《中国理财市场2021年一季度报告》,截至今年一季度,我国理财市场规模达到25.03万亿元,全市场理财投资者达到4979.63万(今年一季度新增817.15万)。要知道2019年理财市场投资者才仅为2227.71万人。
2、目前在我们搜集的55家银行(含有公布数据的上市银行以及其它主流非上市银行)中,非保本理财规模合计达到24.23万亿(截至2020年底),其中,非保本理财规模在500亿以上的银行有38家、1000亿以上的银行有9家。也就是说目前国内一些主流银行已经具备开展财富管理或私人银行业务的实力。

(三)商业银行私人银行规模已超15万亿元
和非保本理财相比,商业银行对私人银行业务披露的信息比较少,主要是因为开展私人银行业务的银行数量并不多,且程度不深,特别是一些中小银行的私人银行业务可能仍处初步阶段。不过我们仍然从16家上市银行的年报中获取到相关信息,目前这16家银行的私人银行总规模达到15.34万亿元,同时考虑到财富管理客户仍将不断向私行客户迁徙以及城商行私人银行业务将开始发力等因素,意味着未来私人银行业务的增长空间将会相当可观。

(四)私行业务是“以客户为中心”理念的真正体现
尽管在目前我国商业银行私人银行业务发展过程中存在的一些不足,但未来私人银行业务在高净值人群中的渗透仍有很大的提升空间,而坚持私人银行的业务定位不仅重要而且也非常有必要。
私人银行业务是“以客户为中心”理念的真正体现,其提供的诸如投资顾问、消费支付、财务规划、资产配置、产品交易、资讯行情等非金融增值服务是需要在全面深入了解客户的基础上才能完成的,因此私人银行在稳定优质客户、增加优质客户粘性以及通过存量客户拓展增量客户方面的功能是非常明显的。
4 目前国内商业银行私行业务开展情况剖析
虽然2005年外资银行便开始进军中国开展私人银行业务(瑞士友邦银行于2005年在国内成立首家私人银行部),但国内私人银行业务真正始于2007-2008年金融危机之际。2007年3月跨境业务基础较好的中行与苏格兰皇家银行合作率先成立私人银行部门、2007年8月招行私人银行部成立,2008年工行正式推出私人银行业务并成立私人银行部,随后建行、中信银行、交行、民生银行等也开始相继涉足私人银行业务。

(一)目前私行业务主要由主流头部银行主导
目前开展商业银行理财业务的银行数量较多,但就私人银行业务来说,则呈现出明显分化的特征,且主要由头部优质银行主导。以2020年数据为例,
1、管理私人银行资产规模超过2万亿的银行有2家(即招行与工行),其它管理私人银行资产规模超过1万亿的银行合计有4家(即中行、建行、农行与平安银行),这六家万亿级私行规模的银行合计管理了11.43万亿的私人银行规模。
2、管理私人银行资产规模在5000-10000亿元之间的银行主要有3家(即交行、兴业银行和中信银行),紧随其后的是民生银行、浦发银行和光大银行。
(二)仅寥寥数家城商行披露了私行规模数据
从目前掌握的情况来看,目前开展私人银行业务的中小银行数量不少,但仅有寥寥数家披露了相关数据。
1、宁波银行与上海银行披露了其2020年底的私人银行管理资产规模分别为956亿元和755.13亿元。同时根据我们的估算,对于没有披露数据的北京银行和江苏银行,其私人银行规模也在500亿元以上。
2、南京银行2020年的私行及钻石客户数合计达到30264户(同比增长17.24%),对应的日均AUM达到1495.69亿元(同比增长19.84%)。
3、北京银行2020年私人银行客户(含潜力)接近6万户、私行代销产品代理费收入同比增幅达51%,江苏银行2020年的财富和私行客户数突破5.50万户(其中私行客户数同比增长25%)。
(三)客户数同样分化明显、集中度较高,4家银行均超过8万户
和管理规模相比,客户数的分化同样比较明显。目前16家上市银行服务的私人银行客户数量虽然已经达110万级别,但仍有较大提升空间。截至2020年,
1、私人银行客户数量在10万户级以上的银行分别有工行(18.20万户)、建行(16.03万户)、农行(14.10万户)、中行(13.29万户)、招行(10万户)。
2、另有3家银行的私行客户数量超过5万户,从高到低分别为交行(6.11万户)、平安银行(5.73万户)、中信银行(5.11万户)。
3、此外,另有6家银行的私行客户数量在1万户至5万户之间,从高到低依次为兴业银行(4.86万户)、光大银行(4.01万户)、民生银行(3.49万户)、浦发银行(2.40万户)、浙商银行(1.15万户)、华夏银行(1.14万户)。
4、其余银行的私行客户数量均在万户以内,如宁波银行为0.76万户、中原银行为0.54万户、上海银行为0.44万户。
5、另有一些银行没有单独披露私行客户数量,如南京银行2020年的私行及钻石客户数合计达到30264户(同比增长17.24%),、北京银行2020年私人银行客户(含潜力)接近6万户、江苏银行2020年的财富和私行客户数突破5.50万户(其中私行客户数同比增长25%)。
(四)私人银行客户质量差异较大,招商银行一骑绝尘
若以私行客户户均资产为衡量标准,则会发现各家银行的私人银行客户质量差异明显,最高者户均资产接近3000万元,最低者则1000万元附近。
1、招行的私行客户户均资产高达2775.27万元,为各银行最高。
2、紧随其后的是平安银行(私行客户户均资产达1970.15万元)、浦发银行(私行客户户均资产达1958.33万元)、上海银行(1711.92万元)、华夏银行(户均资产达1677.08万元)。
2、最低的是中信银行,户均资产为988.69万元。
很显然,对于零售业务基础较高的银行来说,财富管理与私人银行正在成为其提升客户质量与客户共成长的翘板,而零售客群也正在成为其发展财富管理与私人银行业务的有力支撑,比如招商银行
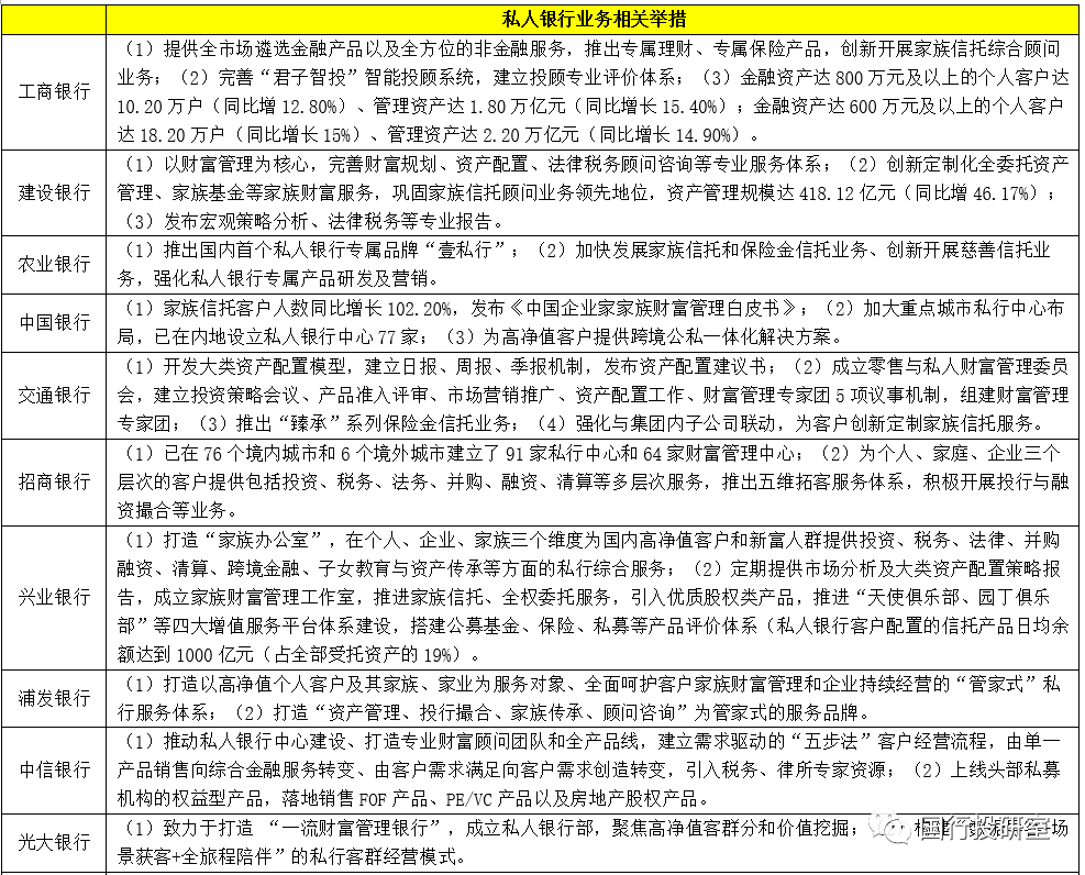
(五)各银行发展私人银行业务的举措探讨
经过近几年的发展,各家银行在私人银行业务也推出了一些相应的举措,大致有以下几个共同特征:
1、充分借鉴信托理念,大力发展家族信托、保险金信托以及慈善信托业务。
2、围绕私人银行客户在个人、家庭、家族以及事业等层面的需求,通过加强与第三方机构在法务、税务、并购融资、清算、健康医养、出行、代际教育等方面的合作,为私人银行客户提供包括投行撮合、财务咨询等在内的全方位服务。
3、坚持大类资产配置理念,加强与信托、保险、基金以及海外机构的合作,为私人银行客户遴选全市场和全金融产品,包括现金管理、类固收、权益类、另类、保障类、海外配置等,并定期发布资产配置报告。
4、虽然私行专营机构甚至法人独立化运营是未来趋势,但目前私人银行的组织架构仍内嵌于商业银行体系。例如,2013年3月,与招商银行几乎同时成立的中信银行私人银行因面临业绩不佳等问题,而将私人银行部门与财富管理部门合并,暴露出私人银行事业部模式面临的发展困境。此外民生银行的分行私人银行分部也因业务发展缓慢而被划归当地分行。


(六)各银行私人银行客户标准与信息披露口径不统一
虽然2011年8月银监会发布的《商业银行理财产品销售办法》中明确对私人银行客户设置一定标准(即金融资产达到600万元(含)人民币以上的商业银行客户),但是这个标准在银行具体执行中并不统一。例如,
1、工行、农行、交行、平安银行、中信银行以及浙商银行的私人银行客户标准是日均金融资产在600万元(含)以上。
2、建行、招行和光大银行的私人银行客户标准为日均总资产在1000万元及以上,而浦发银行、民生银行与上海银行的私人银行客户标准为日均资产800万元以上。工行还公布了日均资产在800万元以上的私人银行情况。
因此,各银行在私人银行客户标准的界定上呈现出明显个性化特征,这也使得各银行之间的私人银行业务数据实际上并不完全可比,整体来看招行、建行、光大银行的私人银行规模与客户数一定程度上被低估。
与此同时,一些银行甚至未单独披露私行信息,而是将财富管理与私人银行放在一起进行披露,如南京银行等。

(七)私人银行业务同质化明显,面临的内外部压力较大
我们要承认,私人银行业务的开展并不容易,对于服务能力不足的中小银行来说尤其如此。全链条的产品和服务说起来容易,但具体落实时则会发现存在诸多掣肘,仅以提供全市场投资品种一项来说便很难获得中后台部门的认可,这种情况下商业银行很难提供创新程度高、个性化特征突出的资产配置品种。
并且由于与第三方机构之间的合作力度较为初步且合作模式大同小异,意味着我国商业银行业务提供的大量非金融增值服务实际上也明显趋同,其成本收入比一般会达到50%-70%的高位水平,因此私人银行业务虽然具有轻资本的特征,但高成本的特征亦非常突出,而高成本是否能够获得管理层的认可也存在疑问。
5 关于私行业务相关概念之间的辨析
私人银行本身是客户概念。基于此,大致有以下几个概念需要进一步明确:
(一)私人银行管理资产规模与私人银行理财
私人银行是一个客户概念,私人银行管理资产规模(即AUM)则是一个综合性的概念,具体包括面向私人银行客户发行的理财、私人银行客户的存款以及由私人银行客户购买的代销产品等几类。而私人银行理财则仅指面向私人银行客户发行的理财产品,数值上要更小。
例如,2017年和2018年我国商业银行私人银行理财产品存续余额分别仅为2.29万亿和2.26万亿(高净值理财产品存续余额分别为2.91万亿和3.07万亿),也即2018年底我国商业银行面向高净值和私人银行客群的理财产品存续余额合计仅为5.33万亿。
(二)资产管理、财富管理与私人银行
1、根据资管新规的定义,资产管理业务是指银行、信托、证券、基金、期货、保险资产管理机构、金融资产投资公司等金融机构接受投资者委托,对受托的投资者财产进行投资和管理的金融服务。
理财新规亦明确,理财业务是指商业银行接受投资者委托,按照与投资者事先约定的投资策略、风险承担和收益分配方式,对受托的投资者财产进行投资和管理的金融服务。因此,显然资产管理的理念更为侧重投资端与发行端,且面向的客户不仅仅局限于零售。
2、除资产管理外,财富管理还包括提供诸如税收筹划、法律咨询、个人风险管理、退休计划、保险计划、遗产安排、不动产管理、境外资产配置等方面的非金融服务以及相应的代销服务,其内涵更为广泛。私人银行则更像财富管理而非资产管理,更为强调资产配置、组合的思路,更重视保值而非增值,在保值基础上更关注稳健收益下的增值服务。
特别是,财富管理的主要对象也主要是个人、家庭、企业(主)等,不仅对象明确、涉及的范围也明显更广,从这点来看,私人银行是属于财富管理业务的,算是财富管理业务的高端形势,一些银行也将二者放在一起考虑,如南京银行。
(三)一般客户、高资产净值、合格资格投资者和私人银行客户
私人银行的本质是客户分类,实践中商业银行也会按金融资产月日均额将个人客户进行分类,如华夏银行将客户具体分为贵宾客户(金融资产月日均20-60万元的个人客户)、财富客户(金融资产月日均60-300万元的个人客户)、高净值客户(金融资产月日均300-600万元的个人客户)、私行客户(金融资产月日均600万元以上的个人客户)等四大类。
不过从理财层面的政策视角来看,财富管理类客户大致有以下几种分类:
1、一般客户之前是指以5万为申购起点的申购投资者,现在改成了1万,即公募理财产品的认购对象。
2、高资产净值客户是指满足下列条件之一的商业银行客户:
(1)单笔认购理财产品不少于100万元人民币的自然人;
(2)认购理财产品时,个人或家庭金融净资产总计超过100万元人民币,且能提供相关证明的自然人;
(3)个人收入在三年内每年超过20万元人民币或者家庭合计收入在三年内每年超过30万元人民币,且能提供相关证明的自然人。
3、合格投资者是资管新规和理财新规给予的投资者界定,具体来看合格投资者是指具备相应风险识别能力和风险承担能力,投资于单只资产管理产品不低于一定金额且符合下列条件的自然人和法人或者其他组织。
(1)具有2年以上投资经历,且满足以下条件之一:家庭金融净资产不低于300万元,家庭金融资产不低于500万元,或者近3年本人年均收入不低于40万元。
(2)最近1年末净资产不低于1000万元的法人单位。
(3)金融管理部门视为合格投资者的其他情形。
其中,合格投资者投资于单只固定收益类产品的金额不低于30万元,投资于单只混合类产品的金额不低于40万元,投资于单只权益类产品、单只商品及金融衍生品类产品的金额不低于100万元。
当然不同资管行业的合格投资者标准设定也不太一样,如金融AIC开展资产管理业务对合格投资者的要求明显更高。

4、私人银行客户标准的划分主要有日均金融资产余额为600万元、800万元和1000万元三个类别,各银行之间有所差异。
可以看出私人银行客户在各客户类型中划分的标准最高,高资产净值客户、合格投资者和一般客户。当然这里面也存在一些问题,如划分标准在具体实操上均面临较大困难,除非假设客户本身具有主动提供的动力和动机。
6 粗浅思考
(一)私人银行业务可以通过不断迁徙提高商业银行客户质量
现阶段来看,私人银行中心的建设似有重新抬头之势。我们看到更多的银行正寄希望于通过私人银行业务模式将传统的零售业务客群和资产管理业务客群迁徙成为中高端客户,如平安银行。因此,私人银行业务的发展不仅能够起到稳定和增加客户粘性的目的,还可以通过不断地迁徙进一步提高存量客户的质量。此外需要说明的是,客户数本身并不是限制私人银行业务发展的根本障碍,例如招商银行的私人银行产品很多并不是仅卖给本行零售客户,而是销售给那些采购客户,可见从这个角度来看,私人银行也可以进一步提升渠道销售能力。
(二)重点挖掘三类私人银行业务
1、家族信托与保险金信托
基于中国的文化传统认知与现实情况,越来越多的高净值人群开始重视家族财富的转移与传承。目前国内很多上市银行开始重视将信托制度引入资产管理业务的广阔前景,如中行、工行、交行、民生银行、招商银行、浦发银行、北京银行等都不同程度地开始积极尝试将信托与私人银行资产管理业务相结合,开展诸如家族信托、保险金信托以及慈善信托业务。
2、全权委托资产管理业务
全权委托资产管理业务模式起源于欧洲,具体包括向私人银行客户提供诸如资产配置、保值增值、税务筹划、法律咨询、保险服务、财产传承等在内的一体化服务。应该说全权委托资产管理模式适用私人银行金字塔尖客户的需求,其理念是尊贵、专享、个性、长期、共赢,其定位则是为客户及其家族在事业发展、资产管理、财产传承等方面提供一站式服务,尤其考验各家私人银行机构的资产管理能力、投资研究能力、资源整合能力及业务创新能力。
3、针对企业主等特定客户的投行型产品
目前来看,企业家客群又是私人银行客户的主流人群(如千万资产家庭中企业家占比65%、亿元资产家庭中企业家占比85%),这里的企业家客群主要包括创一代、富一代、企业主、房地产拥有者以及高级管理人员等。这一客群本身在投融资方面有特定的需求,特别是在资本市场方面,基于此针对私人银行客户既可以推出从资产配置、财富规划到投资交易全过程的“专属投资账户服务”,亦需要提供各类投行型产品(如定增与员工持股计划等再融资、并购融资、股权投资、创业融资、Pre-IPO)等等。
(三)商业银行开展私人银行业务既有优势,亦有明显短板
目前我国开展私人银行业务的市场主体除商业银行外还包括信托公司、保险公司、券商及三方财富管理机构,且非银机构近年亦普遍加大了私行类业务的投入力度,如2019年中金针对高端客户推出定制化配置服务(中国50私享专户)、2020年11月26日兴证财富正式成立家族办公室正式成立(定位为服务超高净值个人及家族)、2020年东方证券成立专门的私人财富部门、华泰证券针对以企业家为代表的超高净值人群推出“华泰50”私享配置服务等等。
不过相较而言银行与非银金融机构在开展私行业务方面的优劣势却有明显差异。银行主要在客户资源、产品资源与渠道等方面具有优势,但在资产供给、产品创设、投顾服务、研究咨询等方面相较于券商与信托等非银机构有明显劣势。而非银金融机构则在资产与产品创设、投研服务等方面优势明显。
这种情况下,商业银行可以通过强化内部有效联动投行与资产管理部(创设更多资产与产品)、零售金融部(迁徙零售客户与提升客户零售质量)、公司金融部(针对企业主与高级管理人员等)的同时,进一步强化与外部非银机构、境外机构之间的联动,提供诸如信用卡、出国旅游、教育、美容、酒店定制、医疗健康、投融资撮合等方面的高端增值服务,这实际上也是打造零售金融生活链与公司金融生态链的本来要旨,意味着商业银行开展私人银行业务需要进一步加强和法律、税务、医疗以及非银行金融机构等第三方机构的合作。
当然私人银行业务“轻资本、高成本”的特征需要商业银行做好较长、较高投入的心理准备,其在联动零售金融、公司金融以及投行与资产管理部门的潜力与空间也需要并值得深入挖掘,在外部联动方面也需要持续深入布局,这需要整个战略上的长远考虑,更需要在零售端生活链、公司端生态链以及投行端投融资链条的真正有效打通。从这个角度看,私人银行业务看似竞争在当前,实际上则是在为未来做准备。
