记者 杜萌
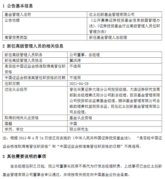
今日,红土创新公司发布高级管理人员变更公告,新任冀洪涛为公司董事、总经理,任职日期2021年4月29日。在2020年10月30日红土创新基金前任总经理高峰离职后,该公司总经理一直由董事长阮菲代任至今。自总经理任职之日起,现公司董事长阮菲不再代为行使总经理职责。
冀洪涛,硕士研究生,曾任华夏证券大连分公司投资经理、大连证券研究发展部副总经理兼沈阳分公司副总经理、巨田基金管理有限公司投资部总监兼基金经理、鹏华基金管理有限公司总裁助理兼权益投资总监。现任红土创新基金管理有限公司总经理。
自1998年正式进入资产管理行业至今,其投资经历已达到23年。2005年前后,冀洪涛正式进入公募业,先后在巨田基金(后改名为摩根士丹利华鑫基金)和鹏华基金任职。其中,在管理巨田资源基金时,他将巨田资源基金的规模做到35亿元。
2008年,冀洪涛加入鹏华基金。在鹏华基金的13年中,冀洪涛兼任多个重要部门负责人,包括公司研究部总经理、投资决策委员会委员、总裁助理、权益投资总监、权益投资一部总经理,以及专户理财投资总监。2012年前后,冀洪涛开始管理社保基金,资金管理规模从99亿元增长到200亿元。
界面新闻记者了解到,此次红土创新基金邀请冀洪涛加盟,主要是因为红土创新要发力权益类产品。

Wind数据显示,红土创新基金成立于2014年6月,是国内第一家创投系的公募基金管理公司,由深圳市创新投资集团有限公司100%出资设立。红土创新官网显示,该公司“以创投的眼光做二级市场”。截至2020年底,红土创新基金管理规模为76.99亿元,其中非货币基金管理规模仅有18.87亿元。
而证监会网站显示,红土创新也正在发力公募REITs业务。4月28日,该公司上报了红土创新盐田港仓储物流封闭式基础设施证券投资基金。
