文|多鲸资本
自 2012 年少儿编程进入国内市场,经历了前几年的成长和高光期,行业正迎来新一波加速转型。当下,大多数少儿编程公司产品和内容同质化严重,无法真正契合用户的需求,也难以规模化复制。少儿编程的破局之路,究竟该如何走?

少儿编程教育:少儿编程教育是针对 3 到 18 岁的儿童和少年,基于可视化图形编程工具和基础编程语言,构建在线编程学习平台和开源硬件平台,培养他们计算思维、创新能力等技能,促进他们全面发展的教育。
根据工具系统,少儿编程教育课程主要分为两大类:软件编程、硬件编程。

数据来源:多鲸教育研究院整理

随着资金不断向头部集中,行业洗牌加剧,未来的竞争将聚焦于优质的教育产品和服务。


数据来源:企查查,多鲸教育研究院整理


数据来源:多鲸教育研究院整理

少儿编程教育在中国起步较晚,但随着近几年政策推动及行业自身发展,市场对编程教育的认知和接受程度逐渐提高,渗透率有了较大提升,规模也达到百亿级别。
市场规模测算:以“市场规模 = 在校生人数 * 渗透率 * 客单价(每年)”进行估算, 当前少儿编程市场规模约为 280 亿元;之后每年保持约 17% 的增速,到 2025 年,市场规模有望超过 500 亿元。

数据来源:专家访谈,多鲸教育研究院整理。“渗透率”在本报告中主要指参加正价编程培训课的用户比例,不包括公益和免费渠道课程的渗透率
以静态方式估计参培率和客单价,可得出当前的静态市场规模,但无法充分反映市场变动情况及可能区间。
拆分影响因素及其背后驱动因素,可看到市场规模的动态弹性区间。以政策导向作为最重要的驱动因素,未来政策推动力度加大,编程在学科内的重要性加强,当渗透率提升至 10%,2025 年市场规模可进一步提升至 1,000 亿元。

数据来源:多鲸教育研究院整理

少儿编程教育产业链较短。以上、中、下游进行划分,上游主要包括编程教育的软硬件技术支持、师资招聘及培训、产品内容支持等。中游主要是少儿编程教育公司,主要业务包括课程研发、授课及课程辅导。产业链下游为终端客户(包括 B 端学校和 C 端学生)。
围绕产业链核心部分,少儿编程教育衍生出各类周边生态,包括编程教材出版、编程竞赛、编程社区、行业协会等,共同促进行业发展。

数据来源:多鲸教育研究院整理
上游:编程教育公司在硬件方面依赖上游供应商,师资来源仍是上游供给端最大痛点

数据来源:多鲸教育研究院整理
当前产业链格局下,少儿编程教育的上游一般为编程公司自主开发,外包及合作较少。
技术支持:技术支持主要包括硬件和软件两部分。以硬件制造起家的公司(如大疆、乐博乐博等)具有独立研发和生产硬件设备的能力。而由软件起家的编程教育公司,则会选择与硬件厂商进行合作。
师资支持:编程教育的师资来源问题一直是一大行业痛点。对此,部分编程教育公司从源头开始网罗人才。如,与高校对口的计算机等专业进行招聘合作,或招聘有工作经验的软件工程师。童程童美通过达内成人 IT 培训业务获取了大量优秀教师资源。各家在师资培训上也有较大投入,甚至有对外培训输出人才的能力。如编程猫已推出“编程师资体系化培训”方案。
内容支持:包括课程体系和课程内容两部分。图形化 -Python-C++ 基本已成为行业通用的课程体系。内容设计则为产品的核心环节,主要由教研团队自研,包括课程素材、课程内容等。童程童美以剧情化的课程设计打造沉浸式课程体验,覆盖 3 - 18 岁全链路。
中游:线上 - 软件、线下 - 软硬结合主流格局下,不乏跨界玩家,线上教学模式间壁垒高
商业模式:少儿编程教育行业(产业链中游)商业模式主要以线上 - 软件,线下 - 软硬结合为主流,教学内容和场景间的匹配度是形成此格局的主要因素。
玩家布局:越来越多的玩家不再局限于某一象限的业务,逐渐拓展教学场景和内容。典型如童程童美、编程猫、贝尔编程等兼有线上、线下以及软件和硬件的全面布局。
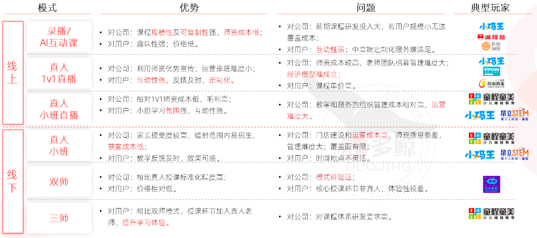
教学模式:在线上领域,真人教学(包括 1V1 和小班)和录播/ AI 课间界限较为明显,不同的班型选择也决定了商业模式的不同。

注:线下编程培训一般均为 1 v N 的小班课模式,故班型分类主要针对线上;
图中主要以面向 C 端用户公司为主
下游:C 端获客成本居高不下,私域流量建设和熟人转介绍受青睐,B 端现阶段非主要盈利方式

数据来源:多鲸教育研究院整理
广告投放仍是当前获得名单的主要来源,但获客成本居高不下,广告内容趋于同质化是主要问题,提升转化效率成为关键。
除广告投放外,私域流量建设和熟人转介绍受到重视,成为降低获客成本的有效手段。
目前,B/G 端所占市场份额较小,对多数头部编程公司来说并非主要盈利方式,更多是教育市场、提升市场认知度的一种手段。因此,B 端合作大多以校园社团课辅导、师资培训、提供技术服务和教学平台为主。未来,若政策在编程进校上有所突破,B 端市场将迎来一波新机会。


数据来源:多鲸教育研究院整理
各类模式在七大维度下各有利弊,呈现一定的优势差异:
线上 / 线下差异点主要在用户便利性、获客渠道、运营成本和标准化教学方面。真人 / 录播授课差异点主要在前期研发投入、师资成本、运营成本、标准化教学等方面。
成本、课程效果及互动性间存在一定互斥性,企业下一步需重点考量如何平衡商业效率与用户体验。

数据来源:多鲸教育研究院整理
经过近几年的模式探索,越来越多的公司开始由单一模式向协同模式发展,主要体现在以下四个方面:
授课场景及获客模式:由单一的线上或线下布局向 OMO 模式过渡,寻求线上线下协同发展,如小码王、编程猫等均提出 OMO 转型战略。
授课方式:由真人授课,向真人、AI 互补模式发展。如,小码王线上主打“录播课 + 真人 1v1 辅导”模式,提升教师效能的同时也注重孩子的学习体验。
用户人群:越来越多的编程教育参与者意识到,编程教育并非“铁板一块”,针对不同年龄段有不同的教学目标和课程,因此,如猿编程等公司将目标用户明确分为幼儿班(4 - 6 岁)和少儿班(7 - 18 岁),并明确“边玩边学”和“学习真正的编程”两种目的。
商业模式:由 To C 向 To B/G 拓展。C 端流量水涨船高的情况下,向 B/G 端拓展客户渠道已是必然选择。
总结:模式由粗放向精细,由单一向协同发展。宏观来看,将从单纯教培向教培 + 工具 + 平台的“生态圈”发展。

数据来源:多鲸教育研究院整理

资金向头部企业集中:
· 根据多鲸教育研究院整理,截至 2021 年三月,少儿编程赛道近十年总披露融资额近 70 亿 。
· 头部前十的少儿编程企业占据了总融资额的 90%。
· 近五十家的腰部企业占了总融资额的 7%。
· 仅 3% 的资金投向数量众多的尾部企业。
· 头部少儿编程企业在资本的加持下发展更加迅速,逐渐形成规模优势,进而构筑行业壁垒,不利于新玩家入局。
资金偏向线上少儿编程企业:
· 线上少儿编程企业融资占比近 85%。
· 线下少儿编程企业融资仅占总融资额的 15%。
· 相较于线下,线上模式更易扩展,更受资本青睐。

数据来源:企查查,多鲸教育研究院整理

政策为少儿编程教育企业 OMO 模式升级奠定基础:2020 年七月,由国家发展改革委、中央网信办、工业和信息化部等 13 个部门联合印发《关于支持新业态新模式健康发展,激活消费市场带动扩大就业的意见》指出:“大力发展融合化在线教育,构建线上线下教育常态化融合发展机制,形成良性互动格局。”这是 OMO 模式首次获得政策认可。

数据来源:多鲸教育研究院整理

少儿编程教育行业经过近 8 年的发展,当前已呈现出较为明显的头部效应。当前的头部公司,如编程猫、童程童美、小码王等,均为起步较早,有明显先发优势,扩张快速的专注少儿编程赛道的公司,而与此同时,猿辅导(猿编程)等在线教育巨头在不断拓科后入局少儿编程,凭借其本身的用户体量也占据了一席之地。
K12、素质教育、在线教育、互联网大厂和科技公司等不同类型的玩家正在陆续入局少儿编程,未来的竞争格局或有不同。

数据来源:多鲸教育研究院整理

数据来源:多鲸教育研究院整理
1)专注编程赛道的现有选手,先发优势即壁垒
· 优势:消费者品牌认知,成熟的编程教育商业模式和教学模式,这些非新入局者一朝一夕所能模仿或超越。
· 代表公司:童程童美、编程猫、小码王。
2)在线 K12 巨头及素质教育独角兽,综合能力强劲
· 在线教育巨头入局编程也有非常强的优势:首先,从时间来看入局不晚;其次,已有的拓科经验和强大的运营管理能力,使得业务更加稳健;再次,依托集团庞大的学员基数作为流量池,编程作为学科之一可长盛不衰;另外,资金实力可以帮助其以投资并购等方式入局。
· 代表公司:猿辅导、好未来、新东方、火花思维。
3)互联网科技企业,天然具有编程基因
· 优势:技术研发能力、平台及客户优势;以机构合作方式或平台模式入局,独立运营教培机构可能性小。
· 代表公司:网易、腾讯、大疆、华为。

一、头部之争大局已定,千亿市值公司未来可期
基于线上和线下,会分别跑出 1 ~ 2 个占领用户心智的头部品牌,新入局者将难成头部:
1)互联网红利已过,烧钱获客逻辑不再可行。因此,较早入局的选手多年沉淀下来的品牌认知度将成为最大壁垒,新入局者难短时间内超越。
2)教育培训规范化成新常态,政策和盈利双重压力下,资金实力薄弱、课程同质化、定位不清晰的中小型玩家将逐渐出清。
3)未来,若行业达到千亿级别规模,头部公司市占率达到 10% 以上,则千亿市值公司值得期待。
二、单一赛道难成立,未来将是全品类竞争时代
多品类竞争已是大势所趋。未来,固守编程这一单一赛道的教育公司,尤其是腰部公司,将面临较大困境。我们认为,当在线 K12 巨头、素质教育独角兽(以猿辅导、好未来、火花思维为代表)扩科入局少儿编程后,将会对行业格局带来改变。K12 及素质教育公司的优势在于:
1)良好的运营管理能力和组织效率。教育行业的逻辑虽然不是赢者通吃,但不可否认,在消费者对教育质量要求逐渐增高、市场竞争日益激烈的情况下,运营模式、师资实力、教研能力等综合能力将是竞争的关键点。这些最终决定了商业效率和产品质量,也决定了消费者的综合体验。因此,K12 头部公司会更具有优势,已有的扩科经验也能够帮助其迅速建立新赛道布局能力。
2)K12 巨头自身拥有庞大的客户体量,可为编程做充分导流。以猿辅导为例,370 万在读付费学员中,即使只有 5% 报名编程课程,按客单价 6,000 元 / 年计算,年营收可达到 10 亿元。另外,学科间导流可摊薄获客成本,且随着集团自身业务的增长,编程作为学科之一经营风险低。
3)校外教培政策逐渐收紧,面对 K12 培训风险,这类公司有更大动力向素质教育拓展;
4)从教育集团和投资机构的投资并购逻辑来看,将更加重视教育品类间的互补和协同效应,独立少儿编程机构被收并购成为多品类的一部分可能性高。尤其是在格局更加分散的线下市场,地方性公司被并购可能性高。
三、细分领域百花齐放,B 端和下沉市场仍有机会
尽管头部效应显著,但谈市占率为时尚早,抓住细分市场的具有特色的少儿编程公司仍有机会。随着编程赛道自身的扩张,加之消费者认知程度和需求不断提升,头部玩家必然无法覆盖所有人群、场景和服务。因此,对新的创业公司来说,找准自身的定位和合适的市场,仍然能够在少儿编程市场中分得一杯羹。而值得关注的领域,一是B端服务:
1)B 端市场在不断扩大而市场相对空白,中小型教育机构在拓展编程学科时,有较强的产品、平台和教师培训等需求;
2)其次,B 端市场相比 C 端更加分散,难以迅速起量,难点即机会点。另一个领域是下沉市场:虽然当前的头部公司都开始瞄准下沉市场,但目前并没有完全探索出快速且成熟的下沉市场扩张模式,二三线城市线上获客成本也并不低。因此,对于地方性企业来说,可以探索进校合作等方式布局当地编程教育。
四、教培和平台共行,多方共促编程教育发展
未来,少儿编程市场不会只靠校外培训支撑,随着普惠化教育推行,中国的编程教育将会由体制内教育、校外教培机构和公益性平台共同促进,商业性和公益性并存。比如,腾讯 2019 年推出了面向 6 - 18 岁青少年的编程教育平台“腾讯扣叮”,该平台提供多种编程语言和开源硬件,同时提供大量免费教学课程资源。今后,会有越来越多的科技型企业进行此类平台的建设和输出,推进编程教育普及。

数据来源:多鲸教育研究院整理
