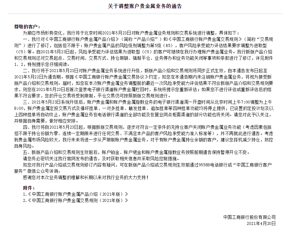
4月20日,工行在官网发布公告称,将对《中国工商银行账户贵金属产品介绍》和《中国工商银行账户贵金属交易规则》进行了修订,包括但不限于:账户贵金属产品的风险级别调整为第5级(R5),客户风险承受能力评估结果要求调整为进取型(C5)等。自2021年5月23日起,风险承受能力评估结果为进取型(C5)的客户可继续在工行办理账户贵金属业务。工行将自2021年5月23日起,根据新版交易规则,逐步对符合一定条件的无持仓客户关闭账户贵金属业务功能。

4月20日,工行在官网发布公告称,将对《中国工商银行账户贵金属产品介绍》和《中国工商银行账户贵金属交易规则》进行了修订,包括但不限于:账户贵金属产品的风险级别调整为第5级(R5),客户风险承受能力评估结果要求调整为进取型(C5)等。自2021年5月23日起,风险承受能力评估结果为进取型(C5)的客户可继续在工行办理账户贵金属业务。工行将自2021年5月23日起,根据新版交易规则,逐步对符合一定条件的无持仓客户关闭账户贵金属业务功能。

广告等商务合作,请点击这里
