文|每日财报 吕明侠
近日,七匹狼发布2020年度业绩报告,公司净利润和营收均同比下降。此外,七匹狼近日还因质量问题被央视曝光登上热搜。
曾经的七匹狼,是男装行业绝对的霸主之一,作为中国男装行业的开创者,一度是一个无法逾越的品牌。如今,先是业内知名的总经理任期内突然辞职,然后是对2020年业绩计提减值3.41亿,正值多事之秋的七匹狼到底是怎么了呢?
去年营收净利双降,存货周转率年年攀升
4月1日晚,七匹狼发布年度业绩报告称,2020年归属于上市公司股东的净利润约为2.09亿元,同比下降39.83%;营业收入约为33.30亿元,同比下降8.08%。对比以往业绩,2020年是七匹狼自上市以来,净利润下滑最为明显的一年。

来源:公司公告

按品类划分,七匹狼期内外套类、毛衫类、西服类、裤子类及衬衫类收入分别下滑18.87%、17.12%、25.97%、7.97%及15.79%至7.67亿元、1.62亿元、8434万元、4.47亿元及1.63亿元。T恤成唯一增长品类,其销售上升9.42%至4.79亿元。
对此七匹狼向《每日财报》表示,公司报告期净利润下滑较多,主要因为疫情影响。在疫情的环境下,各品牌在疫情伊始的营业时间被迫缩短,而疫情后期居民流动性聚集性活动的抑制,也对整体的出行、购衣热情造成了很大影响,公司乃至整个服装行业普遍受到疫情的较大冲击。
从渠道情况来看,七匹狼表示其线下渠道在2020年是受疫情影响最大的部分,其整体的门店数量以及店效都有所下降,其中直营店的平均营业收入在2020年同比下降9%。
《每日财报》注意到,除了业绩下滑,七匹狼的存货周转率也是年年攀升。七匹狼2020年的存货为10.08亿元,是2020年归母净利润的近5倍。
七匹狼的存货周转天数2012年的114天飙升至2020年的192天,增加了78天。而同样做男装的中国利郎的存货周期则只有66-160天。
对此七匹狼向《每日财报》表示,公司从2012年开始做商业模式的转型,产品由批发转换为代销的比例在不断加大。利郎的主要模式是批发,而公司直营和代销的占比较大。在批发模式下,产品在发货给分销商后就确认收入,库存就转移至分销商了。
而直营和代销都是在产品销售给终端消费者以后才确认收入同时减少库存,相比批发而言承担的库存较大,存货周转天数会更长。所以,从商业模式上看,公司的存货周转天数会比以批发为主的利郎要长。

来源:公司公告
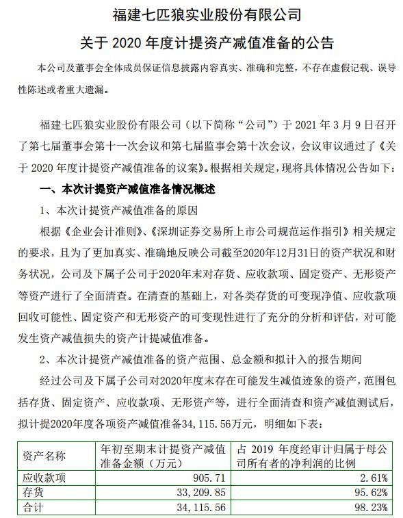
值得一提的是,七匹狼之前宣布主动“排雷”,计提各项资产减值准备3.41亿元,其中计提存货跌价准备3.32亿元。存货计提准备金额超过净利润的95.62%。由此也可以看出,七匹狼的库存压力之大。

近年来,公司业绩成长性较低,2017年至2019年三年间,七匹狼年度营收分别为30.8亿元、35.2亿元、36.2亿元;归属净利润分别为3.17亿元、3.46亿元、3.47亿元,年复合增长率3.06%,略显疲态。
截至4月6日收盘,七匹狼的市值仅为42.54亿元,与2015年巅峰市值254.51亿元相比,不到6年时间,市值已蒸发了200多亿元。
暴露品控管理漏洞,“千万姐”李淑君离职
令七匹狼头疼的还有被CCTV-13新闻频道的《每周质量报告》栏目曝光的产品质量问题。作为国民男装品牌,七匹狼产品质量问题一经曝光,就引起了网友们的热烈讨论,“吊牌写含96%羊毛实际一根羊毛都没”的相关新闻迅速冲上热搜。
3月28日,央视报道了江苏省市场监管局发布的产品抽检的结果,其中七匹狼品牌的围巾存在纤维含量项目不合格的问题。事发当日,七匹狼立马回应,称已将该批次产品下架封存,并对相关授权经销商进行了整改整顿,同时启动产品召回,郑重承诺退一赔三及负责后续相关工作。
对此七匹狼向《每日财报》表示:根据江苏省市场监督管理局提供的检测报告,公司涉事围巾的羊毛、锦纶含量均符合国家检测要求,其成分差异在国家行业法定标准允差范围内。
聚酯纤维和腈纶的实际含量和吊牌中标识含量存在较大差异,原因为波斯纶为复合纤维,是新型环保且可以代替腈纶纤维的产品,其不符合国家规范中对于纤维表述的约定,因而造成该围巾检测成分与吊牌标注成分不一致,致使此批次围巾纤维含量检测不合格。
事件发生后,公司已启动各项改进工作,对相关的供应链进行内部自检、互检机制。对售出的812件围巾已开始进行召回,并郑重向消费者承诺退一赔三的补偿方案。

来源:公司公告
此外值得一提的是,就在一个月前,李淑君因个人原因而辞去七匹狼总经理职务,由董事长周少雄兼任总经理,值得注意的是李淑君离职时还未满三年任期。
李淑君曾是电商界的名人,2010年的“双十一”,李淑君一战成名,单日促成男装品牌GXG1005万元的销售额。2014年李淑君出任天猫服饰总经理,2019年7月加入七匹狼任总经理。
如此实力强劲的高管离开七匹狼,或许也在侧面说明了目前七匹狼的处境到底有多困难。
老牌服装巨头的困局
作为服装行业的老大哥,创立于1990年的七匹狼曾被誉为男装“霸主”,鼎盛时期营收高达34.8亿,全国门店超过4000家,特别是那句广告语“男人不止一面”,更是成为了许多80、90后男人的青春回忆。
但伴随着电商崛起,线上新兴品牌也在挑战传统男装的市场。这使得,七匹狼在中国男装行业的市场份额已大幅缩水,曾经的老大地位早已不在。
当然,也并不是七匹狼一家的困局,包括雅戈尔、海澜之家等在内的服装上市公司近年的发展都不尽如人意。
2020年,我国服装行业“大受打击”,根据中国服装行业协会数据,2020年全年,我国服装行业规模以上企业的产量为223.73亿件,较2019年下降了7.65%;服装类商品零售额为8824亿元,下降了8.1%。
服装业的低迷走势、疫情的冲击、国外服装品牌的“无距离”购买,已经让很多老牌服装品牌四面楚歌。例如老牌运动品牌贵人鸟,已于2021年初申请重整;真维斯、ESPRIT、艾格等等,那些年我们穿过的品牌,如今纷纷“退场”。

来源:前瞻数据
数据显示,相比于女性消费者,男性消费者的服装需求并不高。此外,男装市场早已增长乏力。从2014年至今,男装市场的增长率一直维持在5%以下。无论是低端还是中高端品牌,定位和风格存在严重同质化现象。
在此背景下,像七匹狼这样的老牌服装企业又该如何走出低谷,重焕新生呢?
对此七匹狼向《每日财报》表示,尽管受疫情影响,2020年我国服装行业整体零售额出现下滑,但近年来电商行业的快速发展推动了服装行业电商销售的增长。
与此同时,多元化、个性化消费需求渐渐成为服装行业的发展主流趋势。当前服装产业链上的消费者和市场关系正在重构,消费者占主导地位的特点愈发明显。服装品牌只有顺应趋势,抓住消费者的核心需求,不断提升消费者的产品体验,才能走得更远。
七匹狼在很多人记忆中,不仅仅是一个经典品牌,也是代表中国时尚的一个符号,以文化价值驱动品牌不断进化,让更多的年轻人认可我们的品牌文化主张,这将是七匹狼再创成功30年的基础。
