文|35斗
近年来,随着消费者对环境保护、食品安全意识的不断增强、监管法规的不断加强及新技术新产品的不断涌现,生物农药逐渐崭露头角,当下绿色农业已成为农业发展主旋律。
3月5日,教育部发文公布了2020年度普通高等学校本科专业备案和审批结果,山西农业大学申报的“生物农药科学与工程”专业获批设立,由此,该校成为了全国首个设立此专业的高等院校。据介绍,新设立的生物农药科学与工程专业,将培养具备生物农药、绿色农药方面的基本理论和具有生物技术、信息技术和工程技术方面相关能力的复合型人才。
从教育改革、人才培养、产业数据及政策变化来看,我们可以发现生物农药的产业价值在不断凸显及其市场前景还有巨大的发展空间。
近日,35斗根据公开数据整理了国内80余家生物农药企业的融资数据及股权交易情况,并通过分析该行业的市场数据、融资情况、具体案例以及近些年政策变迁,了解国内生物农药市场的变化与发展。
生物农药市场现状剖析

在人类的生产活动中,农药很早就被用作保护农作物与病虫害作斗争的工具。它的发展大体上经历了以下三个历史阶段,即:19世纪70年代以前是天然农药时代;自19世纪70年代至20世纪40年代步入无机合成农药时代,20世纪40年代开始便进入了有机合成农药时代,从此使植物保护工作发生了巨大变化。
生物农药也在时代发展进程中应运而生,其出现与生物防治研究的发展及化学农药的使用是密不可分的。大概在18世纪初发现了第一个植物源农药,到19世纪的中后期发现了第一个微生物农药白僵菌,到了20世纪50年代开始发现苏云金芽孢杆菌,到了80年代中后期生物农药的种类更加丰富。
目前,国际上对生物农药的定义和登记范围没有统一的标准,不同国家对生物农药的定义和范畴有差异。狭义的生物农药是指直接利用生物活体作为农药。广义的生物农药是指直接利用生物活体或生物代谢过程中产生的具有生物活性的物质或从生物体提取的物质(以及人工合成的与天然化合物结构相同)作为防治病、虫、草、鼠害的农药,也就是通常所说的生物源农药。学术界倾向于使用广义生物农药概念,而在农药登记管理中的生物农药概念通常是狭义的生物农药概念。
改革开放以来,中国农药行业取得了巨大的进步,目前我国已跃居全球最大的农药生产国。从2011-2020年上半年中国农药有效期内正式登记总量变化图中我们发现近十年来农药的正式登记数呈阶梯式增长,2017年到2018年的涨幅变化是最大的,但2018年到2020年的登记数量在逐渐放缓,这一变化与市场需求、外部市场环境和法规政策的发布存在密切联系。

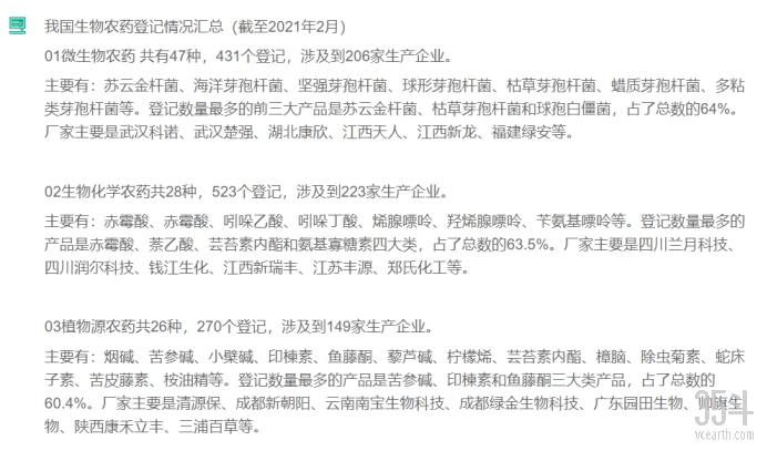
根据2020年3月19日,农村农业部制定《我国生物农药登记有效成分清单(2020版)》(征求意见稿),其中包括101种产品。按照上述清单在农药信息网进行查询,截至2021年2月28日,我国共有生物农药产品登记数量1224个,仅占总农药产品的2.9%,以生物化学农药为主。

从目前生物农药所占我国农药市场比例来看,我国生物农药市场还存在广阔的发展空间,据行业智库最新数据显示,2017年,全球生物农药的销售额已超过33亿美元,并以13.9%的年复合增长率持续高速增长,预计到2025年实现95亿美元市值,总体而言,生物农药的发展呈向上趋势。但是产品价格、技术壁垒、消费者接受度都存在一定的限制,短时间内,我国农药行业依旧保持以化学农药为主,中国的生物农药发展需要还一定时间和空间的沉淀。
国内生物农药投融资与股权交易分析
据不完全统计,2010-2021年近十年的投融资及股权交易中共涉及82家企业,接下来我们将从历年投融资事件数、融资轮次占比、股权交易事件数及其占比四个方面来分析生物农药领域的行业整体发展情况。
该行业涉及的融资金额大多都未披露,市场数据相对较少。布局生物农业的资本以其同领域企业及专业投资机构为主,其中包括红太阳、颖泰生物、九鼎投资、紫金科创、诺普信、新安股份、光谷联合、利尔化学等。
(1)国内生物农药投融资分析

从国内生物农药年融资事件数来看,可以发现生物农药领域的融资事件布局并不是很集中,其中2014年及2016年的融资事件数较高,主要以战略投资和股权投资为主,这也与中国农药行业的历史积累、行业发展较完善相关。其次在2016年之后的融资事件开始回落达到较平稳的发展状态。但结合历年的股权交易来看,相较于2014年之前,从2014年开始生物农药领域的资本热度是在不断增长的。

从融资轮次分布情况来看,主要以股权投资和战略投资为主,占总融资数的42.3%,从这个层面来讲,农药行业发展有其本身悠久的历史特点,在技术赋能下还是会立足于产业化的发展和市场化的布局。同时我们发现天使轮和A轮融资数也占总融资数的42.3%,虽然行业内已有红太阳、科诺生物、康新生物、新朝阳等行业巨头,但我国目前生物农药市场还有很大的增长空间,技术研发还可以得到更多的突破。
(2)国内生物农药股权交易分析

从生物农药年股权交易数来看,可以发现从2016年到2020年这五年发生了62起股权交易事件,生物农药在国内市场上引起了一番资本热潮,但其实这不光是国内趋势,也是大环境下的整体发展。从全球趋势上来看,近些年在科学技术的进步、不断增长的市场需求及行业政策的推动下,生物农药的融资与股权交易都保持着一定的热度。

从历年的股权交易分布来看,2016年-2020年是近十年中股权交易数涨幅最多的几年,占总事件数的73.2%。其事件类型主要以同行业的并购、行业巨头进行的收购、股权转让及IPO为主,初创型企业在完成前几轮的融资后再逐步深入到产业链的过程中会被兼并收购,农药市场在进行不断地整合、研发技术也在不断革新。
从全球市场来看,自2015年初,国际农化巨头之间并购重组就在不断上演,包括孟山都、杜邦、陶氏化学、先正达、巴斯夫、拜耳以及中国化工集团等农化巨头。2015年5月,孟山都对全球第三大种子公司及第一大植物保护公司先正达(Syngenta)发起要约收购,但被其拒绝。当年年底,陶氏与杜邦合并,新公司成为全球仅次于巴斯夫的第二大化工企业,并超越孟山都成为全球最大的种子和农药公司。2017年6月,中国化工以430亿美元完成对先正达的收购,成功跻身全球农化巨头之列。同年5月,孟山都收到拜耳的要约收购提议,并于稍后接受其报价。
随着国际巨头收购热潮的逐渐落幕,全球农化行业格局在此间也产生了颠覆性变革,农药市场集中度进一步提升,农化市场格局得到重塑,也催生了更多国内外企业的并购行为,在生物农药领域进行进一步探索。
政策持续推动行业发展
生物农药的全球大趋势发展的出现,不仅仅来源于资本力量和市场导向,同时也有政策法规的引领和消费者健康意识的觉醒。
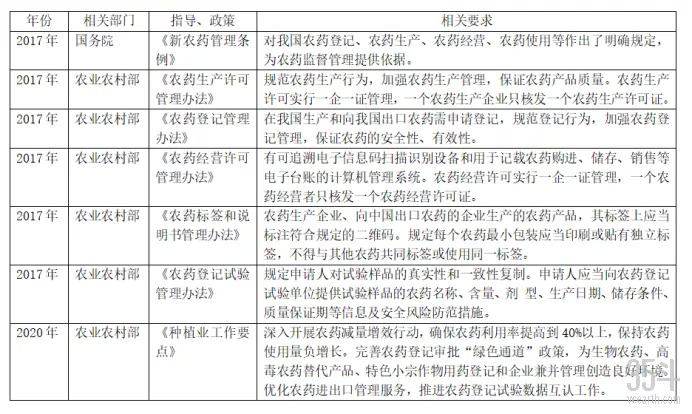
近些年,国家加大推进农业绿色高质量发展,出台了一系列优惠政策,生物农药登记法规和绿色通道都会简化市场准入的流程和节约登记成本,这将推动生物农药的发展,也预示着生物农药迎来了极好的发展机遇。

农药行业相关政策(资料来源:公开信息整理)
分析政策导向,其推动生物农药发展举措主要体现在以下四个方面:
简化登记手续,加快生物农药登记步伐
在登记管理政策方面,除与农用抗生素与传统化学农药的登记资料要求基本一致外,微生物农药、生物化学农药、植物源农药、天敌生物等的登记都有不同程度的减免,登记成本通常仅为化学农药的20%-50%左右。为了鼓励生物农药的注册,加快生物农药登记步伐,农业部在保障安全、有效的前提下,根据不同种类生物农药的特性,减少试验内容、缩短试验周期。生物农药药效试验可在1年内完成,比化学农药缩短1年,整体的注册周期和试验费用比化学农药更低。此外,农业部还将逐步建立绿色通道,加快生物农药登记和产业化进程。
支持生物技术研发,推进产品产业化
生物农药研发投入大,投资回报慢,严重制约了产业的健康发展。在农药生物技术研发上我国一直对农药批发和零售环节免征增值税。近一年来,我国持续下调增值税税率,农药税率已由13%下调至9%,降幅达30%。为了鼓励企业技术创新,企业所得税政策规定,企业研发费用在税前据实扣除基础上,允许再加计扣除75%。
实行生物农药补贴政策
近年来,农业农村部积极争取政策和资金支持,加快生物农药等绿色防控措施的推广应用。每年安排8亿元农作物病虫防控专项资金,重点支持统防统治与绿色防控融合推进。在低毒生物农药推广方面,每年从部门预算中安排1000万元用于示范推广。同时,各地积极争取地方财政支持,实行绿色防控补贴政策。如吉林省每年投入近9000万元,实施玉米、水稻等作物大范围“放蜂治螟”;上海市、区两级财政对蔬菜、水稻病虫绿色防控物化补贴每亩150元和80元;北京市投入资金1亿元,针对主要农作物重点推广应用绿色防控产品,对绿控产品进行补贴,具体补贴比例为天敌产品补贴90%,生物农药、理化诱控、授粉昆虫产品等补贴50%,高效低毒低残留化学农药产品补贴30%。
建立试点示范,推进市场化发展
2016年以来,在全国建立了600个专业化统防统治示范区、150个果菜茶绿色防控试点县、6个万亩连片和25个百亩以上蜜蜂授粉与绿色防控示范区。2018年全国主要农作物绿色防控覆盖率29.4%,比2014年提高了9.4个百分点。农业农村部明确表示,下一步,将按照《国家质量兴农战略规划(2018—2022年)》的要求,利用3年时间在全国创建300个绿色防控示范县,加快推进生物农药等绿色防控产品和技术研发应用。
自2009年,新政策推出加快淘汰高毒高风险农药品种,加快创新、发展和推广高效、安全、环境友好的农药产品以来,农业农村部等部门每年都发布了当年的重点工作及农药领域的管理方向。因此,农药行业的政策变迁对生物农药市场来说是具有一定导向性作用,对农药生产有一定抑制性,从侧面反映生物农药的优势所在,同时生物农药的市场动向也是政策逻辑的体现。
国内案例解析
根据2020年3月19日,农村农业部制定《我国生物农药登记有效成分清单(2020版)》(征求意见稿),按照上述清单在农药信息网进行查询,共涉及450余家公司,统计出生物农药登记总数为前二十的公司,以下为数据整理:

(1)四川兰月科技
四川省兰月科技有限公司成立于1993年,是国家发展改革委员会和中华人民共和国农业部定点企业,国家高新技术企业,重点专注于植物生理活性物质和微生物工程技术的研究、开发、销售。目前,兰月科技已在全国20多个省、市设有40余个分支机构和办事处。经过近20年的奋力发展,兰月科技始终坚持为种植户创造更多价值,目前“兰月”已发展为该领域最具品牌价值的龙头企业。
公司通过了ISO9001国际质量管理体系和ISO14001国际环境管理体系认证,为产品的安全高效及绿色环保奠定了坚实的基础。销售网络健全,销售队伍精干,在产品的推广与应用上具备了足够的能力;研发中心配备先进的设备,资深技术专家以其超高的水平和丰富的经验全方位的满足用户对产品的使用及相关技术服务的需求;专业讲师团队随时深入市场、到达田间进行面对面的技术讲解与交流,保证了产品高效应用;同时公司具有完备的物流配送管理体系和运送能力,保证了货物运送的及时性,准时性和安全性。
(2)成都新朝阳
新朝阳是一家专注于绿色农业的生物科技公司,是行业领先的植物源生物农药科技企业,也是绿色农业的倡导者和先行者。公司自1999年设立以来,聚焦农业土壤全程健康管理、作物病虫草害绿色防控、作物生长和营养健康、农产品品质与产量提升,以生物技术为引擎,为农业生产提供从土壤到餐桌的全程绿色植物保护技术,助推现代农业发展。根据中国农药信息网的数据,成都新朝阳是我国农业农村部生物农药登记作物及防治对象最丰富、产品系统性最全面的企业之一。
公司以自主研发的天然植物源提取物结合生物工程技术为核心,围绕农作物整个生长周期进行技术研发,形成了多项独创核心技术,拥有专利超过130项(涵盖PCT专利、中国专利),其中发明专利110多项,有机绿色农业投入品认证26项,国际专利(美国、澳大利亚)发明专利多个。
公司的产品线主要包括生物农药(植物生长调节剂、病虫草害绿色防控农药)、植物源生物刺激剂综合营养类产品及土壤调理剂。在生物农药领域形成了三类核心技术:14-羟基芸苔素甾醇提取与质量控制技术、植物源共同萃取分离及病虫草害绿色防控技术、新型植物生长调节剂冠菌素产业化和大田应用关键技术。
(3)康欣生物
康欣生物科技有限公司成立于1992年,是一家专注于生物农药、微生物菌剂和生物特肥的国家级高新技术企业,中国生物农药的开拓者和领导者,其前身为国家生物农药工程中心生产部,又名湖北康欣,在中国最早从事生物农药研究和生产,是中国生物农药行业标准的主要制订者,同时也是国家生物农药工程技术研究中心中试及验证平台的唯一共建企业,生物农药博士后科研基地。曾两次获得国家科技进步二等奖,多次获得国家级重点新产品证书和国家发明专利,农药级Bs菌株、Bt菌株及相关生产技术,做为中国农业微生物核心技术,被国家列入限制出口技术目录。
康欣生物拥有亚洲地区技术最先进的芽孢杆菌生产线,主要产品有:生物农药、生物肥料、各种微生物菌剂、土壤修复菌肥等,广泛应用于林业飞防、土壤生态修复、草原、茶叶、果树、蔬菜、草坪园艺、蚊虫杀灭、水产养殖等。
海外创新案例
海外生物农药创新企业发展也较为迅速,多家公司获得了巨额融资,并开始与先正达、拜耳、科迪华等全球性农化集团公司合作,进行技术和市场开发,成为全球农化植保市场不可忽视的一支创新生力军。35斗根据融资数额、媒体热度等信息,汇总整理了以下案例,共同探讨全球产业创新。
(1)Marrone Bio Innovations
Marrone Bio Innovations,Inc.(NASDAQ:MBII)(MBI)成立于2006年,通过发现、开发和推广用于病虫害管理和植物健康的生物产品,引领着向更加可持续发展的世界前进,有效且对环境负责的解决方案可帮助客户在控制害虫,改善植物健康并提高农作物产量的同时,实现更可持续的运营,从而引领全球可持续发展投资。
MBI利用其对植物和土壤微生物组的深入了解,筛选出18,000多种微生物和350种植物提取物,先进的分子技术和天然产物化学增强了它们的知识,从而迅速开发了七个产品系列。当前的商业产品包括Regalia生物杀菌剂,Stargus生物杀菌剂,Amplitude生物杀菌剂,Grandevo生物杀虫剂,Venerate生物杀虫剂,Majestene Bionematicide和Haven防晒剂。
此外,MBI运用其专业技术在生物农药领域赢得了无数奖项,包括针对Regalia,Grandevo,Venerate和Majestene的Agrow最佳新型生物农药,以及因Venerate,Majestene和MBI-014背后的微生物而获得IBMA的Bernard Blum奖。其产品效果在农民实践与运用中取得了良好效果,从而促进了MBI产品的市场销售与品牌口碑。
自2007年至2011年,MBI已完成从A轮到C轮的三轮融资,涉及总融资金额为3920万美元,得到包括Syngenta Ventures、Stuart Mill Venture Partners、Clean Pacific Ventures、Saffron Hill Ventures等投资机构的青睐。
(2)AgBiome
2012年,AgBiome创建于美国北卡罗来纳州的罗利市,致力于利用植物微生物群落开发新型农作物保护产品,为全球市场提供解决方案,包括贫瘠土壤、植物病害、虫害和缺水问题,并为全球农业提供新型微生物产品和解决方案。
AgBiome于2015年成立子公司AgBiome Innovations,负责管理其生物产品的商业化,旨在成为全球最具创新性的植物保护解决方案公司。通过了解行业的需求和压力,创造出独特而有效的产品,满足当今和未来的需求。其产品包括“Howler”(杀菌剂),对多种土壤传播和叶面植物病害具有长期活性。它可以用于从温室到收割的每个生产阶段。它用于草莓,蔬菜,蓝莓和烟草作物。
此外,Agbiome还有一个 Genesis平台,旨在发现新的生物学和性状基因,有效捕获和筛选多样的、独特的微生物群落,应用于农业实践,还可以利用相关技术筛选昆虫,控制动植物疾病和线虫。目前平台筛选了数万亿个微生物,数百万个基因序列和数千种菌株,发现了3500个新的昆虫控制基因和200个活性先导菌株。
截至目前,Agbiome已完成了6轮融资,不包括B+轮融资的未披露金额,其总融资金额超1.3亿美元。AgBiome最新一轮融资来自2018年,融资金额达6500万美元,此前参与A、B两轮融资的多家公司参与跟投。
(3)Provivi
Provivi公司是一家初创型的生物技术公司,使用昆虫信息素保护大面积的田间作物免受有害昆虫侵害,专注于生产安全且更高效的农药和改进新的低成本制药过程。Provivi正在开发一系列安全,有效和经济的信息素解决方案,为作物生产中的有害生物和抗性管理奠定了新的基础。信息素是对昆虫具有高度选择性的引诱剂,可以控制有害害虫,同时保留有益昆虫。这个方法是为了预防害虫,而不是利用化学方法在已经损害的农田里杀死害虫。
自2015年至今,6年时间,Provivi已完成从种子轮到C轮的6次融资,得到1.7亿美元资金助力,Bill and Melinda Gates Foundation、Pontifax Agtech、BASF Venture Capital的持续加码。获得资金主要专注于开发新的作物创新,以满足小农的需求;扩大全球上市业务,开发并向肯尼亚、孟加拉国、印度及墨西哥的小规模农民供应provivi基于信息素的破坏交配产品,以防治水稻螟虫和玉米秋季粘虫。
小结
生物农药和化学农药在农作物病虫害防治中,各有其优点和短板。化学农药活性较高,防效效果突出,但对环境造成较大污染。生物农药的生态效益明显优于化学农药,但生物农药药效慢且质量不稳定,使用时以预防为主,在病虫害发生前或初期进行病虫害防治。但在爆发时期还是需要与低毒的化学农药搭配使用,协同防治,进而提升防治效果。
目前,行业创新型生物农药公司不断增多,加大了对新生物农药产品的研发,生物农药联盟和经销商体系也在逐渐建立。同时,传统作物保护公司也在加大对生物农药领域的投资,进行产品研发、田间试验和市场推广,进一步提高生物农药行业投资机遇与市场发展水平。
当代社会,人类对健康的要求及环境保护意识的不断增长,对土壤活力及保护土壤生物多样性的关注不断增加,用于种子处理的生物农药市场也逐渐发展,这些相关行业发展均促进了生物农药行业的一体化发展。此外,农民也将会逐步了解、熟悉及应用生物农药,有利于生物农药的市场化推广。
总体来看,生物农药的推广应用是时代发展的必然趋势,也是未来农药行业的风向标。生物农药与化学农药共同防治与协同发展可以保障食品健康和粮食安全,同时可以改善水污染、土壤质量、农药残留等生态环境问题,促进农业绿色可持续性,推动农药企业多元化发展。
