记者 | 券商中国 胡飞军
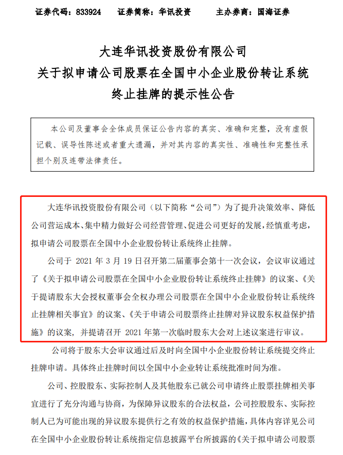
3月22日,华讯投资公告,为了提升公司的决策效率、降低公司营运成本,拟申请在新三板终止挂牌。
“华讯事件后,对整个行业冲击非常大,我了解到的是,不少公司主动收缩业务,撤销分公司,甚至主动裁员的也非常多,对整个行业带来了负面影响。”中国证券业协会投资咨询机构委员会副主任委员刘宝华对券商中国记者表示。
近日,华讯事件带来行业震动,作为证监会颁发牌照的83家证券投资咨询机构,有约20家机构在广州召开研讨会“抱团取暖”,力图改变“坏形象”,厘清行业定位,进一步提高合规意识,规避投顾行业涉及的法律风险。
华讯从被调查到拟摘牌
据刘宝华介绍,国内的第三方证券投资咨询行业起步于20世纪90年代,迄今已经存续20多年,目前从业人员约10万人,服务客户群体近百万人。

然而,就是这样一个低调的行业,今年2月末以来却因大连华讯投资股份有限公司(简称“华讯投资”)被调查而陷入恐慌。
今年2月26日,深圳市龙岗公安发布消息称,突击查处了华讯投资,对147名嫌疑人以涉嫌诈骗和虚假广告罪采取刑事强制措施。经检察机关依法批准,警方已对大连华讯投资公司包括董事长周垂富在内的12名公司高管实施逮捕。据深圳警方初步统计,华讯涉案金额高达27亿。
根据资料,华讯投资成立于2000年,是国内较早取得投顾牌照的公司,2015年开始在深圳写字楼运营,并在新三板挂牌。财报显示,2020年上半年,华讯投资投资顾问业务收入高达1.69亿元,净利润3309万元。
被深圳龙岗警方突查后,3月1日,华讯投资宣布在新三板停牌,同日,大连证监局对华讯投资采取责令改正并暂停新增客户6个月的行政监管措施。
3月22日,华讯投资公告,为提升决策效率、降低公司营运成本等,拟申请在新三板终止挂牌。

“在中国证券市场上,投资咨询机构与证券公司、基金公司、会计师事务所在法人地位和市场架构上是一样的,是证券市场的一个子行业,也是一个特许行业,需要获得证监会颁发的牌照资质,”刘宝华表示,“但是华讯投资全员被抓调查对行业冲击很大,也给从业人员带来了很多疑惑。”
与刘宝华有同感的还包括江苏一家投顾机构,“大连华讯事件后,给行业带来的是生存危机,这类似于直接界定要不要继续做这个行业,做下去是不是意味着违法犯罪,我们自己都不清晰,心里惴惴不安。”江苏一家投顾机构高管对记者表示。
尽管华讯事件尚未一锤定音,但是深圳龙岗公安的相关案件通报,已足以“震慑”行业。
“比如通报中有关投顾机构给客户提供产品有效定性问题,投顾机构给客户提供的产品到底有没有价值,可能需要权威部门来认定,其他非证券权威部门直接否定产品属性和作用,这样可能并不客观专业。”某家投顾机构高管表示。
上述高管还举例称,投顾机构是取得了证监会颁发投顾牌照的公司,提供允许的证券投资咨询服务。“投顾机构分析师对个股的分析,是对价格的预期,与个人水平和个人能力相关,若客户据此操作赔钱则投顾机构被认定为欺骗客户,我认为这可能是专业属性和个人能力问题,而不是道德或法律问题。”
行业呼吁提升合规、与监管沟通
据了解,1992年以深圳新兰德证券投资咨询公司成立为标志,证券投资咨询行业大幕拉开,这也是第三方证券投资咨询机构的正式亮相。
证券投资咨询机构在早期证券投资理念和投资者教育方面发挥了重要作用。不过,证券投资咨询行业一直以来竞争激烈,“黑嘴”、传销式展业问题屡禁不绝,监管后续也进行了多轮整治。
2019年6月,中国证券业协会发布《证券投资咨询机构执业规范(试行)》,对证券从业资格要求从严。同时,证监会也对一些机构采取了暂停新增客户等监管措施。
截至2月21日,证监会官网披露,持牌的证券投资咨询机构包括华讯投资在内合计有83家,券商中国记者注意到,这些投顾机构大多数以民营股东背景为主。

“我们确实应正视这个行业存在的问题,投资咨询行业给外界感觉是挺不规范的,社会形象很不好,确实应该反省,为什么出现这样的情形,是我们自己做的不好,还是有外界误会太多?可能两方面原因都有。”天相投资顾问有限公司董事长林义相表示。
林义相表示,投资咨询行业中确实存在一些害群之马,需要行政监管机构和司法的介入赶出去。近几年来,随着监管机制越来越严格,行业的相关问题暴露得比较充分。机构和从业人员应提升规范意识,重视合规风险,促进行业健康发展。
同时,林义相认为,除了股票市场,在银行理财、基金、信托和保险等领域都广泛存在投资咨询服务。在相当大的程度上,客户的不满和投诉与其听从咨询建议后赔钱有关。但是,投资咨询服务并不承诺保证投资者的收益,客户如果对服务不满意,可以选择解除合同。希望监管机构和公安机关在处理相关问题时,可以考虑这些情况。
中国证券业协会证券投资咨询机构专业委员会副主任委员陶涛则认为,作为证券业协会等机构是否可以与监管建立一个沟通机制,包括与证监会、检察院、法院和公安系统等建立沟通机制。“因为公检法对投资咨询行业的一些特性了解还不够,涉及信息不对称等问题,通过建立沟通渠道解决信息不对称问题。”
北京市京师(深圳)律师事务所首席合伙人陈旭明认为,华讯投资事件给行业带来合规方面的思考。一方面,华讯案件产生的原因和出现的问题,希望未来司法机关给予清晰的界定,从而促进证券投资咨询行业进一步合规;另一方面,希望通过华讯事件,促进司法机关进一步合规办案。
投顾行业的定位在哪?
实际上,证券投资咨询机构业务模式单一问题一直较为突出,证券投资咨询机构法定业务仅有证券投资咨询业务一项。
与券商天然具有该业务资质相比,券商能将证券投资咨询与经纪业务结合发展,采用与佣金捆绑并免费提供咨询服务模式,而证券投资咨询机构只有收咨询费一项。
不过,中国资本市场足够大,券商难以覆盖全部的投资者,证券投资咨询机构一方面收取咨询费;另一方面,利用科技手段做活用户再向券商导流收取费用,在市场活跃之下,仍然有一定的市场空间。
“投资咨询行业近年来口碑不好,与没有一个可持续发展的业务有关。”林义相表示。
中南财经政法大学刑事辩护研究院副院长娄秋琴博士表示,华讯投资事件对未来证券投资咨询行业的影响可能要引起行业重视。
娄秋琴表示,证券投资者咨询行业提供的是证券咨询服务,是对证券投资的分析、预测或者建议,存在不准确、不全面和被误读的风险,并不是确定性的,只能为投资者进行投资提供参考,投资者必须基于自己的独立判断进行投资决策,并承担相应的风险和损失。“证券市场的走势,受多方因素的影响,谁也无法准确预测买哪一只股票就一定赚钱。”
娄秋琴认为,当务之急,证券业协会以及投资咨询行业的各类公司,应该通过华讯事件的警示,与相关证券监管部门加强互动,让社会和社会公众了解证券投资咨询行业的特点,对这个行业的定位有更清晰的认识,避免投资者因根据投资咨询建议投资失败就追责甚至报案要求抓人的现象。当然,作为投资咨询机构,也要做到依法“尽责”。
陶涛表示,证券投资咨询行业是一个国际通行的行业,未来随着中国资本市场大发展,证券投资咨询行业将是市场中非常重要的买方中坚力量。
对未来投资咨询行业发展模式,林义相认为,投资咨询行业一直被当成股票上的投资咨询,这范围的界定是偏窄的。在居民储蓄向投资转化过程中,投资咨询的业务是广泛存在的,除了股票市场,还包括银行理财市场等,专业的投资咨询中介机构应该给投资者提供的专业投资信息分析、建议和推荐的一整套服务。
律师建议:投顾机构平时需做好合规
华讯事件给证券投资咨询行业带来震动,同时,近年来不管是从证券法修改还是从刑法修改的情况来看,我国目前对证券市场都在加强监管,证券投资咨询行业也不例外。如何规避证券投资咨询领域法律风险?
娄秋琴指出,证券投资咨询常见的刑事犯罪风险,包括没有取得牌照从业而引发的非法经营罪、利用内幕信息或者不公开信息引发的内幕交易罪或利用未公开信息交易罪、“抢帽子”引发的操纵证券市场罪以及编造并传播虚假交易信息罪等。
娄秋琴表示,在具体案例中,要注意区分员工责任、高管责任以及单位责任,既要审查非法所得利益是归于个人还是单位,也要审查具体行为体现的是个人意志还是单位意志,避免因员工个人行为而扩大追究单位的刑事责任,对于单位构成犯罪的,也要根据证据谨慎识别单位中对犯罪行为负责的主管人员和其他直接责任人员,单位一把手或者其他高管,如果对犯罪行为不知情,也不应当对单位犯罪承担刑事责任。
为了避免不必要的刑事风险,娄秋琴建议,证券投资咨询机构平时应当做好相关的法律合规工作。在提供咨询的过程中,从业人员应当以行业公认的谨慎、诚实和勤勉尽责的态度,完整、客观、准确地运用有关信息、资料,利用专业知识作出评价、预测或者投资建议,通过审查合格投资人、签署合同、回访等方式做好风险控制,对员工要进行定期或者不定期地培训,进行合法合规地展业。
她同时指出,证券投资咨询行业有其自身的专业特点,在对待某一类行为时,监管部门需要谨慎区分该行为是属于违规行为、违法行为还是犯罪行为,区分行为人应承担民事赔偿责任、行政责任还是刑事责任。
同时,娄秋琴呼吁要加强全市场投资者教育工作,强化证券投资存在风险的常识,采取各种有效方式让投资者充分理解“买者自负”的原则,以促进行业健康发展,避免投资者“一亏损就闹腾”给政府带来维稳压力。
