文 | 一疋布
2021年1月份,成都绿城凤起朝鸣迎来了一期交付,这也是绿城进入成都的第一个真正意义上的作品。
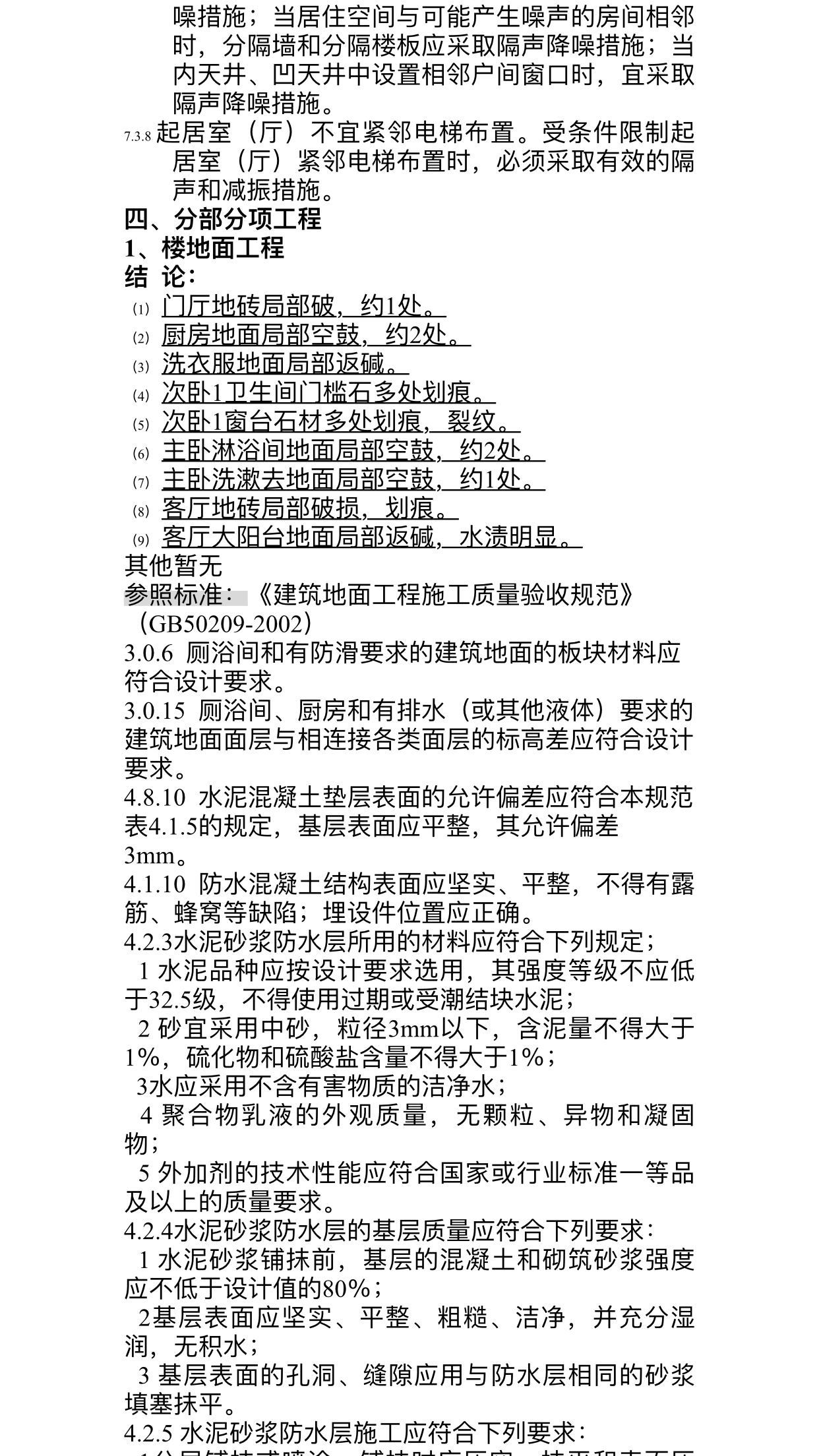
3月2日,深度中国验房对绿城凤起朝鸣一期叠拼235㎡户型(注:这里叠拼为5层和7层)进行了系统查验。根据现场查验和该机构出具的报告,该套房产的主要问题在于楼地面工程、墙面及天棚顶工程、门窗工程、电气及灯具安装工程、给排水及洁具厨具安装工程和楼梯及栏杆防护工程这几大问题。




其中,楼面工程:门厅地砖局部破裂,厨房地面局部空鼓,洗衣服地面、次卧石材多处划痕、裂纹、客厅阳台局部返碱等;墙面及天棚顶工程:厨房西厨墙面局部破损、客厅墙体局部空鼓等;门窗工程:入户门门框固定孔缺装饰盖,门框外侧局部色差、客厅窗户密封条局部脱落、厨房四周勾缝缺陷等;电气及灯具安装工程:主次卧电动窗帘盒处未设置插座,强电箱面板与底盒安装错位,强电箱空开标识错误等;给排水及洁具厨具安装工程:客卫洗手池下水漏水迹象明显,洗手池台面局部划痕,坐便器安装错位及水箱蓄水异常等。


对于很多的成都朋友,可能对绿城比较陌生,但在地产圈内,曾经的绿城被称为“地产圈的苹果”。可见业内对绿城的工程标准、产品质量的认可。
但从凤起朝鸣一期验房结果来看,整个房屋精装质量还是存在不少问题。值得注意的是,绿城凤起朝鸣装修标准接近5800元/㎡或6000元/㎡。


距离绿城从拿地修建到现房交付,时间也过去了3年,从拿地那刻起,成都业界对凤起朝鸣项目是期待的。提到凤起朝鸣,不得不提到他的同名项目——杭州凤起潮鸣,位于杭州老城区核心地段,地价37.35亿元,均价79800元/㎡。它是绿城近几年的顶级产品,一个被业内争相参观的高端住宅项目。
首次开盘去化不足3成,绿城被指水土不服
凤起朝鸣被称为杭州凤起潮鸣的姊妹篇,在杭州市场反响不错,但在成都遇冷,被指“水土不服”。
项目一期于2019年8月取证,前期蓄客期也较长,预售价30011元/㎡-39999元/㎡,2019年8月20日,成都房协官网公布了“绿城凤起朝鸣”的选房结果:全部准售住房170套,售出50套,剩余120套。据此前的摇号公示,有172组客户参与摇号,意味着7成购房者在选房环节选择放弃。
时间回到2017年12月29日,绿城以楼面地价15600元/㎡并无偿返还2栋32层住宅的条件,拿下了这宗65亩的土地。如果算上租赁住房的建造成本,实际楼面地价约2.2万元/㎡,远超金茂府17200元/㎡楼面价,即使放到今天都堪称“地王级”。
在65亩土地上,绿城凤起朝鸣规划了高层住宅、叠拼+平层混合体、中式合院三种产品,共19栋建筑,其中,叠拼+平层混合体拥有多达6种户型,叫洋房可能更加贴切些。
而在去年底,绿城凤起朝鸣爆发业主维权,起因是二期取证,高层、叠拼不分形态,一口价34999元/㎡。相比一期取证价:高层33642元/㎡、叠拼39103元/㎡,叠拼业主受影响最大,一套建面320㎡叠拼户型,价差120万+。
同样,在全国各地,绿城在全国各地的投诉不断,质量下滑。

附:深度中国验房成都公司出具的报告(部分内容)






