文|青眼 方良
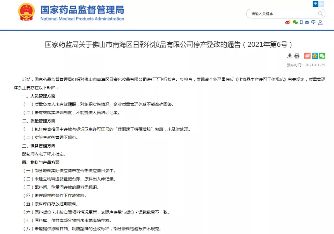
今日(1月25日),国家药监局发布了关于佛山市南海区日彩化妆品有限公司停产整改的通告(2021年第6号)。这是今年继广州市伊亮日用品有限公司之后第二家被责令停产的公司。
而除国家局动作频繁外,青眼发现,自1月1日《化妆品监督管理条例》(下称新条例)正式实施以来,江苏、浙江、四川、安徽等多个省市的地方监管部门已相继开出各自区域内,适用于新条例的首例行政处罚单,纷纷打响新监管的“第一枪”。
更值得关注的是,这些首例案例中,大多数均与进口品标签不符合规定、进货渠道不明等行为有关,监管直指“水货”化妆品。
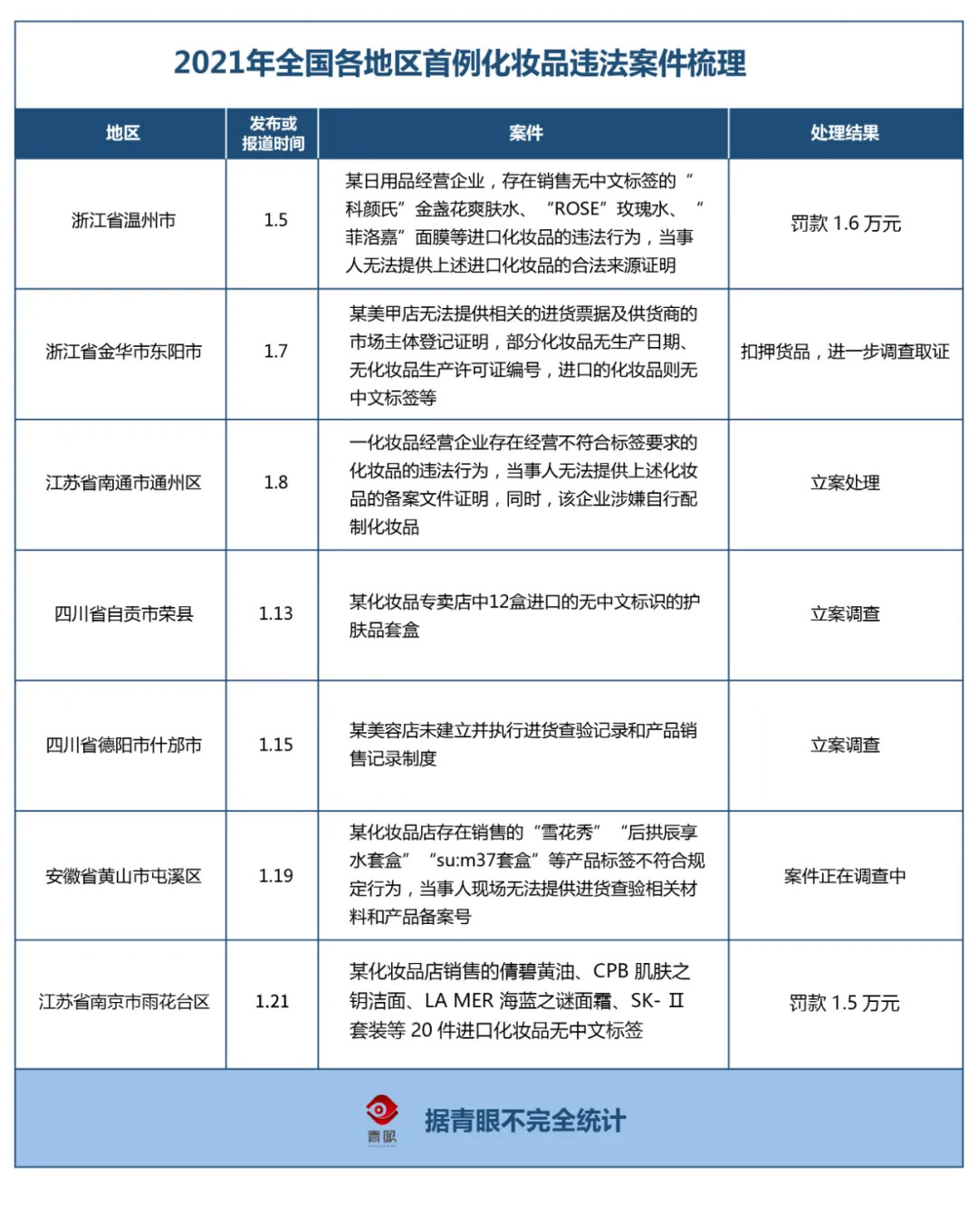
7地发布首起化妆品违法案件
据青眼不完全统计,今年1月1日以来,浙江省温州市、东阳市,江苏南通市通州区、南京市雨花台区,四川省的荣县和什邡市,安徽黄山市等7地已相继发布了新条例施行后的首起化妆品违法案件。

在这7起案件中,检查对象均为各职能部门所管辖内的化妆品店、美甲店、美容店等零售、终端渠道。其中,温州市市场监督管理局对某日用品经营企业开出了1.6万余元的罚单;南京市雨花台区对某化妆品店开出了1.5万元罚单;其余5起案件目前均为被立案调查或处理中。

而1月18日,国家药监局发布了关于广州市伊亮日用品有限公司(下称广州伊亮)停产整改的通告,这是国家药监局2021年发布的首个停产公告。仅7天后,今日,国家药监局又发布了佛山市南海区日彩化妆品有限公司停产整改的通告。根据通告显示,上述两家企业均是在人员管理、质量管理、设备管理、物料与产品、生产管理等方面严重违反了《化妆品生产许可工作规范》有关规定,被责令暂停所有化妆品的生产。


截自国家药监局
窥一斑而见全豹,随着新条例的正式实施,化妆品行业违法行为将迎来“最强监管”。
进口品中文标签和进货渠道是监管重点
青眼发现,上述案件中,涉案问题大多体现为化妆品店所销售的进口化妆品无中文标签、当事人无法提供进口品进货来源等。
譬如,在黄山市公布的违法案例中,某化妆品店存在销售的“雪花秀”“后”“su:m37”等进口化妆品的中文标签不符合规定,且当事人无法提供进货查验相关材料和产品备案号的问题;温州市场监管局公布的案件,某日用品经营企业因为销售无中文标签的“科颜氏”金盏花爽肤水、“ROSE”玫瑰水、“菲洛嘉”面膜等进口化妆品,且当事人无法提供上述进口化妆品的合法来源证明而被罚款;而南京市雨花台区某化妆品店因销售的“倩碧”黄油、“CPB ”洁面、“海蓝之谜”面霜等20件进口化妆品无中文标签的问题被调查等。
此外,四川自贡市荣县发布的案例中,某化妆品专卖店也因12盒进口护肤品套盒无中文标识被立案调查;江苏省南通市通州区某商场内的一家化妆品经营企业因存在经营不符合标签要求的化妆品,且当事人无法提供上述化妆品的备案文件证明,同时,该企业涉嫌自行配制化妆品,被立案调查。
一位行业人士告诉青眼,没有中文标签的进口化妆品没有经过国家检验检疫局检查,不是通过正规合法渠道进入中国,也就是通常所说的“水货”,同时也存在假货的可能性。这也意味着,监管部门对进口化妆品来源的查处力度正在加强。
新条例第六十一条、第六十二条中对“上市销售、经营或者进口未备案的普通化妆品”等行为设置了处罚规定,要求“规定建立并执行进货查验记录制度、产品销售记录制度”,否则将视情节轻重进行处罚。
值得的一提的是,在四川省德阳市什邡市市场监管局发布的违法案件中,某美容店因未建立并执行进货查验记录和产品销售记录制度,执法人员根据《化妆品监督管理条例》第三十八条第一款的规定,对该美容店进行了立案调查。

截自什邡市人民政府网
根据新条例的规定,“化妆品经营者应当建立并执行进货查验记录制度,查验供货者的市场主体登记证明、化妆品注册或者备案情况、产品出厂检验合格证明,如实记录并保存相关凭证。
化妆品严管从“水货”开始
值得关注的是,对进口品中文标签以及产品来源问题的聚焦,也可以看出,监管部门对“水货”的打击力度之大。
事实上,国家对“水货”监管的收紧早在去年年末就已凸显。2020年12月底,央视新闻报道,深圳海关缉私局在华强北侦破一起涉案金额高达6亿元的化妆品走私大案,涉及雅诗兰黛、兰蔻等多个国际化妆品品牌。另据青眼今年1月6日的报道称,监管部门对华强北化妆品档口走私、售假、偷税漏税等行为展开大检查,华强北内的明通、女人世界、远望、曼哈等多家商厦的美妆商铺已处于歇业整顿状态(详见《突发!华强北被查千家美妆商铺连夜撤退》)。
由此可见,在新条例监管的背景之下,国家打击“走私”“水货”化妆品的决心。
事实上,不仅是严打“水货”,去年9月28日,国家药监局还发布通知要求各地在全国范围内组织开展化妆品“线上净网线下清源”专项行动第一阶段工作,目的就是为新法规正式施行后的专项治理行动打好基础。

截自国家药监局
而另一方面,国家相关部门对新条例的普及也在推进。据悉,近期广州、河南、山东、新疆、四川等多地市场监管部门已开展了新条例宣贯培训班,从化妆品基础知识、经营者法律责任和监管部门监管重点、违法责任追究、典型案例分析等四个方面进行了深入讲解。此外,各地方监管部门为了贯彻落实新条例的各项新规,也在全面开展各项评估工作。例如,四川德阳市食品药品安全监测和举报投诉中心就在今年1月开展了首次化妆品不良反应报告质量评估工作,为今后该市在化妆品不良反应报告及监测工作打下基础。
由此可见,随着新条例的正式施行,从国家到地方,化妆品监管部门一方面正在如火如荼地开展新规普及、质量评估等多个方面的工作举措,让行业从业者知法、懂法;另一方面,其对化妆品行业生产、销售等各个环节的“严监管”也已开始落到实处。
而从近期各地方发布的首例监管案例中亦不难发现,化妆品“水货”现象将是“严监管”时代解决的首个突出问题。
