文 | 连线Insight 钟微谢东霞
编辑 | 叶丽丽
辛巴团队直播间出售“假燕窝”事件终于公布处罚结果。
12月23日晚间,快手电商发布了针对此事件的官方处罚结果:辛巴个人账号被封停60天,不是此前媒体曝出的永久封禁。
除此之外,辛巴家族的时大漂亮账号封禁到2月21日,猫妹妹、初瑞雪、蛋蛋小盆友、陈小硕、徐婕、达少、赵梦澈、安若溪、Angel安九的账号封禁到1月7号。
在此之前,广州市市场监督管理局也已公布调查结果,对辛巴所属广州和翊电子商务有限公司处90万元行政罚款,对燕窝提供方广州融昱贸易有限公司处200万元行政罚款,并责令双方停止违法行为。
辛选回应燕窝事件处罚,图源辛选集团公众号
辛巴家族的“假燕窝”事件起于11月初,当时网友在辛巴徒弟时大漂亮的直播间购买了燕窝后,在社交媒体上质疑所谓的燕窝,其实是糖水。

11月19日,“打假人”王海在微博中晒出了中国广州分析测试中心的一份报告,佐证了这一事实。之后,辛巴团队在11月27日在微博上道歉。
持续了一个多月的燕窝事件终于告一段落,这起风波让辛巴家族陷入巨大争议,旗下多位主播停工,如今又面临15天、60天等不同程度的封禁。
等经过一番休整,辛巴家族能否再次恢复以往快手第一家族的辉煌,还是个问题。
辛巴进入快手平台后成长迅速,不仅收获7000多万名老铁,还收下四名亲传弟子,加上外系弟子、公司签订艺人,已形成拥有二十多名主播的直播家族。
而辛巴家族也支撑了快手电商的大量交易额。今年10月,24名快手主播入选新腕儿发布的《10月直播电商主播GMV月榜TOP50》,其中6位都来自辛巴家族。
辛巴家族和快手平台本是共生共荣的关系,但辛巴曾在专访中表示:“我可能不会在快手发展太长时间,可能一两年就不做了。”快手也曾对外强调:“辛巴是全网的主播。”尽管快手否认了封杀辛巴的传言,但两者的关系依然微妙。
辛巴自己爆红后,拉帮结派组建家族,虽以自身流量孵化出大量红人主播,为快手电商贡献了影响力。但辛巴家族势大,让快手难以掌控,平台家族化成了快手的难题。
最终,快手和直播家族会呈现怎么样的共处局面?
1、辛巴家族的危险时刻
辛巴已经一个多月没开播了。最近一次露面是12月9日,辛巴出现在徒弟蛋蛋小盆友的直播间,保持90°的鞠躬长达十几秒。以至于让另一位快手红人二驴调侃,“狂傲的狮子王不见了。”
此时的悔过显然为时已晚,如今辛巴变成了一个敏感人物。一位和辛巴要好的网红上官带刀在直播时,有粉丝在屏幕上打字:“难道辛巴不是你朋友吗?”让他讲讲辛巴,不过上官带刀表示,“辛巴我不会讲”。
甚至连辛巴的徒弟蛋蛋小盆友在直播时,面对粉丝对于辛巴的询问也回复:“现在我不说话是最好的回答”,绝口不提辛巴。
突然间“辛巴”成为了一个危险词汇,这种情况下,辛巴将被封杀的传闻甚嚣尘上。
而近期辛巴产生的波折,都源于10月25号,他的爱徒时大漂亮在直播间售卖茗挚燕窝,这款实际不含任何燕窝成分的糖水,在11月初开始被部分消费者投诉,到了11月17日,职业打假人王海公开质疑燕窝成分,至此“糖水燕窝”事件成为社会高度关注热点,辛选团队口碑彻底翻车。

辛巴旗下茗挚旗舰店的燕窝产品
随后辛巴团队这起售假事件被广州市白云区市场监督管理部门立案调查、央视也介入其中进行跟踪报道,官方下场,让辛选家族成为了一个危险的团队。
燕窝事件持续发酵了一个多月,愈演愈烈,而往日风光的辛巴家族,在此期间变得越来越沉寂。
今年双十一,辛巴家族还在为88亿的销售额喝彩,其中辛巴个人销售额超过32亿,其徒弟蛋蛋小盆友、时大漂亮的个人销售额也都突破10亿元,爱美食的猫妹妹完成了6亿多的个人销售额。
但双十一过完,辛巴团队就遇到危机,辛巴和时大漂亮因为是售卖茗挚燕窝的当事人,一直停播到现在。
而爱美食的猫妹妹,因为之前与郑爽在直播中产生矛盾,这次团队的燕窝事件发酵后,让网友几乎一边倒地支持郑爽,爱美食的猫妹妹因此遇到抵制。在各大平台的电商主播积极备战双十二、冲刺营业额时,辛巴家族却陷入集体沉默。
上周,住在广州辛选公司大楼附近的网友,在抖音上传了一段拍摄辛选基地的短视频,不像以往门口一排一排的豪车,员工进进出出,视频里辛选公司大门紧闭,整个基地空空荡荡,不见人影。
辛选基地图片,图源辛选官微
这一个多月,辛巴家族迎来空白期。虽然蛋蛋小盆友近两周在小号直播尝试复出,却又在12月18日的直播中被快手封禁,官方给出理由是虚假宣传或者销售假冒伪劣产品。
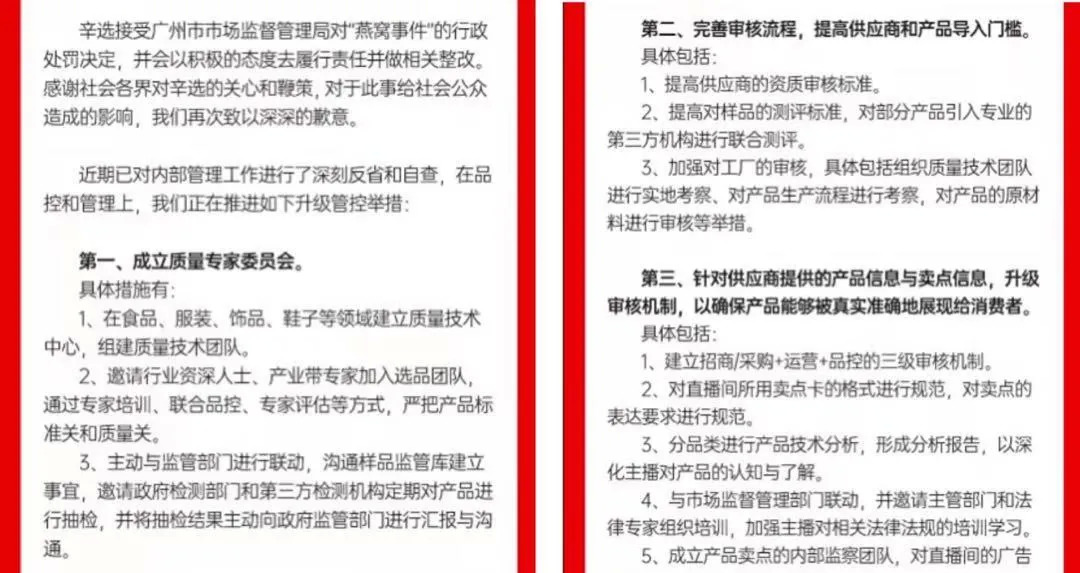
12月23日,广州市市场监督管理局公布燕窝事件调查处罚结果,快手电商也对此事发布处置公告,对公司主播进行暂时封禁。
雪上加霜的是,12月9日,海宁市公安局以涉嫌“开设赌场罪”逮捕了蒋子华,也就是辛巴、方丈直播间的快手神豪蒋爷。
蒋子华宣称与辛巴、方丈的私交甚好,与他们合开了公司,很多辛巴和方丈直播间的粉丝便拿钱给蒋子华,通过他参股网红的公司。如今受害人的资金不翼而飞,很多粉丝对辛巴的信任也随之消失。
再加上,近期多地出现“辛选客服”形式的诈骗事件。11月中旬,据辽沈晚报报道,多位网友爆料,称在辛巴家族直播间购买过“美妆蛋”、“燕窝面膜”、“棉密码”等产品后的约1个月时间里,遭到自称“辛巴客服”或者“辛选客服”等身份的电信诈骗。多位受害人已向警方报案,其中多地警方已经下达“立案告知书”。
在这一事件中,辛巴家族粉丝的个人信息被严重泄露。辛巴方面、快手平台、淘宝商家、物流环节,都成为怀疑对象。这更加重了辛巴团队的信任危机。
这一系列事件,直接减弱了辛巴所倚仗的粉丝信任,粉丝效应一旦没了,辛巴家族直播带货的实力就没了。
2、辛巴家族,一损俱损
家族式直播曾造就了辛巴的成功。渐渐地,一个以辛巴为中心的庞大商业帝国形成,但这个帝国却很脆弱。
在整个家族,辛巴有着绝对的权威,他扮演着“师长”的角色。两个月前,辛巴的女徒弟安九在直播间失言,她讽刺看不懂其设计风格的粉丝都是“城乡结合部”。
这一番言论受到辛巴的训斥,“我见到老百姓永远都是鞠躬致敬……你不要毁了我的理念。”他维护粉丝,称“我现在的一切都是直播间给的。”在直播间众多粉丝的观看下,辛巴坐在镜头前神色严厉,安九低头站立在一侧,十分敬畏。
这样扮演“严师”的场面,在辛巴家族的直播间并不少见。更经典的场面是,今年双十一期间,辛巴的徒弟们曾站成一排接受其训斥。
辛巴家族带着明显的“江湖”色彩,宣扬着“一日为师终身为父”式的义气。这很大程度上因为快手家族都有着“阶级关系”,拜了山头,便能得到师傅的庇佑,以及随之而来的家族粉丝。
辛巴谙熟快手的生存法则——砸钱打榜引流,获取打赏和关注。这是快手许多头部主播验证的方法论,也成为了辛巴成功的基础和资本。之后,他迅速通过收徒扩张自己的版图,并将此方法论复制到徒弟身上,双方都能受益。
从5块钱3瓶的洗发水,到5块钱抢购原价999元手机,辛巴经常在直播间砸钱,让粉丝给辛巴家族另一个账号点关注。
他们一起尝到了成功的滋味,但一旦帝国的一环出现问题,崩塌也只是片刻之间。售假事件波及了整个家族,而当辛巴屡屡遭受质疑之时,一个家族的命运都会受到牵连。
同时,辛巴家族的主播彼此都命运相连,内部互相引流和养号,有着极强的利益绑定关系,这导致了一损俱损局面的发生。
这种状态下形成的师徒关系并不稳固,许多红人也曾离开某一家族、站在师傅的对立面。
据每日人物报道,一位辛巴公司的前员工曾提到,“现在这些徒弟目前都能被辛巴拴得住,因为他自己的流量很大,他没倒下。”可一旦辛巴倒下,也会“树倒猢狲散”。
当辛巴深陷危机,徒弟的敬畏可能也很难保持下去。
师父对徒弟的信任也极其有限,与辛巴联系最为紧密的是家人:妻子初瑞雪作为微商品牌CBB的创始人,实际控制13家公司。另外从辛巴的父亲辛库,到表妹计梦瑶等人,家族成员至少拥有广州辛选供应链有限公司、广州辛选网络信息科技有限公司等7家公司的股份。
辛巴与初瑞雪,图源辛巴官微
辛巴与许多头部网红一样,在构建版图时热衷于与伴侣合作、让父母挂名,但如今弊端显现出来,一旦事发,就会牵连多人。
辛巴家族的壮大带来的风险,更明显地体现在了平台身上,曾依靠家族化获得快速发展的快手,如今也因此陷入争议。
3、辛巴家族与快手的共生和博弈
在快手APP里,可以看到唱歌的街头艺人、小区里健身的白发老人、以DISCO为配乐的广场舞大军,正如快手slogan“在快手,拥抱每一种生活”所表达:一个个独特的个体,记录和展示生活的片段,都是真实而动人的。
不过现实的另一面却是,辛巴家族的直播间中不良低俗言论十分常见,师徒互动也充斥着卖人设、秀演技等营销方式,以及“父权”“PUA”等不正确的价值观。
作为平台重要的家族之一,辛巴家族的直播带货给平台带来GMV的同时,也带来了无法计量的负面影响。
家族意味着“阶级”,这不利于大量新人、中腰部快手主播的生存。同时,家族势力过大,影响了快手的文化氛围,这使得平台生态日趋封闭,让其向一二线城市扩张时面临阻碍。
野蛮生长的辛巴家族,以及快手六大家族,为平台贡献营收的同时,也正在成为平台的桎梏,牵绊了其发展。
可以看出,快手平台想要摆脱对“家族”的依赖,撕掉其“家族文化”标签。
去年12月,快手鼓励公会签约中腰部主播。2020年前,快手开始大范围扶持商家号,为了“去家族化”,快手还开拓了企业家、主持人、明星主播,形成了新的直播带货阵营,但目前来看,几大直播家族依然是快手的主要GMV贡献方。
2020年4月,辛巴、散打哥因为“快手一哥”地位之争,互相叫板掀起巨大骂战,使得快手官方不得不进行严厉监管,引发外界对快手去家族化的讨论。
而退网后的辛巴,公然挑衅快手:“快手,我希望你们把眼睛擦亮一点,我辛巴在大部分的类目当中,可以调动整个国内的资源,请运用好我身上的本事和资源……”
说出此番言论的辛巴,被认为自大和狂妄,同时,对于平台而言,已经很难被控制。
很难判断辛巴家族和快手之间,谁才是掌握主动权的那一方。两方的共生关系,因为利益的牵绊,存在诸多博弈。
对于平台而言,辛巴家族是六大家族之一,为其贡献了大量销售业绩。
2019年,快手卖货的GMV不过近300亿,而辛巴团队公布的GMV达133亿元。这也意味着,在快手电商直播营收上,仅辛巴一个团队就贡献了近三成。
今年11月1日,辛巴销售额度高达18.8亿。18.8亿不仅刷新了快手平台纪录,还创造了直播电商新的单场销售额纪录。
这些数据或许有水分,但辛巴家族确实是快手的GMV担当。
快手一直在扶持其他主播的同时,也没有减小对辛巴家族的依赖性。脱离辛巴,快手业绩会受到影响。与此同时,辛巴的直播闹剧越来越多,恶劣程度也比以往更甚。
作为主播,辛巴也离不开快手。
辛巴此前被停播的那段日子,其实一直没有消失在粉丝的视野中,他指导自己的女徒弟“蛋蛋”和“时大漂亮”上线直播,以“替父出征”的旗号,大打苦情牌,两位徒弟哭着说师父不容易。辛巴也像每一位头部主播一样,害怕粉丝流失、地位不保。
辛巴家族在寻找另一种可能:带着粉丝离开平台。
一种选择是转移到淘宝直播等平台,但据《每日人物》报道,辛巴曾经跟淘宝聊过,如果他去,可以在一个月之内把自己干到头部主播。怎么做?他说自己可以拿一个亿出来,每场直播发两千万红包,连发5场。淘宝拒绝了。
另一种选择则是自立平台,辛巴曾与粉丝提到要做818会员平台,但没有了后续。
辛巴还有一条后路。今年4月,辛巴退网并打造辛选的供应链。供应链业务的日渐壮大,是辛巴的资本和底气。但是其供应链围绕直播业务打造,如果没有了提供流量的平台,无法给家族中的头部主播供货,这一业务也会面临危机。
辛巴家族目前处于高风险地带,且没有太多选择。
快手会任由辛巴家族继续这么发展吗?
2016年底,在北京群英荟萃的自媒体年会上,集聚了不少精英人士,快手CEO宿华对媒体提到:“真实的世界其实就是由各种各样的人组成的,不完全是在座的各位这样子,相对光鲜的。”
那么如今,快手所营造的“真实的世界”正在出现裂痕,它也许会企图制衡与控制,但在事态难以挽回时,也可能选择断臂求生。
辛巴家族看似立于高楼之上,却处于随时可能被平台抛弃的风险中。
