文 | 财联社 唐叶天
互联网巨头的社区团购大战在持续升级中。今年5月份滴滴成立了橙心优选,截至目前已覆盖16个省份;7月份,美团优选推出,由美团高级副总裁、S-team成员陈亮亲自带队。腾讯投资了兴盛优选,阿里则投资了十荟团。

京东也升级了社区团购业务的战略重要性,据悉,在本周一的京东高管早会上,刘强东提出会亲自下场带队,带领京东打好社区团购一仗。目前,京东已经集中整合了其社区团购业务友家铺子、蛐蛐购和京东区区购,在京东大商超全渠道事业群下专门设置了社区团购业务部。
入局较早的拼多多早在8月已宣布将砸10亿重金补贴买菜业务,负责人直接向CEO汇报。近日,天眼查显示,上海寻梦信息技术有限公司新增“多多拼菜”“多多鸡”“多多果园”等商标信息正在申请中。
阿里巴巴、腾讯、拼多多、滴滴、美团等互联网巨头动作频频之余,相关企业也纷纷表示已参与到这场被称为“中国零售最后一战”的角逐中。
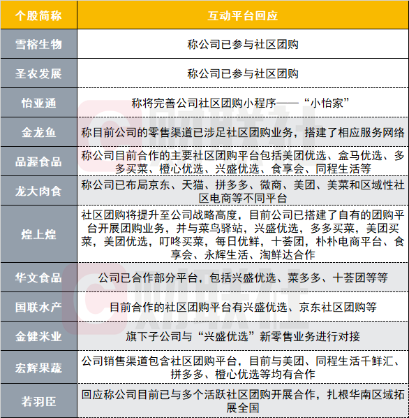
近日,多家上市公司在深交所互动易、上证e互动平台回复投资者提问,称已在社区团购业务方面布局,合作各家互联网平台。财联社梳理各供应商公司回应如下:


华泰证券观点认为,社区团购价格战加剧,商超龙头生鲜零售或受负面影响。观察商超连锁龙头红旗连锁在互动易上的回答,对于打到家门口的社区团购,其称也在关注市场发展的动向,但目前社区团购尚未对其经营业绩产生影响。
而有的上市商超企业已经开始布局自家社区团购业务。更有从事配套冷链运输的企业回应称本公司已为各平台提供服务。

开源证券分析师黄泽鹏称,具体来看,社区团购在下沉市场竞争力突出。社区团购通过“预售”实现需求端的计划性从而提高供应链效率,通过牺牲一定时效性实现了集单集配,结合消费者“自提”,显著降低了履约成本,因此,在低客单价下也具备了盈利能力,解决了行业痛点。
短期看,流量优势(团长数量和资源、平台自身流量导入等)决定平台是否能迅速做大客单量、实现规模优势;长期看,生鲜作为社区团购重要品类,选品、采购、仓储物流等环节效率将显著影响消费者使用体验。因此,生鲜的零售属性(追求多快好省)决定了社区团购的模式重、稳态净利率低、规模复制扩张难度大,供应链建设才是行业企业竞争的长期决胜关键。
