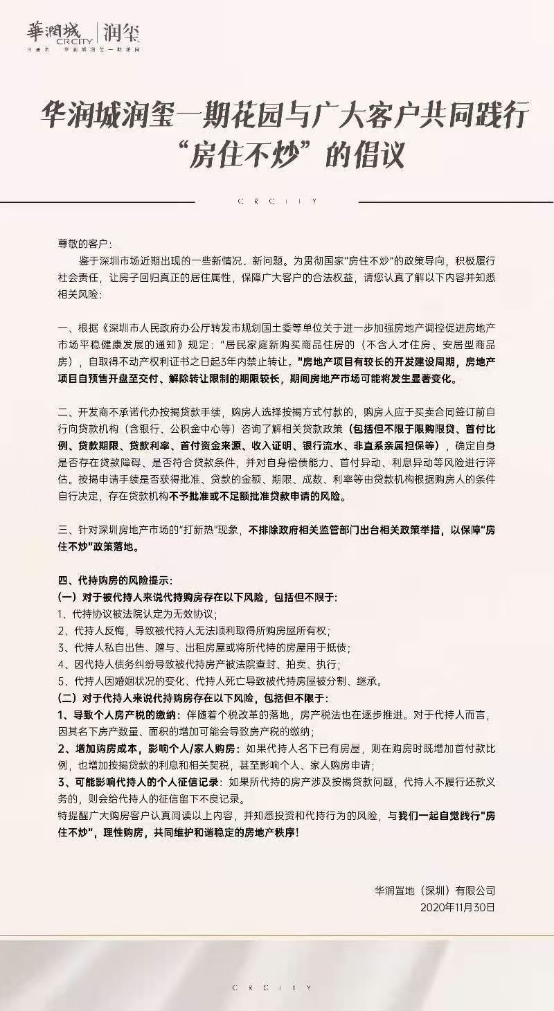
财联社消息,被央媒点名的深圳“网红”楼盘华润城润玺一期刚刚发布《与广大客户共同践行“房住不炒”的倡议》,文中称“针对深圳房地产市场的’打新热’现象,不排除政府相关监管部门出台相关政策举措,以保障“房住不炒”政策落地,并提示代持购房风险。30日上午,深圳另一个新楼盘“万科瑧山海”也发布了几乎一致的提醒。
被点名批评的深圳华润城润玺一期发声:不排除政府相关监管部门出台政策
广告等商务合作,请点击这里
打开界面新闻APP,查看原文

打开界面新闻,查看更多专业报道
热门评论
打开APP,查看全部评论,抢神评席位
下载界面APP 订阅更多品牌栏目