文 | 财联社 永嘉
今日沪深两市早盘走弱,创业板指跌幅达2%,生物疫苗、医疗器械等板块跌幅居前。快手概念股逆市走高,截至发稿,因赛集团大涨12.87%,中文在线涨超9%,引力传媒、利欧股份等纷纷跟涨。

消息面上,昨日晚间,国内头部短视频公司快手向香港联交所递交了申请版本IPO招股书,正式按下港股上市按钮,开启上市之路。
据其招股书显示,截至2020年6月30日的今年上半年,快手营收为253亿元,同比增长48%。
历经9轮融资 腾讯为第一大机构股东
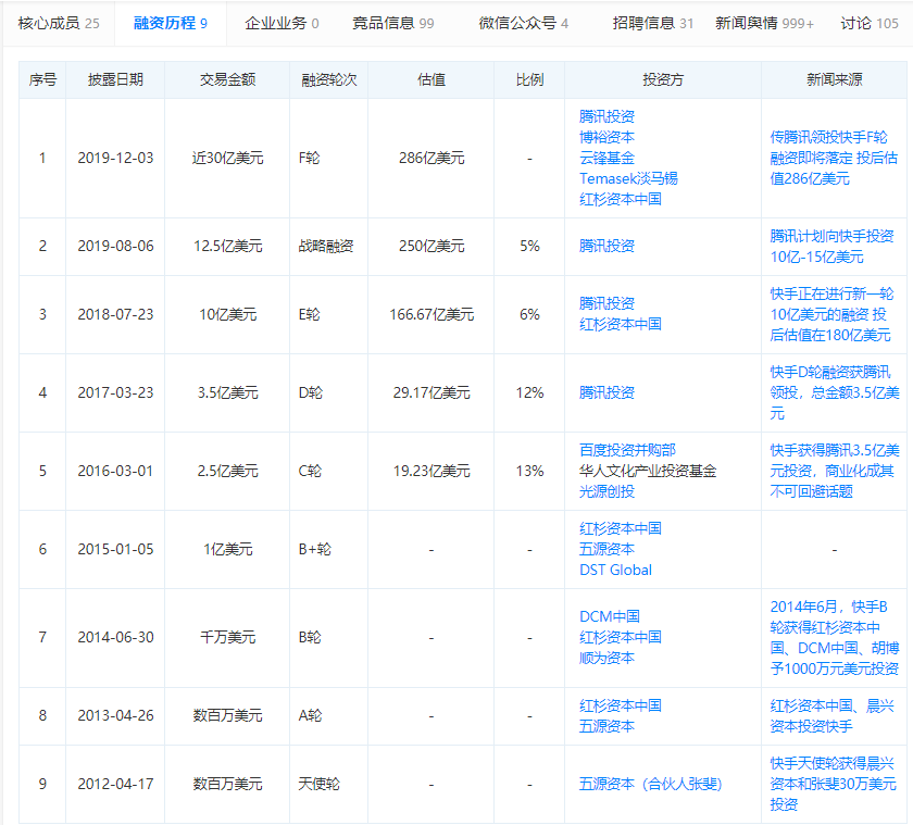
快手成立以来,已经完成9轮融资,背后的投资方包括腾讯投资、博裕资本、云锋基金、Temasek淡马锡、红杉资本中国、百度投资并购部、五源资本、DST Global等,由此看来BAT等大互联网公司都悉数入场。

招股书显示,腾讯是快手的单一最大股东,占21%股权。早在2017年3月23日,据媒体报道,快手完成D轮3.5亿美元的融资,由腾讯领投。2018年7月,消息称,快手完成新一轮10亿美元,投后估值在180亿美元,上一轮领投方腾讯将在此轮继续跟进。2019年9月,媒体报道,快手正通过Pre-IPO轮融资筹集逾10亿美元,由腾讯领投,本轮快手的估值在250亿美元以上。
平均日活用户达3.02亿 营收保持高速增长
据招股书显示,截至2020年6月30日止六个月,快手的中国应用程序及小程序的平均日活跃用户与平均月活跃用户分别为3.02亿及7.76亿。
招股书展现了快手高活跃度的内容社区生态。截至2020年6月30日止六个月,快手月均活跃用户中约26%在平台进行内容创作,主应用日活跃用户使用快手应用的日均使用时长超过85分钟,日均访问次数超过10次。
截至目前,快手巨大的内容库已包含260亿条短视频,仅2020年上半年(截至6月30日)用户在快手上就进行了10亿场直播。
得益于上述内容生态的助力,快手营收保持高速增长,2017年、2018年、2019年的总收入分别为83亿元、203亿元、391亿元。2020年上半年(截至6月30日)实现收入253亿元,同比增长48%。
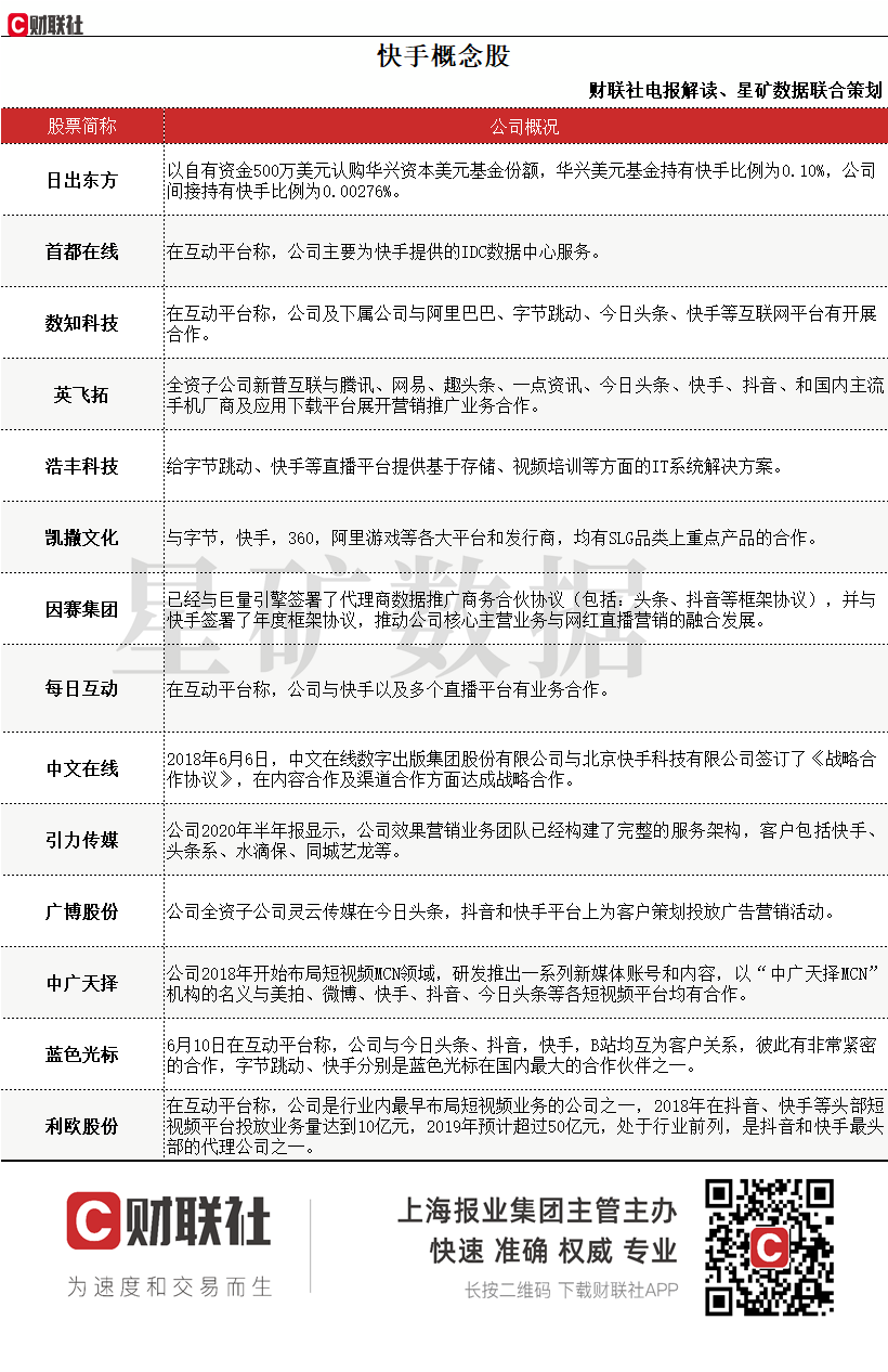
财联社电报解读栏目联合星矿数据此前整理快手概念股,详见下表:

