文|小福
编辑|夏添
8月24日,证监会披露了博纳影业集团股份有限公司首次公开发行股票招股说明书。而这一动作,宣告着博纳影业将在2016年4月从美股退市以及2019年7月IPO“中止审查”后,将再一次向A股发起冲击。
在这份招股书中,披露了近三年来博纳主投、参投、发行的多个电影项目的营收情况。仅凭《红海行动》与《中国机长》两部影片,就为博纳带来了超过十个亿的收入,而去年的另一部热门电影《叶问4》,则为博纳带来了3700万的发行盈利。(未含保底收益)
根据招股书内容,博纳影业此次计划募集资金14.25亿,分别计划将6.05亿元投入博纳电影项目,8.20亿元投入博纳电影院项目。

此次募资共拟投资包括《智取威虎山前传》、《热血沸腾》、《书剑恩仇录》、《昨日》、《一代枭雄》、《国色天香》、《武林怪兽》、《妈阁是座城》在内的8部影片。其中,《武林怪兽》《妈阁是座城》两部作品已经在去年登陆院线。

营收情况整体良好,疫情或将导致本年度业绩下滑31.73%
在这份长达700余页的招股书中,博纳影业详细介绍了自2017年以来的整体营收情况,并公布了2020年上半年的营收业绩。

今年发生的疫情对整个电影行业都造成了巨大冲击,作为老牌头部影企之一,博纳影业的各主营业务板块也受到了较大的负面影响。
2020年上半年,博纳影业营业收入为7.55亿元,营业利润为5836.31万元,净利润为2680.06万元,扣除非经常性损益后归属于母公司股东的净利润为793.11万元。
招股书表示,疫情将有可能导致公司上市当年营业利润较上年下滑50%以上。
不过值得注意的是,相较万达、华谊、北京文化、横店影视等多家头部影企,博纳影业在上半年各项业务全面停摆的情况下仍未出现亏损,可见其抗风险能力还是相当出色的。
博纳影业预计,2020年全年可实现营业收入21.27亿元,与上年同期收入31.16亿元相比下降31.73%;预计归属母公司股东净利润为 1.76亿元,与上年同期归属于母公司股东净利润3.15亿元相比下降44.03%;预计扣除非经常性损益后归属于母公司股东净利润为1.17亿元,与上年同期扣除非经常性损益后归属于母公司股东净利润1.76亿元相比下降33.64%。
投资发行业务表现良好
重点影片总毛利超20亿
除了营收信息以外,这份招股书中还首次公开了博纳影业2017年至2019年期间投资、发行的主要影片毛利率情况。
报告期内,博纳影业投资并上映的影片共有37 部,累计实现票房收入262.02 亿元。其中,票房超10 亿元的影片8 部,占全国票房超过十亿元的国产影片总量的30.77%,实现票房占比34.92%;票房过亿元的影片21 部,占全国票房过亿元的国产影片总量的14.09%,实现票房占比25.86%。
可以看到,在招股书中梳理的36部主要影片中,绝大部分都为博纳带来了盈利。在此之中,2018年春节档电影《红海行动》和2019年国庆档电影《中国机长》的表现最为突出。

其中,由博纳主投并发行的影片《红海行动》取得了36.51亿元的票房,影片投资毛利为2.02亿元,毛利率60.39%;发行毛利为4.14亿元,毛利率100%,合计获利达6.16亿元。
由博纳主投并发行的建国70周年献礼影片《中国机长》取得了28.71亿元的票房,影片投资毛利为2.62亿元,毛利率69.39%;发行毛利为2.59亿元,毛利率100%,合计获利达5.57亿元。
此外,《烈火英雄》《无双》《杀破狼·贪狼》等博纳主投、代理发行项目,还有《飞驰人生》《追龙2》《叶问4:完结篇》《马戏之王》等博纳参投或保底发行的影片也都获得了可观的收益。
尽管博纳参与的影片项目大多以盈利为主,但电影产品终归是交由市场评判的产品,市场表现会受到观众喜好、上映档期、影片类型、故事内容、制作水平等诸多因素的共同影响,因此也出现了一些亏损项目。
像2019年博纳主投发行的电影《决胜时刻》总体亏损达1515.57万元;同年保底发行的香港电影《九龙不败》总体亏损达4049.07万元,为博纳此次公布的项目亏损之最。
不过整体来看,得益于多年深耕商业主旋律市场的经验,以及“新港片”的战略布局的显著收效,博纳影业的投资业务总体表现良好,取得了较高回报。另外,发行业务的毛利率也总体比较稳定。
根据此次公布的36部电影项目毛利率情况,博纳2017年至2019年期间主要影片总体毛利金额高达23.44亿元。




深度绑定多位一线电影人
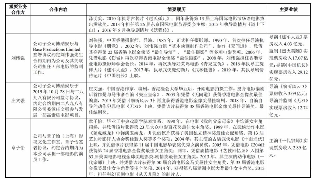
另外,在这份招股书中,我们发现博纳与多位一线导演编剧签署了不同数量的电影项目发展协议。
很多与博纳曾经有过合作的香港电影创作者均在列。
如林超贤、梁凤英,将在合约期内为博纳提供五部影片的编剧、导演、监制及制片管理服务。尔冬升将在合约期内为博纳担任四部院线电影的导演工作和十二部院线电影的监制工作。
刘伟强将在合约期内为公司及其关联公司担任5部电影的监制工作。徐克需为博纳制作5部独家合作影片。庄文强将参与发展一部高素质电影项目。
内地导演方面,则出现了陈凯歌导演的名字。他将在合约期内为博纳承担五部电影的导演工作。
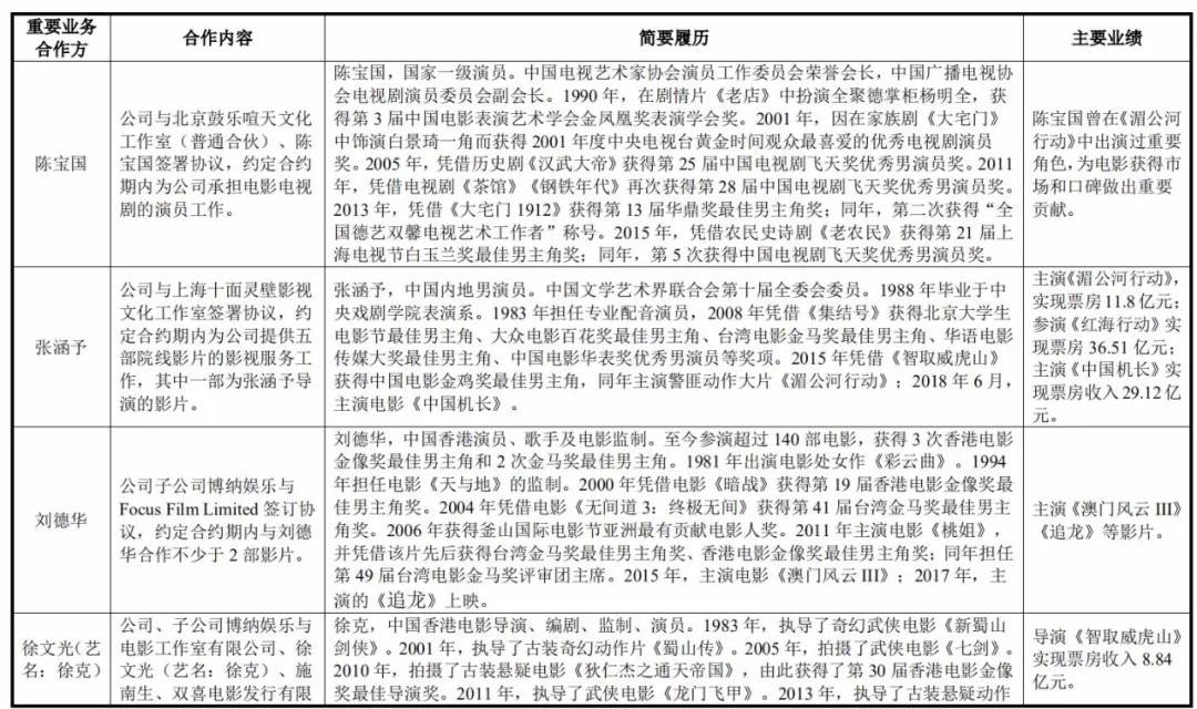
演员方面,博纳与包括章子怡、陈宝国、张涵予、刘德华在内的多位知名演员签署了合作协议。
有趣的是,在这份招股书中,显示博纳与上海十面灵壁影视文化工作室约定了合约期内为公司提供五部院线影片的影视服务工作,其中一部为张涵予导演的影片。这或将成为演员张涵予执导的首部院线电影。




此外,曾在2017年投资韩寒创立的亭东影业的博纳影业还参投了路金波、韩寒携手创立的文学出版公司果麦文化。

作为国内首家从事电影发行业务的民营企业,博纳影业近年来在投资、发行、院线及影院业务等领域持续加码。招股书显示,博纳影业累计出品影片超过250 部,其中有10 部影片票房超过10 亿元,67部影片票房超过1 亿元,累计总票房超过350 亿元。
而随着疫情利空出尽,今年上半年普遍低迷的电影行业也在近期稳步复苏。据悉,昨日七夕节当天票房大盘突破5亿大关,创造影院复工以来单日票房新高。而影片《我在时间尽头等你》也凭借2.77亿的单日票房创下复工后的单片单日最高纪录。

在头部国产大片还未集中下场的阶段,电影市场已经展现出了惊人的恢复能力。
博纳方面,尽管目前还未有主控影片定档,但凭借手中的原春节档项目《紧急救援》,相信不难帮助博纳在下半年实现业绩的“逆风翻盘”。据悉,博纳目前还在筹备的还有《冰血长津湖》《中国医生》《克什米尔公主号》等头部项目。
“中止审查”过后一年,博纳影业再度选择冲击IPO。这一次,博纳影业能否完成夙愿顺利上市呢?
