文 | 孙煜 何苗
编辑 | 陈臣
美国总统大选日益临近。今年大选将于11月3日举行,目前距离大选仅剩3个月时间。特朗普(共和党)和拜登(民主党)先前已锁定各自党内提名,8月份两党将分别召开代表大会,特朗普和拜登的竞选副手也将在本月内确定。
特朗普很可能会输
美国政治新闻网站Real Clear Politics最新的民调数据显示,目前特朗普的支持率远远落后于民主党候选人拜登。截至8月1日,特朗普支持率为42%,落后拜登7.4个百分点。Real Clear Politics最新的投注赔率方面,拜登(60.9%)目前更是领先特朗普(36.9%)24个百分点。

美国大选实行各州相对独立的选举人制度。分州选票数据显示,目前民主党候选人拜登的胜率领先特朗普。民主党和共和党均拥有自己的传统票仓州,目前拜登在加州、纽约州等传统“蓝州”票数领先,特朗普在田纳西州、阿拉巴马州等传统“红州”票数领先。
此外,本届大选美国摇摆州合计有211张选举人票。据Real Clear Politics民调数据,目前在密歇根州(+7.8%,拜登领先点数,后同)、佛罗里达州(+6.2%)、宾夕法尼亚州(+6.0%)、威斯康辛州(+5.0%)、亚利桑那州(+3.7%)等重要摇摆州,拜登的支持率均领先特朗普。


按照美国大选规则,本届选举率先获得270张选票的总统候选人将当选总统。整合了多家机构预测的美国大选情报网站270 to Win预测结果显示,特朗普目前仅拥有169张选票,即便形势不明的摇摆州的91张选票全部归属特朗普,其也仅能获得260张选票,无法达到获胜标准。
拜登当选能改变中美关系吗?
2020年4月以来,受美国出现失业潮、新冠肺炎疫情反弹及种族冲突事件影响,美国民众对特朗普的工作支持率大幅下降。Real Clear Politics的民调数据显示,民众对特朗普的工作支持率一度从4月1日的47.4%,最低跌至7月12日的41.1%。此前在美国FOX新闻网7月中旬的调查中,美国选民目前最关心的三个问题正是“新冠疫情”“经济与就业”和“种族问题”。

这三个问题同样是左右未来总统选情的重要议题。据中金公司的研究数据,美国疫情复发州共和党(特朗普)民调领先居多,疫情稳定州民主党(拜登)领先居多。疫情蔓延并没有拉开拜登和特朗普的差距,反而是复工进展对二人的支持率变动比较有影响:已经复工的州支持特朗普的居多,正在复工的州支持拜登的居多。在种族冲突问题方面,Real Clear Politics的数据显示,5月黑人被警察跪杀事件后,弗吉尼亚州、明尼苏达州等五个州的最新支持率变化均利好拜登。
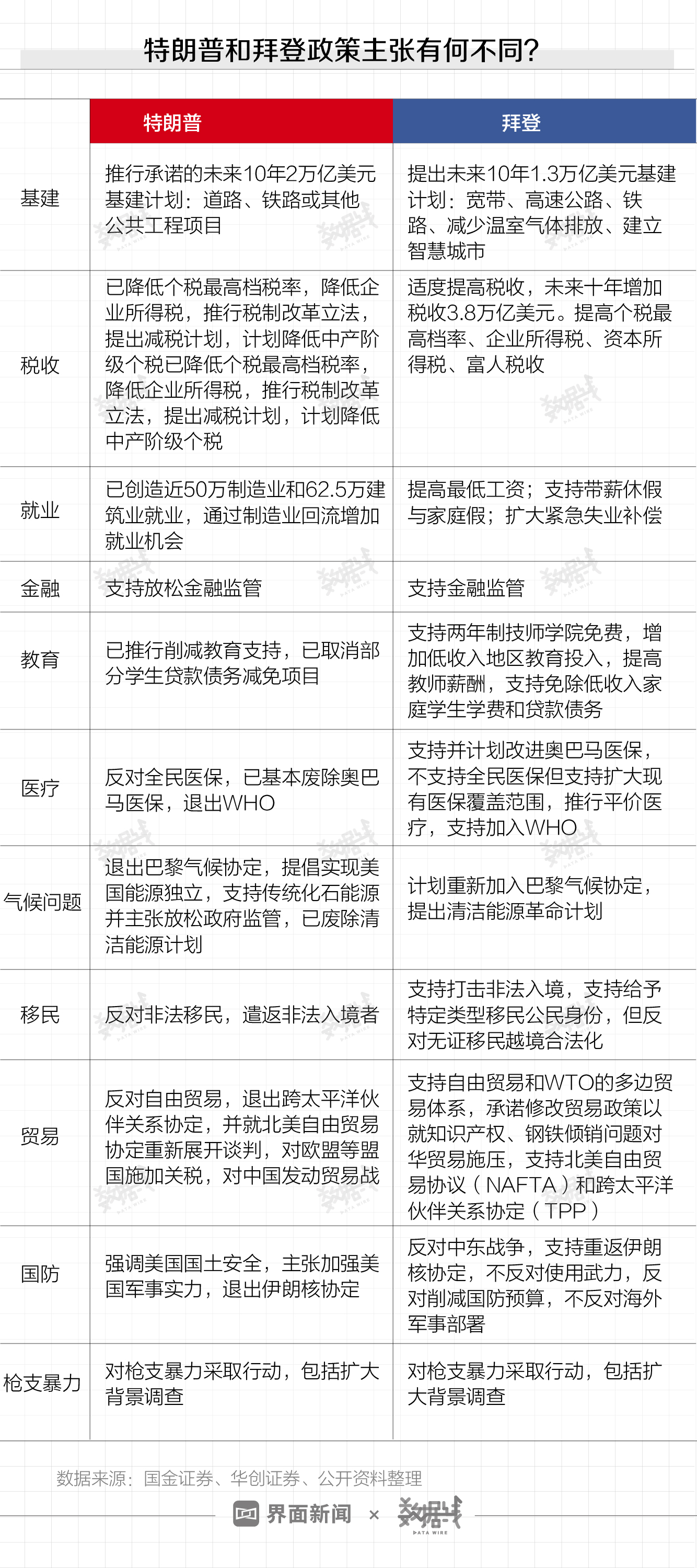
在漫长历史中,美国民主党和共和党在施政方针上形成了明显差异。本届大选特朗普和拜登在税收、金融、贸易和教育等领域,各自的政策主张也有着显著区别。以医疗政策为例,特朗普反对全民医保,已基本废除奥巴马医保、退出世卫组织。拜登则承诺支持并计划改进奥巴马医保,他还表示若当选总统,“就职第一天(美国)就将重新加入世卫组织”。

在竞选过程中,特朗普和拜登在中美关系议题上相互指责,特朗普暗示拜登在当副总统时低估了中国的威胁,拜登则称特朗普对华贸易战“鲁莽”“出于政治动机”。那么,如果拜登最终当选总统,未来美国的对中态度,以及中美关系会发生怎样的变化?
从公开资料来看,拜登同样是一个对华态度强硬的政客。在拜登的竞选网站上,“崛起的中国”(a rising China)是和“核冲突的风险”“贸易战争”并列的“不可避免的挑战”。国金证券、华创证券等多家机构均指出,拜登当选总统后依然会维持对中国的强硬态度。一个可能的区别是,拜登会回归亚太再平衡战略,重新建立以美国为首的多边政治经济联盟来压制中国。
展望未来选情,美国三季度的经济增长是特朗普可能的翻盘机会。从历史经验看,美国在任总统连任失败,主要发生在美国经济低迷时期。中金公司指出,在货币政策依然维持宽松、第二轮财政刺激有可能推出的背景下,未来疫情控制下的复工进展,对未来三个月的选情非常重要。
相关阅读:
