文 | 数娱梦工厂 李文凤
随着国内一批动漫游戏公司在这些年规模渐成气候,官方和同人之间的冲突也开始日益增多。
近日,《刺客伍六七》(以下简称《伍六七》)出品方啊哈娱乐发布的一条《伍六七同人创作指引》声明戳中了同人圈的敏感神经,该声明要求“小规模盈利”(1000元以下)的同人创作,请以店铺/团队为单位,申请授权。
一石激起千层浪,啊哈娱乐的这则声明不仅没有将近期的同人风波安抚平息,反而引来了更多的同人圈抗议。很快这则声明被撤回,转而代之的是修正版《伍六七同人创作指引》2.0的上线,自此同人创作者们心中的怒火才被平息。

事件的起因源自2019年8月,啊哈娱乐打击侵权盗版时,发现淘宝有一家店家售卖《伍六七》相关商品,于是一并提交了法律流程。经历了近10个月的流程后,店家接到了诉讼。在与啊哈娱乐的交涉中,因双方交流误会,导致事件升级。
这场由官方打击盗版,误伤同人,又因刻板印象引发舆论风波的事件终于告一段落。

但无独有偶,同样是在这个7月,腾讯动漫对一位《一人之下》同人创作者表示了“可以创作,但禁止盈利”的事件也酿成舆论,从而引发了同人圈中的另一场激烈讨论。
尽管此后腾讯动漫也马上发布了一则道歉声明。表示,尊重各位同人创作者对作品的大力付出和为爱发电。但同时也隐晦的坚持了官方对待同人商业化的态度:希望同人们能尊重原作品创作者的知识产权。

长久以来,同人创作作为原著的衍生,一直处在边界模糊的灰色地带。而同人与官方之间的摩擦焦点,往往都集中在同人商业化的核心问题上。
官方希望的,往往是纯粹的同人作品,是粉丝们仅仅出于兴趣和热爱为原著发电,为原著IP带来流量和热度。而许多同人商业化的举动,则很容易被官方视为:在一个购买力有限的市场下,本该属于官方口袋中的钱却流进了同人创作者的口袋里。
有关于同人商业化的问题,Comicup主办方总经理冯凝华曾在一次采访中向数娱梦工厂表达过她的观点:“贩卖同人志本身也是创作交流,是不以商业盈利为目的。同人创作越丰富,也可以让很多业余的画手写手走到台前,产生走向职业化的机会。”
如今国内动漫游戏作品佳作频出,各方对于同人商业化的态度和商业化程度的界线,也并没有统一标准,官方与同人之间的矛盾,将在未来不断重复上演。
创作同人,到底能赚多少钱?
你多吃一口我就少一口的“零和博弈”,像极了当下国内动漫市场的一个缩影。根据艾媒咨询的数据显示,中国动漫市场投资数量从2016年的133个大幅下降至2019年的28个。市场饱和、增长乏力、动漫消费人群固化的趋势开始让资本谨慎退潮。
而官方开发的各类IP衍生品,则极易与同人爱好者们的周边擦枪走火。同人在商业化的过程中是否侵占了原作的商业利益,也往往很难有绝对定论。
“出售的同人作品,大都是小规模,盈利很少,亏本居多。”对于同人作品盈利程度的问题,已有11年圈龄的同人创作者W(化名)在接受数娱梦工厂采访时如是表示。
W在现实世界中的工作是为商业漫画做后期,14岁时她因《通灵王》一脚踏进了同人圈,凭借着自己的专业技能,W会在平时闲暇时间里创作自己喜欢的同人作品,例如《jojo的奇妙冒险》等。

“我一般出本是以无料(免费或只用来交换的作品),和小料(小金额一元、两元)居多。无料最多8p,小料10p左右,至多印刷100就封顶了。这种页数怎么印刷都很便宜。一般一年的成本也就400~500元左右。对于一个有工作的人来说,这个成本即使收不回来也完全没关系。”她坦言,画同人作品重要的是能和其他人进行交流交换,收到其他爱好者的创作,获得更多的快乐。
像W一样的小规模贩售是国内大部分同人创作者的普遍状态——喜爱某部作品,并愿意为之付出精力、时间和金钱去进行二次创作,纯粹的“为爱发电”。
然而因同人商业化导致与原创者产生利益冲突,从而诉诸法庭的案例也有。其中最具知名度和影响力的莫过于金庸与江南之间的那场官司。
2018年8月16日,广州市天河区法院认为,作家杨治(笔名江南)《此间的少年》作为金庸作品的同人创作,成功出版发行,具有明显盈利性质,虽不构成侵犯著作权但构成不正当竞争,应赔偿原告经济损失共188万元。

这也是国内最令人印象深刻的官方与同人之间的利益纷争。
如果论国内同人商业化线下最集中的地方,那可能非Comicup同人展会莫属。
Comicup主办方创始人冯凝华曾在多年前的一次采访中向数娱梦工厂表示,除了对原作的营销,一个繁荣的同人创作环境下能挖掘出很多画手、写手。

“2006年前,大家看到的都是日本的画家,像P站上那么多画师都是来自日本,而国内除了职业漫画家插画家,很少有走到粉丝面前的创作者。但现在的情况完全不同,同人创作越来越丰富,让很多业余的画手写手走到台前,产生了走向职业化机会。”
这一点从日本的Comic Market(简称Comiket)展会,可见一斑。Comiket是日本每年都会举办的同人志即卖会,用于同人爱好者之间的交流。同人创作者可以在展位上进行小范围贩售。
这其中大批同人创作者转变成职业漫画家,为日本ACG界输送了大量人才。如创作了《圣传》《魔卡少女樱》的CLAMP,刚开始就是同人创作者。此活动后来也发展成为世界规模最大的室内展会。

(Comiket的网站主页)
不过数娱梦工厂也注意到,国内有些同人的职业化方向是将整个同人作品从构思主题、制定周期计划、排版印刷、定价、再到同人展会上贩卖的整个流程变得十分“职业化”。
同人创作者H(化名)曾在某平台分享过整套贩售流程:一个横向10 8英寸规格的同人作品,包括封面在内一共32p,它的制版费、纸张费、额外的设计费用、机器损耗和人工费用,如果按印刷500本的规模计算,制作的总成本大致在10900元左右。此外的流通成本还有物流费、去各个展会售卖的摊位费、住宿费、宣传图设计费用等。这500本同人印刷册每本定价在30元,净利润约在2600元左右。
虽然盈利不是H的初衷,但H的打法其实已经具备基本商业雏形的影子,这也是许多官方所比较担心的情况之一。一旦这类同人作者越做越熟练,加以规模化量产,那么如同多了一个基于官方IP演变出的竞争对手,蚕食存量市场。
一直以来,同人与原著之间关系都十分微妙,一方面他们可以帮作品维持热度,因为原著大多要有一个固定的走向,可以帮助作品在没法施展的领域进行拓展;另一方面,他们又有可能触及到官方的利益,影响官方制定周边企划。
一种比较可行的办法是:官方能够在一开始就把明确的态度摆出来,约定游戏规则,划定范围,或是列出绝不可触碰的“负面清单”,不要模棱两可。让想进行同人创作的作者们了解,自己去衡量,自己承担相应的后果。
他山之石:日本同人市场哪些我们可以借鉴
如今国内的同人圈概念,兴于日本,拥有Comiket等大型同人志展会的岛国也常被戏称为同人大国。
对于同人二次创作,日本国内大部分原创者们的态度都比较包容。
日本知名漫画家赤松健在C88座谈会关于《著作权非亲告罪化》的讨论中表示:“从我们原作者的角度,很难想象会有人去起诉二次创作行为,这些可都是粉丝做的啊。否则他们为何要创作同人志呢?”

(赤松健漫画作品其ok图标为对同人作品是否盈利行为一概不过问标志)
《著作权非亲告罪化》是2014年日本政府试图推行的一项法律,即不是原作者也可以状告他人侵权。此法律一旦实行,将摧毁整个日本同人行业。政客山田太郎极力反对,才得以将其范围缩小到打击盗版漫画上。因此赤松健将山田太郎形容为拯救了Comiket的英雄。
让同人与原创互利共生,相互成就,最知名的莫过于日本相当火爆的《东方Project》(简称东方)系列游戏,这是一个典型的同人创作使作品更具知名度和人气的案例。
东方游戏因剧情以及角色人设深得玩家喜爱,引发同人创作热潮,从1996年作品初创至今,已经成为了一个覆盖游戏、动画、漫画、音乐、文学等诸多领域的巨型IP。
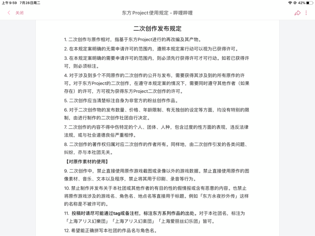
而今年6月,东方系列的官方,日本同人社团上海爱丽丝幻乐团也与B站展开合作,正式入驻哔哩哔哩,吸引新的同人二创作品。
在入驻的第一个视频里,上海爱丽丝幻乐团也给出了明确的二次创作的规约,开放授权,并规范作品的二次创作。

除了态度比较包容的原创者,日本同样也有对同人创作盈利严厉禁止的公司。如吉卜力,任天堂等。
任天堂作为日本最知名的游戏公司之一,拥有《精灵宝可梦》《超级玛丽》等大批经典游戏。而它对于旗下作品版权的严苛保护也一直广为人知,其中相当著名的案例为“皮卡丘事件”。
1998年,一位同人创作者创作了《精灵宝可梦》相关同人志在Comiket售卖,次年因此被任天堂起诉。在被拘留22天后,法院判处她赔偿原告10万日元赔偿金,成为当时轰动一时的案例。引发了关于同人创作者二次创作的激烈讨论。

此事件与哆啦A梦最终回事件(2005年,一位同人创作者创作《哆啦A梦》最终话同人志,并在漫展售卖,造成极大舆论影响)并列,成为讨论日本同人二创作品侵权案例的典型。
虽然此后,任天堂对于同人二次创作再未有如此激进的做法,对于一部分二次创作也渐渐宽容,仍然让诸多同人爱好者们心有戚戚。
2013年,制作出《魔法少女小圆》《轻音少女》的知名动画公司芳文社,也发布了一则公告,明确禁止旗下作品被二次创作。

可以看出,即便是日本,同人也有绝对的禁忌,不可触碰之地。所有的同人创作者,最好还是不要抱以打擦边球的心态,一旦触摸到了官方的“逆鳞”,就会变得非常危险!而中国的官方也需要学习日本如何处理与同人间的矛盾冲突,使双方达到最好的互利局面。这将是一个值得不断探讨的话题。
