注册/登录
个人中心
首页
天下
中国
宏观
文娱
体育
时尚
文化
旅行
生活
游戏
歪楼
数据
正午
艺术
商业
科技
汽车
地产
证券
金融
消费
工业
交通
投资
营销
职场
管理
创业
出国
楼市
财富
健康
大湾区
酒业
区块链
ESG
智库
更多
快讯
热文
视频
图片
召集令
专题
直播
APP下载
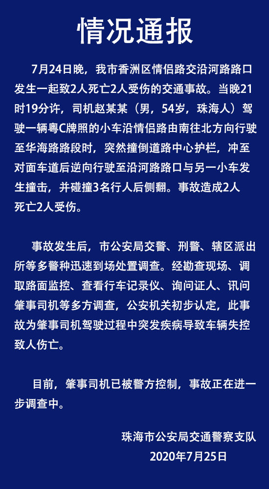
珠海交警通报:一司机突发疾病导致车辆失控造成2死2伤
7月25日,广东省珠海市公安局交警支队通过其官方微博发布关于7月24日晚香洲区情侣路交通事故案件情况通报。
广告等商务合作,
请点击这里
未经正式授权严禁转载本文,侵权必究。
打开界面新闻APP,查看原文
打开界面新闻,查看更多专业报道
相关推荐
热门评论
打开APP,查看全部评论,抢神评席位
热门推荐
更多精彩内容
下载界面APP 订阅更多品牌栏目
界面新闻
只服务于独立思考的人群
打开