围绕创业板、科创板基于注册制改革趋势可能出现更大的新股发行浪潮的问题,多家公募机构正在密集发起设立与创、科两板有关的封闭式公募基金。
伴随着创业板注册制改革的启幕,A股新股发行体制的破冰正在进入攻坚克难的第二阶段,而如何围绕市场需求注入长期资金,正在成为新的命题。
21世纪经济报道记者获悉,围绕创业板、科创板基于注册制改革趋势可能出现更大的新股发行浪潮的问题,多家公募机构正在密集发起设立与创、科两板有关的封闭式公募基金;而据记者多方获悉,上述基金得以推动申报,均与创、科板块背后的沪深交易所的积极沟通与推动不无关联。
据接近交易所的公募人士透露,这些基金的设立初衷,正是为了更好地配合注册制改革的稳妥推进,而未来这些产品亦有望以LOF的形式在交易所进行上市交易。
值得一提的是,去年以来公募机构发行的不少科创主题基金经过一年左右的运作,一些产品已经取得了相对较好的收益,有分析人士认为这将有助于促进有关科、创两板封闭式基金的募集。
在业内人士看来,上述产品的密集申报,有助于对冲注册制下新股发行规模过大所可能引发的资金虹吸效应和潜在的市场波动风险,同时也将引导市场风格更加聚焦长期投资。


科、创两板新基潮涌
5月18日,易方达基金准备的一只封闭式基金“易方达科创板三年封闭运作混合型证券投资基金”完成了向证监会的材料上报。
事实上,这只是近期多只有关科创板封闭式基金密集上报的冰山一角。
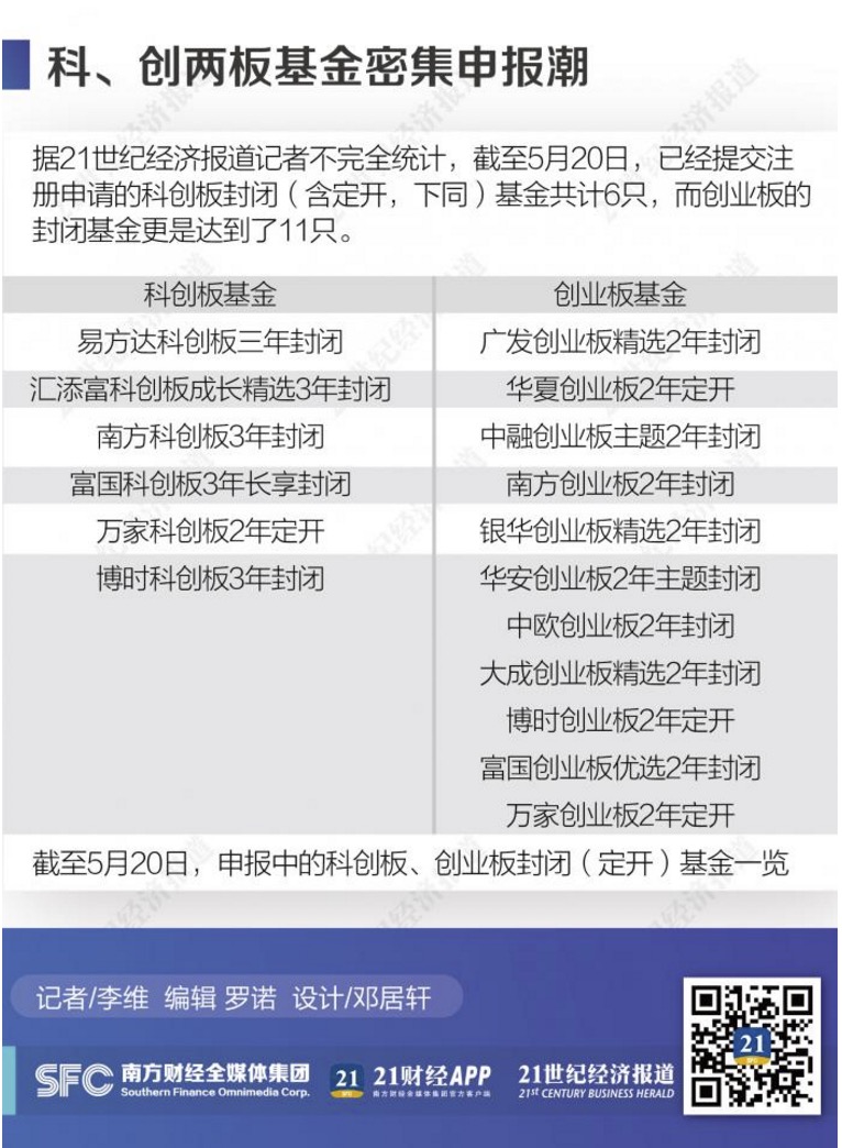
5月13日以来,已有汇添富科创板成长精选、南方科创板3年、富国科创板长享3年、万家科创板2年定开先后完成了材料申报。
无独有偶,5月12日,广发基金亦申报了一只创业板封闭式基金,“广发创业板精选2年封闭运作灵活配置混合型证券投资基金”,更早之前申报此类产品的,还有包括华夏、中融、银华、华安等在内的多家公募机构。
据21世纪经济报道记者不完全统计,截至5月20日,已经提交注册申请的科创板封闭(含定开,下同)基金共计6只,而创业板的封闭基金更是达到了11只。
值得一提的是,该类基金与2019年科创板开市前后争相设立的科创主题基金不同,其主要投资范围将与名称中强调的科创板、创业板等方向相一致。
“科创基金是指投资带有科创属性公司的基金,并不单纯指投资科创板或创业板,而科创板、创业板基金不同,他们名称中就包含了科创板、创业板的基金,在投资范围上将更加集中在所指向的板块上。”一位公募产品设计人士表示,“这些资金的主要运作将会是在科创板、创业板中寻找合适的投资标的。”
21世纪经济报道记者多方获悉,多数公募机构在这一时点争相申报该类基金,与监管层对注册制改革的筹备息息相关,而多家机构的相关产品申报,也是在交易所的积极推动下所展开的运作。
“这些基金和交易所方面要求的改革配套措施有关,深交所对应创业板基金,上交所对应科创板基金。”一位接近交易所的公募人士表示,“两个交易所都与申报产品的基金公司有过沟通,并积极推动了这些产品的筹备和申报。”
“这些产品完成发行募集后,大多有望直接在各自的交易所完成上市并成为LOF产品,以此来解决封闭式设计带来的流动性问题。”上述公募人士透露,“这也将是交易所为这一类基金提供的制度便利。”
在分析人士看来,交易所力推此类基金的快速申报,一方面是配套当下快速推进的注册制改革,另一方面亦与交易所方面对改革配套资金的提前谋划有关。
“在进行新股体制改革的方向上,虽然科创板与创业板存在一定程度区别定位,但难免两个交易所仍然具有一定的竞争关系,一方面是争抢优质企业,另一方面也要争夺机构投资者和长期资金。”北京一家上市券商策略分析师指出,“创业板改革刚刚开始的,科创板改革已经启动了快一年,但两个板块的封闭基金同一时间启动申报,一定程度上亦是交易所对于改革长期配套资金‘争抢’的表现。”
多家公募机构正在密集发起设立与创、科两板有关的封闭式公募基金。
百亿资金配套改革?
当下推动封闭式基金的密集设立,重要原因仍然和注册制改革所可能带来的更大的新股募资规模有关。
“一些发行人在过去核准制的环境下因为盈利、基本面等问题可能存在上市难度,但是在注册制下,在信息披露真实完整且各方面符合交易所要求的情况下,其上市的难度正在大大的降低。”上海一家上市券商投行人士表示。
“这也意味着,注册制改革的提速有可能会引来更多的IPO企业的发行和募资,并加大全市场的募资需求,并容易诱发‘抽血效应’——可能一些投资者都来参与打新,而存量市场则有可能因资金转移而受到影响。”上述投行人士表示。
“这种影响一旦扩大,其实对市场来说是多输,一方面存量公司的股价会受到冲击,投资者可能蒙受损失,甚至市场的流动性风险也会加大,另一方面,存量市场估值中枢的下移,也会进一步对新股的发行价带来压力。”该投行人士表示。
“所以需要在投资者层面进行统筹配套,来防范资金腾挪逐利所引发的金融风险。”该投行人士指出,“如果能够在新股发行上市的过程中,引导更多公司采取配售方式发行,间接地促使打新资金以战略配售者的形式纳入锁定期管理,从而形成对长期投资的鼓励。”
这些申报中的潜在产品,将为后续的注册制改革提供多少增量资金,无疑亦成为了市场关注的焦点。
数据显示,去年以来设立的18只科创主题封闭基金平均规模约为8.86亿元,若按照这一数据进行推算,则17只两板封闭基金将为市场带来不少于150.62亿元的资金供给。
另据一位公募人士推测,主打创业板、科创板的封闭式基金申报可能不止于此。
“最后申报成立科创板或创业板封闭基金的机构可能并不止这几家,后面估计还会有更多机构来申报这一类产品。”上述接近交易所的公募人士表示,“此外去年设立的一些科创主题封闭基金,也不排除会参与到科创板、创业板的投资、打新乃至配售中来。”
在上述投行人士看来,不排除未来创业板、科创板公司IPO时,也会更加突出战略配售制度,并以此和该类基金产品在期限、投资风格上实现衔接,以此营造长期投资生态。
“一些创业板、科创板公司可能在首发时会更加突出战略配售的融资作用,并且引导这些产品成为长期投资者,除此之外,可能也会有险资等更多类型的长期资金会被引导关注科创板、创业板的打新机会。”上述投行人士指出。
“科创业绩”复制性待考
如此之多的科、创基金正在申报路上,其募集表现亦被市场所关注。
值得一提的是,去年以来纷纷设立的科创主题基金,的确已经拥有了较好的业绩表现。
21世纪经济报道记者统计发现,在2019年二、三季度期间成立,运行时间1年左右的科创主题基金中,超过11只基金的成立以来回报率不低于40%(A、C份额单独计算)。
其中,南方科技创新A、C两只科创主题产品成立以来回报分别高达84.21%和82.69%,此外易方达科技创新、华夏创新科技A也分别取得了66.43%和59.87%的成立以来回报。
即便是在科创主题封闭式基金中,大成科创主题3年、广发科创主题3年以及工银科技创新3年也分别取得了55.14%、46.70%和46.45%的成立以来回报率。
有分析人士指出,该类基金取得相对较高收益源于2019年下半年以来科技股估值的整体上修。
“新能源汽车、5G、半导体等科技股行情其实带动了市场的一轮上涨,如果投中到了相应涨幅更高的标的,就能获得不错的业绩。”上海一家私募机构负责人表示,“所以这些科创基金成了这一轮科技股行情的受益者。”
不过这一类基金的收益获取并非源于科创板。例如一季末南方科技创新A的持仓中,除金山办公外几乎均为主板或创业板公司。
“当时科创板的估值整体相对较高,所以多数公募还是不愿意碰,哪怕是科创基金,但是这些产品仍然通过投资主板、创业板的科创公司获得了收益。”北京一家公募产品人士指出。“这种收益结果,客观上有可能让如今的科创板、创业板基金的销售带来一定的作用。”
但亦有业内人士提示,去年以来科创主题类基金的较好业绩,能否在未来的创业板、科创板封闭式基金中得到复制,仍然埋藏着巨大的不确定性。
“如果这些基金主要投资科创板、创业板公司,必然要面对可能出现的高估值问题,因为在注册制改革的当口,可能存在一个高市场热度的问题,所以在科技股和相关板块比较热的时候,未来是否要参与这类基金的申购,是投资者需要警惕的。”上述私募机构负责人指出。
作者:李维,汤婉月 编辑:罗诺
