姚辉|财联社
财联社(上海,研究员 姚辉)讯,中国移动率先发布5G消息APP:支持iOS/Android,已经在5G消息领域有所布局的公司迎来重磅利好,RCS概念股也有望卷土重来。A股上市公司方面,吴通控股全资子公司国都互联此前已经与中国移动研究院在5G RCS消息领域展开合作。
据快科技最新报道,由中国移动推出、名为5G消息的APP已在App Store及部分Android应用商店上架,版本1.0.0。安装后,APP会建议将其设为默认的短信应用,同时需要勾选电话、联系人、存储等多项权限。有网友试用后发现,移动甚至会发送订阅新消息应用相关服务的短信(资费0元)。
在APP简介中,官方表示,5G消息App是中国移动基于国际RCS标准,打造的一款通讯及服务软件,支持发送文本、图片、音视频、地理位置等丰富消息;还可与商户的聊天机器人进行交互,获取7*24小时的智能服务。
此前在三大运营商介绍5G消息的白皮书中曾提到不需要安装APP,外界分析可能是因为5G尚未铺开,移动通过APP的形式先行让用户适应尝鲜。
安信证券此前研报指出,5G为基于RCS的应用发展带来了巨大的推动力,除了覆盖了基本的短信,还将触角伸到了聊天客服、在线购物、短视频营销、精准交互等领域,RCS可能是最快落地的5G应用。

RCS产业链环节

研报来源:浙商证券
企业短信业务主要供应商

研报来源:浙商证券
参考已披露信息,梦网科技、国都互联、亿美软通均已经在5G消息领域有所布局。
梦网科技已经推出了富信业务,客户涵盖布局电子发票、停车、云游戏、美妆、服装、汽车销售等领域,根据公司披露,2019年下半年来梦网科技已经分别与国票信息、海南高灯科技、北京悦畅科技、阿里云、北京停简单在电子发票、停车、互联网等多领域签署了相关战略合作协议,综合来看,3年内合计涉及富信推送数量超过60亿条。
A股上市公司吴通控股全资子公司国都互联此前已经与中国移动研究院及南方创新基地在5G RCS消息领域展开合作,已完成爱奇艺影视、北京卫生热线12320、中国农业银行信用卡,国安球迷商城等多个行业标杆案例场景接入。
亿美软通在MWC19期间正式加入GSMA,成为GSMA中国大陆地区27位成员之一,目前公司已基于RCS协议推出企业级RCS解决方案,支持视频内容发送以及诸如公众号的服务模式,产品具备强大的“智慧化+场景化”属性。
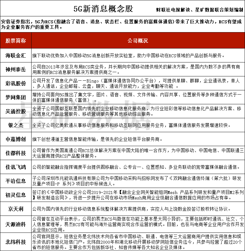
财联社电报解读栏目此前联合星矿数据梳理5G新消息概念股名单如下:

