文 | 财联社 记者覃泽俊
因45亿建楼而上热搜,这应该是大大出乎了中信证券意料。5月7日晚,中信证券发出董事会决议,其中之一是同意以45.34亿元结算中心金融中心的建设款,这一决定公布后,很快上了微博热搜榜。

本次非新建大楼,而是中信证券2014年就计划在深圳湾总部基地建设的中信金融中心项目,2016年已经开工建设。据悉,中信金融中心项目为双子楼,包括一幢带豪华公寓和办公室的300米高大厦、一幢带服务式公寓和酒店的200米高大厦以及一幢带酒店和商业设施的裙楼。
2020年一季度,中信证券营收为128.52亿元,同比增长22.14%,归母净利润为40.76亿元,同比下降4.28%。本次新建大楼的费用45亿元与中信证券一季度的净利润相近。从总投资额上看,中信金融中心投资由拿地资金35.5亿元与本次批准的45亿元构成,共计80.5亿元,相较之前媒体披露的90亿元总投资额下降了10%左右。

无独有偶,西部证券在公布今年一季度报告的同时也发布了装修计划,装修金额高达1.2亿元,占一季度归母净利润48.8%。
中信证券45亿建楼上热搜

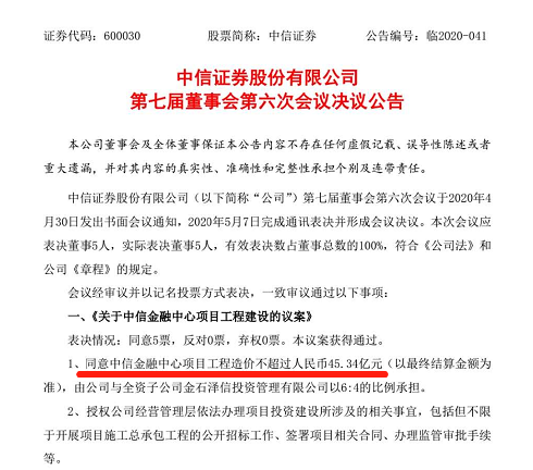
根据中信证券5月7日晚公布的董事会决议,公司董事会同意中信金融中心项目工程造价不超过人民币45.34亿元(以最终结算金额为准),由公司与全资子公司金石泽信投资管理有限公司以6:4的比例承担。
不过,本次中信证券公布的建楼计划并非新建,而是2014年就公布的中信证券深圳总部基地项目,后改名为中信金融中心项目。
2014年1月26日,中信证券以人民币35.49亿元的价格竞得深圳市规划和国土资源委员会编号为T207-0049地块的土地使用权。
2015年,公司为间接全资附属公司金石泽信申请固定资产贷款提供抵押担保,担保金额为人民币50亿元。中信证券当时表示,相关担保行为是为满足金石泽信建设中信金融中心项目的需要,不存在损害公司和其他股东合法权益的情形。
在公司完成对里昂证券的收购后,拟以深圳为基地,加强境内外业务发展及业务交流,建立国际会议中心,作为中信里昂全球投资论坛的永久会址,结合全球结算中心的建设,满足公司对功能多元化、配套多样化的国际业务平台和中后台总部基地的需求。
资料显示,中信金融中心项目位于红树湾片区,滨海大道以北,白石四道以南。根据媒体报道,中信金融中心定位为高端城市综合体,包括金融总部办公、白金五星级酒店、国际会议中心、Shopping Mall、Top海景公寓及城市绿化广场,项目用地面积约3.1万平方米,总建筑面积约40万平方米,建筑总高度300米,总工期4~5年。而位于同一位置的华润集团总部大厦,高度为392.5米,这也意味着中信金融中心项目将成为深圳湾片区的第二高地标建筑。
谁才是券商中的地王
记者统计了中信证券2019年报发现,公司旗下共有房屋及建筑物资产61.2亿元。
谁才是券商中的地王?从2019年年报披露的固定资产排名来看,前十位的券商依次是:中信证券(74.7亿)、海通证券(63.1亿)、华泰证券(36.7亿)、国泰君安(35亿)、东方证券(20.4亿)、广发证券(19.3亿)、招商证券(14.7亿)、国元证券(12.9亿)、申万宏源(11.4亿)、国信证券(11.2亿)。在固定资产构成中,房屋和土地基本是高占比,由上述数据可窥见哪些券商堪称地王。
若以投资性房地产计算,则排名发生了变化。前十位依次为:中信证券(12.5亿)、华泰证券(5.3亿)、第一创业(3.3亿)、国信证券(3亿)、海通证券(1.8亿)、方正证券(1.7亿)、天风证券(1.6亿)、兴业证券(1.5亿)、申万宏源(1亿)、东北证券(0.8亿)。值得一提的是,其中第一创业和天风证券的投资性房地产占固定资产的比值均超过了100%,分别是229.2%和138.4%。
西部证券1.2亿豪装办公楼
无独有偶,4月29日,西部证券也公布了1.24亿元的装修计划。
根据公告,西部证券要装修的项目位于上海浦东前滩,耀体路以南,耀龙路以东,平家桥路以西。建筑总高70米,地上12层,甲级写字楼,标准层高4.5米。根据公司办公需求,项目装修改造共涉及12个楼层,装修面积约17977平方米。其中1层为接待大厅;5层设置资料室、员工健身区;6层设置财富管理中心,咖啡吧,剩余区域对外出租;7层集中设置机房(该楼层需要承重加固);7层以上为公司驻上海各部门、分公司和子公司办公区(其中:西部期货位于8层,西部利得位于9层和10层)。
其中,城投置地是上海城投控股股份有限公司全资子公司,而上海城投控股也是西部证券的第二大股东。不过公司也在公告中做出了解释,公司认为,因项目涉及专业工程较多,时间紧迫,由城投置地进行项目代建管理能够在设计、施工、工程管理等方面统一协调,有效推进项目建设,加快完成公司上海总部及子公司搬迁,从而改善员工办公条件。
根据西部证券同日发布的一季报,公司2020年一季度净利润仅为2.54亿元,同比下降56.41%,这也意味着西部证券拿出了一季度近五成的利润用来装修新办公楼。
