随着《白日焰火》、《烈日灼心》、《京城81号》等悬疑惊悚类电影的崛起,中国悬疑题材正逐渐主流化,其中也催生了专注这一类型的公司。
2015年10月23日,股转系统披露上海浩林文化传播股份有限公司(以下简称“浩林文化”)的《公开转让说明书》,主要从事泛悬疑题材 IP 研发、作家经纪及著作权代理等文化创意业务的浩林文化即将挂牌新三板。
值得注意的是,浩林文化实际控制人正是有中国悬疑第一人之称的蔡骏。作为浩林文化的董事长,其持有公司77.85%的股份。

在2014中国作家富豪榜中,蔡骏以2013年版税收入265万元排在43名。
公司致力于打造中国第一的泛悬疑题材平台,旗下已形成“蔡骏工作室”、“悬疑世界”、“狄小杰”、 “荒村”、“最漫长的那一夜”等文化品牌,公司专注于悬疑、推理、侦探、惊悚、恐怖、哥特、科幻、奇幻等泛悬疑题材 IP 开发与运营的公司。
从全球电影市场来看,悬疑作为一个成熟的商业电影类型,诞生了不少经典之作。而中国电影市场在此方面仍由不少差距,很多作品都是惊悚有余悬疑不足,让很多悬疑迷们唏嘘。在此,数娱君也期待,中国的“希区柯克”早日诞生。

九成收入来自版权业务,手握《京城 81 号II》项目编剧合同
浩林文化成立于2006年11月,股份公司设立于2015年8月。公司主要从事泛悬疑题材 IP 研发、作家经纪及著作权代理、影视及舞台剧本创作等文化创意业务。
其致力于打造中国第一的泛悬疑题材平台,旗下已形成“蔡骏工作室”、“悬疑世界”等文化品牌,是目前国内唯一专注于悬疑、推理等泛悬疑题材 IP 开发与运营的公司。
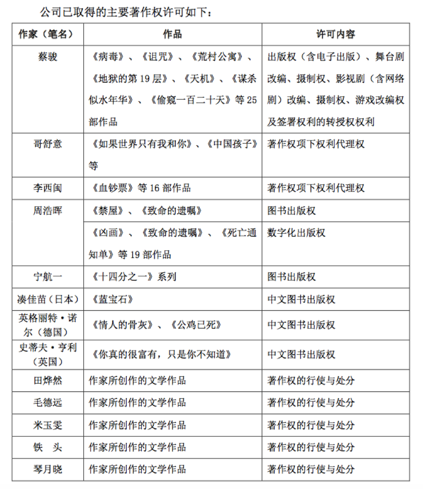
公司主要业务分为版权业务和编剧业务两大板块。除了蔡骏本人,公司还代理了哥舒意、李西闽等12名作家的版权或中国出版权。编剧方面,2015 年,公司已签署并在执行中的编剧项目有:《京城 81 号II》、《杀手李昂与玛蒂尔达的那一夜》、《最漫长的那一夜I》、《十九层》、《我在刑部的日子》等。
其中《京城 81 号》第一部成为去年暑期档黑马,打破3亿票房,打破惊悚片纪录。
今年1-7月,公司营业收入385.68万元,净利润147.11万元。其中版权业务和编剧业务分别占营收的90.51%和9.49%。

对标“郭敬明”,致力于打造中国悬疑IP第一平台
而作为浩林文化的核心资产,正是被称为“中国悬疑第一人”的董事长蔡骏。
1978 年生于上海的蔡骏,22岁开始发表小说,此后连续9年保持中国悬疑小说最高畅销纪录。至今已出版中长篇小说20多部,蔡骏系列悬疑小说销量至今突破 1000万册。代表作有《人间》、《幽灵客栈》等。另外,根据其优秀作品改编拍摄的电影有《荒村公寓》、《第十九层空间》等。

公司在公开转让说明书中表示,与浩林文化业务发展思路总体较为相近的竞争对手主要为上海最世文化发展有限公司、杭州果麦文化传媒有限公司。
众所周知,最世文化由郭敬明于 2010 年投资成立,并由郭敬明担任董事长、总经理。 该公司定位于青春文学题材,签约国内多位青春文学作家如郭敬明、落落、笛安、安东尼等,并出版《最小说》、《最漫画》等杂志刊物。
而杭州果麦文化传媒有限公司(简称“果麦文化”) 由路金波发起创立,致力于为城市新兴中产阶级打造优质的、全媒体形式的文化产品。果麦文化与韩寒、冯唐、易中天、严歌苓、李继宏等知名作家、学者有密切合作。在成熟发展的图书出版、数字出版业务之外,果麦文化自 2014年开始涉足电影投资,是《后会无期》《万物生长》的主要出品单位。
与最世和果麦相比,浩林文化与它们在规模、作品数量和运作成熟度等方面都尚有一定差距,但以传统悬疑为基础,侦探、惊悚等泛悬疑领域的受众很多,可开发的模式(例如影视、主题娱乐等)也非常多样,成长潜力巨大。
悬疑片的好时代到来?这些公司都在涉足
作为一种成熟的电影类型,悬疑片的市场空间毋庸置疑。但让很多影迷失望的是,目前国内出版、影视公司出品的作品更多在惊悚范畴。
近年来惊悚片作为一种风格鲜明的影片类型,因为其超高的投资回报率和引人注目的话题性,在国内发展很快。
但初级阶段的模仿,令大部分恐怖片“惊悚”得不伦不类,加之故事单一薄弱,逐渐沦为只能用音效、光影吓人的平庸之作,一度被爱看惊悚悬疑的观众所唾弃。但惊悚悬疑电影作为一种特殊的类型一直没有被观众遗忘。
从公开转让说明书看,从去年下半年开始,包括游族、拉风传媒等在内的公司都在涉足加大这块的投入。

蔡骏曾公开表示,对中国本土推理小说的远景表示乐观,并认为当代社会提供给作者太多的素材,比任何小说家的想象力更加精彩,且坚信“我们中国人自己写的悬疑小说一定会成为市场上的主流。”
