文|新智元报道
编辑|张佳
新智元编者按:
日前,管轶教授等人发布最新研究,报告了走私穿山甲中2019-nCoV相关冠状病毒的鉴定,这些在穿山甲中发现的冠状病毒的基因组与新型冠状病毒高度相似,表明穿山甲可能是冠状病毒的长期宿主。
关于这次新冠病毒的源头众说纷纭,昨天我们报道的“非实验室制造!英美澳科学家最新研究反驳新冠病毒“人工合成”阴谋论”引发了激烈讨论。而对于新冠病毒的宿主,从蝙蝠到穿山甲,科学界也在积极探索。
日前,病毒学专家、香港大学教授管轶等人在bioRxiv预印平台在线发表了一篇题为"Identification of 2019-nCoV related coronaviruses in Malayan pangolins in southern China"的文章,报告了在中国南部反走私行动中查获的穿山甲中2019-nCoV相关冠状病毒的鉴定。
研究人员在穿山甲样本中发现了冠状病毒,属于此次新冠病毒的两个亚型,其中一个受体结合域与新冠病毒密切相关。

接下来,新智元为大家解读这个新研究。
穿山甲可能是冠状病毒的长期宿主
研究人员收集了2017年8月至2018年1月期间广西海关在反走私行动中查获的18个冷冻穿山甲的(肺,肠,血液)等43个组织样品。高通量测序显示,这43个样本中有6个(两个肺,两个肠,一个肺肠混合物,一个血液)存在冠状病毒。
接着,研究人员对2018年5月至7月之间收集的另一批穿山甲样品进行了进一步的qPCR检测。发现12只穿山甲的19个样本(九个肠组织,十个肺组织)中,有3个肺组织样本呈冠状病毒阳性。
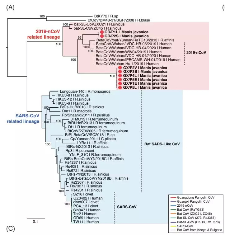
这些在穿山甲中发现的冠状病毒的基因组,与新型冠状病毒(SARS-CoV-2)基因组相似率在85.5%—92.4%,并在系统进化树中代表了新冠病毒的两个亚型,其中之一(GD/P1L和GD/P2S)与新冠病毒密切相关。
下图:人类2019-nCoV、本研究获得的穿山甲冠状病毒序列和其他参考冠状病毒之间进化关系的系统发育分析。




下图:(A) 序列比对显示了人类、穿山甲和蝙蝠冠状病毒的受体结合区(RBD)。(B) 从整个RBD区域(上部)和同义位点(下部)估计2019-nCoV相关谱系的系统树。

结论:
迄今为止,穿山甲是除蝙蝠之外唯一被2019-nCoV相关冠状病毒感染的哺乳动物。令人惊讶的是,在穿山甲中发现了两个相关的冠状病毒谱系,而且它们都与2019-nCoV有关。这表明穿山甲可能是这些病毒的长期宿主,考虑到穿山甲是种群数量相对较小的独居动物且濒临灭绝,这还是很让人惊讶的。
但是,也不能排除穿山甲独立获得2019-nCoV相关病毒而没有通过蝙蝠或其他动物宿主。
另外值得注意的是,穿山甲冠状病毒的两个谱系都是从贩运的马来穿山甲中获得的,很可能来自东南亚,而且对这种动物在土著地区保持的病毒多样性的认识明显不足。
毫无疑问,穿山甲人群中病毒传播的程度尚需进一步调查,但广西和广东省重复发生2019-nCoV相关冠状病毒感染的情况表明,该动物可能是冠状病毒出现的潜在重要宿主。
包括新型冠状病毒在内的多种冠状病毒,显然已经存在于亚洲的许多野生哺乳动物中。尽管穿山甲中冠状病毒的流行病学、致病性、种间传染性和可传播性尚待研究,但这项研究提供的数据强烈表明处理这些动物需要相当谨慎,应严格禁止在菜市场中出售野生动物。
为了了解穿山甲在新型冠状病毒出现中的作用,以及未来人畜共患病传播的风险,需要尽快对中国和东南亚自然环境中的穿山甲进行进一步监测。
管轶:亚洲英雄,非典时与钟南山并肩作战
最后来说说管轶。很多人知道管轶是从1月23日财新网的一篇题为“SARS专家管轶:这次我害怕了”的报道开始的。

当时管轶表示:“保守估计,此次感染规模是SARS的10倍起跳。我经历过这么多,从没有感到害怕过,大部分可控制,这次我怕了。”
不料这一言论却遭到了不少人的抨击,然而不到一个月,管轶的“预言”一个一个被验证。接着,网上又出现了“为管轶教授正名”、“我们欠管轶一个道歉”的呼声。
今天我们不想对这次管轶的“功过是非”进行评价,但不妨从管轶做过的一些事中了解一下他。

管轶
管轶,香港大学教授,顶尖病毒专家,英国皇家医学院外籍院士。他是最先提出果子狸是传播SARS冠状病毒的科学家之一,曾被美国《时代》杂志选为18位救人英雄之一、亚洲英雄。
在2003年SARS爆发期间,管轶带领团队,率先证明果子狸是SARS的直接来源,遏止了SARS的再次爆发及流行。他在果子狸身上找到SARS病毒,2003年底,有人感染变种SARS病毒,他和钟南山上报国务院,广东下令清除野生动物市场上所有果子狸,有效遏止了疫情的扩散。
通过长期的努力,管轶和他的团队已成功排出了250多个H5N1禽流感病毒的基因序列,基本摸清了中国禽流感起源、发生、变化的规律。他们的实验室已成为世界卫生组织 (WHO)在全球的八个参比实验室之一,已鉴定出世界上所有的20多种H5N1禽流感变异形。
管轶教授的研究团队在过去十年中为病毒学研究和中国乃至全世界控制新发传染病方面作出了杰出贡献,发表同行评审论文300余篇,论文引用次数超过36000次,H指数高达92。
管轶在SARS、H5N9、H1N1、H5N1等流感上的贡献世界公认,按国际权威机构美国Thomson的排名,近十年来在禽流感的研究领域,管轶排名全世界第五位,在H1N1的流感研究领域,全世界排名第4位;汤森路透评析,在微生物领域,他在全世界排名第11位。
从禽流感、SARS、甲流H5N1、猪瘟到现在的新冠肺炎,管轶总是深入一线进行研究,可以说,他为病毒研究,做出了很大贡献。
