文丨西部城事 西部菌
提振楼市第一枪,正式打响!
据不完全统计,无锡、西安、上海、南京、郑州等10余省市,近日陆续发布各类涉及房地产的支持政策,政策松动预期显现。
过去一段时间,房地产调控的收紧,已经让诸多城市倍感压力,中小型房企破产倒闭潮被广泛关注。对此,一些地方跃跃欲试,通过人才政策变相托底;还有一些地方试探风声,松绑政策屡屡遭遇一日游。
武汉黑天鹅事件后,线下售楼进入冰冻期,对经济对楼市的影响,让政策松绑有了更多的理由。
当然也有人担心,随着各地打响提振楼市第一枪,接下来,是否会重回房地产刺激老路?
01
武汉风波之后,大部分地区都暂停商品房销售,关闭了售楼处,房产中介也暂停营业。
楼市进入冰冻期,春节返乡置业的红利已彻底无缘,房企资金回流困难,地方的土地出让款项无法及时到账。尤其是房产依赖度较高的城市,经济影响更是毋庸置疑。

所以在官方正式出手之前,各地的房协已经按奈不住了。比如江西和安徽的房地产协会,都向当地政府发布了房地产企业扶持政策的建议书。
以江西为例。房协的建议,涵盖了金融及财税扶持等八个方面,影响最直接的是,呼吁放宽限购、限价政策,以及放宽预售政策:
适当放宽限购政策,加大人才落户激励,给与符合人才落户群体购房补贴或者贴息政策;
适当放宽价格备案限制。
安徽房协的建议书中,同样包含类似限购限价松绑的呼吁内容。当然房协不是决策方,这些建议未必会被全盘吸收。红线仍在,就算松绑也不会如此赤裸直接,一步到位。
不过无锡、西安、上海、南京、郑州等多个的城市政策说明,提振楼市,让房地产行业尽快恢复元气,已经成了当前的迫切共识。
比如最先出手的无锡,推出了定向房地产企业的十七条救助政策,涉及施工、预售、缴税和信贷等方方面面,力度相当大,也比较硬核。这里可以摘录两条:
受疫情影响办理纳税申报困难的房地产开发企业、建筑业企业、房屋中介企业、房屋租赁企业,由企业申请,依法办理延期申报。对确有特殊困难而不能按期缴纳税款的,由企业申请,依法办理延期缴纳税款,最长不超过3个月……
已经领取施工许可证范围内的楼栋,因疫情影响施工建设的,申请预售时原形象进度要求调整为按投资额计算,预售部分完成25%以上投资即可(装配式建筑的形象进度要求不变)……
无论是税费延期、减免,要求银行不盲目抽贷、断贷、压贷,还是降低预售门槛,都有利于缓解房企的现金流压力。
另外,像西安、上海、南京等多个地区,还特许企业可以延迟缴纳土地出让金,给房企输血同时,也是让楼市尽快解冻,避免对经济造成拖累。
02
对房企而言,各地的“硬核”救市举措,可谓是雪中送炭。
房地产行业本身是现金流依赖很强、负债水平整体很高的行业。过去一段时间,随着调控政策的全面收紧,房企加速洗牌,头部房企开始收缩战线,过上紧日子;至于低线城市的中小房企,“活下去”都成了难题。
原本每年的春节期间,返乡置业都会形成一波楼市利好。但武汉黑天鹅事件,彻底打断了每年都会上演的“历史进程”,无异于雪上加霜。
随着商品房交易暂停,零看房、零成交、零签约之下,那些粮草储备不足的房企,受武汉风波影响严重一些三四线城市的房企,说是“凛冬已至”都不为过。
在无法及时回血之时,它们还面临着债务到期的压力。

数据来源:Wind数据库
比如中指数据显示,未来的2月到6月,32家有债券短期内到期的企业中,15家经营性净现金流为负。像恒大和华夏幸福,都在负400亿上下;富力地产同样有负227.98亿元。
因此在房协摇旗呐喊、倡议给楼市松绑同时,房企也用尽招数,开始硬核自救。
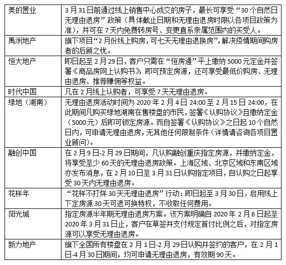
比如将交易场景从线下搬到线上。据不完全统计,目前已有万科、恒大、碧桂园、融创、美的置业、禹洲地产、远洋、花样年、佳兆业、龙湖、保利、阳光城等多家房企开启线上营销模式。
考虑到商品房是大宗商品,线上交易容易出现各种问题,所以房企也像网购商品一样,开出各种优惠措施。免费转房号、一周或者一个月无理由退换等等,像融创重庆,无理由退房的时间达到了60天。

当然即便是优惠政策给得再充足,在市场整体冰冻期的背景下,成交情况值得观望,毕竟买房不同于买车买手机,被打断的购房节奏,很难通过网售的新模式扭转过来。
这意味着,已经正在洗牌中的房地产行业,会加速优胜劣汰的格局。布局集中在三四线,偿债能力、抗风险能力弱,资金储备不充足的房企,或将率先出局。
03
房协喊话,房企自救,地方纷纷出来定向扶持政策。风波过后,房地产行业是否会迎来爆发式的反弹?
首先,提振经济的金融和财政政策,的确会让房地产行业有回暖的前提。同时,这段时间的确积压了不少购房需求,它们会在楼市解冻之后集中释放。
所以可以预见,接下来会有更多的城市跟进,推出各种扶持房企、提振楼市的政策,让房地产行业迎来久违的回暖。尤其对一些房产依赖度高的城市,没有比这更好的托底时机了。
比如就在14日,之前“取消限价”政策遭遇一日游的衡阳,这次再次推出“衡十七条”政策,其中包括对购房者的补贴,比无锡、西安等地走得更远。
但还是那句话,这次的黑天鹅事件,会中断行业发展进程,但不会对整个调控尺度造成实质性的改变。房住不炒、三稳原则、不走房产刺激老路等等,依然没有太多回旋的余地。
因此江西、安徽等地的房产协会,在喊话时步子都迈得很大,直接切中限购、限价等调控政策的要害,不过具体到各地的政策来看,目前还没见谁硬核到大胆迈出这一步,救市手段主要集中在给房企输血减压。
松绑有风险,出手需谨慎。即便是在特殊时期,那条红线依旧清晰地印在那里。
当然,未来不排除各地会出台一些比较直接的松绑政策,不过也不会一步到位,比如继续通过人才政策一点点开口子,将政策压力降到最低。
总的来说,风波过后,楼市回暖是意料之中的事,这对房地产行业和地方经济恢复元气,有很大的帮助。至于说政策彻底松绑,限购限售限价完全解除,房价暴涨,却完全不现实。

既有的调控成果要巩固,房地产行业也要快速恢复生机,两股力量的拉扯,将决定接下来的楼市走向。
具体到不同城市来说,局面会千差万别。一方面,低线城市的产业、人口外流的趋势,很难改变;另一方面,抗风险和经济的恢复能力,相对一二线中心城市,也要弱一些。
所以,接下来,三四五线城市或将会冲在最前面,政策松动最大胆。反过来,这也说明,在城市发展预期,楼市景气程度上,它们面临着前所未有的压力。
