受新冠肺炎疫情影响,各大房企选择关闭售楼处,线下销售停顿,对房企而言,当前既是一场抗疫攻坚战,也是一场变革战。
据悉,恒大2月13日率先在全国楼盘开启网上购房通道,提供网上看房、网上选房、网上购房等的一站式服务,成为行业首个实施全面网上购房的企业,并乘势推出了多重重磅福利政策。此消息一出,在行业内迅速激起千层浪。

恒大全面实施“网上购房”
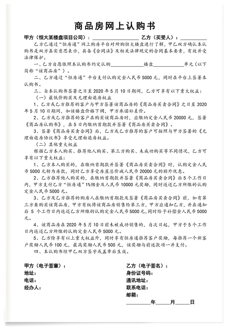
据了解,本次恒大网上购房覆盖全国所有项目,客户只需在恒大旗下恒房通平台线上缴纳5000元定金,即可预定房源,在5月10日前更享受最低价购房、无理由退房、购房及推荐奖励等多重福利。

其中,“最低价购房”无疑是最大亮点。如果所购买楼盘价格在福利期间出现下调,客户可获补差价,确保是最低价,稳赚不赔。加上恒大一直推行的“无理由退房”政策,对购房者而言,绝对是一颗定心丸。
此外,根据自购、推荐购买、第三方购买、未成功购买等不同情况,客户可获对应重大权益:

(1)客户本人购买的,在缴纳首期款并签署《 商品房买卖合同》时,定金5000元转为房款,同时,可享受房屋总价减20000元的额外优惠;
(2)推荐他人购买的,可获得“恒房通”1%佣金及10000元奖励,同时返还其定金5000元;
(3)如有第三方购买,恒大将返还定金5000元,同时给予补偿金5000元;
(4) 如预定的房源5月10日前未被成功销售的,定金5000元将于5个工作日内返还;
(5)除以上重大权益外,客户还享有恒房通推荐奖励,每推荐1个新客户奖励100元,最高奖励500元。

当然,恒大的诚意远不止如此。其还出台了专门针对兼职销售员的激励政策,兼职销售员通过邀请好友注册赚取奖金,每邀请一位新用户在“恒房通”平台注册认证,就能获得10元的奖励;所邀请的朋友再邀请其他人在“恒房通”平台注册认证,还可获得5元的奖励。同时,兼职销售员在“恒房通”平台推荐意向买房客户后,如果成交1套,就能按照实际推荐客户组数,获得每组100元的奖励,每套最高奖励不超过2000元,如果成交两套就能获得最高4000元推荐奖励,以此类推。多重福利叠加下,“兼职”也能大收益。
线下销售“停顿”下的新变革
在当前特殊形式下,房企开启“线上购房”存在一定“不得已”的因素。随着疫情发展,从今年1月底开始,房企线下销售陷入暂时的停顿,恒大甚至主动规定全国上千个项目、售楼处在2月20日前不得开工、开业。
暂停线下销售对地产行业的影响显而易见。克而瑞数据显示,2020年1月,TOP100房企单月销售总额仅5097.05亿元,同比下降近12%。因此,不少房企开始尝试线上购房,拓宽销售渠道,以应对疫情防治对项目销售带来的冲击。
“以前大多数房企还只是把网络营销当做一种推广手段,旨在引导更多线上资源往线下渠道转化,而恒大的线上营销则是做了完全的颠覆和革新,并一举解决了购房者线上购房的系列痛点,相信有望大幅刺激网上销售的效果。”有地产行业分析师表示。
上述人士续称,首先,恒大开通网上售楼中心,实现24小时在线看房,更引入720°VR实景展示,让购房者清晰了解房屋品质细节,解决了无法现场看房的难题。
其次,实实在在的优惠政策,对刚需购房者而言,最低价锁定期及房价减免可谓是重磅利好,强化了购房者的“上车”欲望,无理由退房这一兜底政策更进一步消除购房者的后顾之忧,仅从投资获利的角度来看,消费者也能真正做到“稳赚不赔”,“可以说是天上掉下来的大馅饼”。
恒大缘何“敢为天下先”?
事实上,恒大敢于实施这一革命性创举,正是源自其对自身品牌信誉和产品品质的信心。
资料显示,作为行业内唯一一家全部精装修交房的龙头房企,恒大始终贯彻民生地产理念,让利于民,打造精品民生住宅。在产品打造方面,恒大通过打造环节精品提升产品品质,不断增加产品附加值。成本控制上,恒大采用统一规划、统一招标、统一配送的标准化运营模式,打造出超强的成本控制能力,进而实现超高的性价比。
专家表示,在当前特殊形势下,恒大率先全面推行“网上购房”并推出多重福利,尤其是“最低价购房”和“无理由退房”两大兜底政策的推行,以及多重奖励,完全是站在消费者角度,为其提供全方位保障及服务,确保购房权益最大化,同时,也将对企业自身带来显著的销售业绩提升,值得全行业学习和效仿,有理由相信恒大此举将引领整个房地产行业变革。
