记者 | 底伊乐
2月4日,国航曾在其官网上发布了《关于凤凰知音贵宾会员保降级的公告》,表明自2020年2月起,对面临保级、降级的贵宾会员,将自现级别到期的次月起按原级别自动保级12个月。这一活动不需要注册,系统会自动变更会籍有效期。

很多人都为国航这一行业内首创的福利政策手动点赞,但当时人们也只看到了国航一家有这样的保级政策,都在观望其余几家航空公司的动态。
如今,南航、海航和东航也跟进了这一政策,相继推出了最新的会员保级政策。

南航推出的《客户关怀计划》,内容涵盖了金银卡延期保级、金银卡优惠保级和里程延期保障的政策。

首先,金银卡延期保级中规定所有在2020年2月29日到期的南航明珠金银卡会员,成功报名后都可以自动保级至2021年2月28日。

其次,金银卡的优惠保级的级别有效期也至2021年2月28日。金卡会员需在2020年度达到30个升级航段/6万升级里程(含)以上即可保级;银卡会员则需15个升级航段/3万升级里程(含)以上即可保级。算了一下,相比正常阶段的保级条件,南航这次相当于在航段和里程上打了个75折。
最后,对于普卡会员还有一个里程免费延期活动。所有在2020年2月至6月期间到期未用里程,将可全额延期12个月,并且免除里程延续手续费。值得一提的是,南航的会员保级政策需要在官网提前报名,截止时间为6月30日。

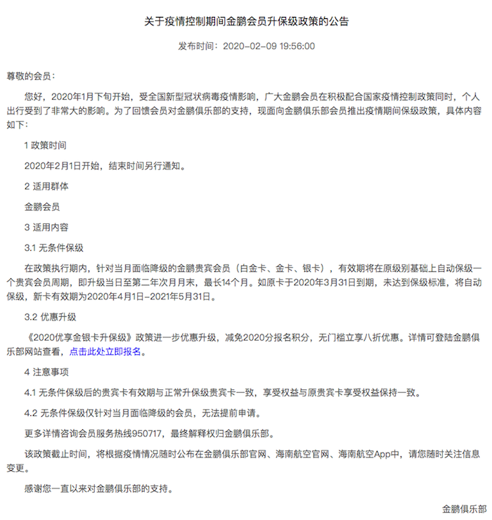
2月9日晚,海航也推出了针对2月面临降级的金鹏贵宾会员的免费保级政策。表示白金卡、金卡、银卡会员的会籍有效期将在原级别基础上自动保级一个贵宾会员周期(即到第二年次月月末,最长达14个月)。
此外,对于金银卡的升级,海航也作出调整,减免了2020分报名积分,同时无门槛享八折优惠。即原金卡所需的40个航段/50000定级积分,折后只需32个航段/40000定级积分;原银卡所需的20个航段/30000定级积分,折后只需16个航段/24000定级积分。这一活动同样需要在官网提前报名,截止时间为12月31日。



2月12日,东航也终于推出了其会员等级保护的公告,指出自2020年2月1日起未实现年度续级的会员,其原等级有效期将自动延期至12月31日。
此外,等级有效期延长期间,会员依旧能享受到此前礼遇,白金卡会员原有增值礼遇也同步延长至12月31日。礼遇内容包括4张国际免费升舱券、免费3晚住宿或模拟机体验等。

值得注意的是,东航还推出了一个“回望升级”计划。指出在疫情防控期间,会员常规升级流程不受影响,即还可通过航段和里程来升级。同时对一些出行频率较低,但购买票价高的旅客,可通过“回望升级”计划保级或升级,并享受相应等级的礼遇。
不过,“回望升级”计划目前看来应该是个阶段性的短期政策,仅支持2017年1月1日至2019年12月31日期间的机票消费,后续东航是否会实行消费金额升级的长期政策,也只能等待官方通知。
至此,国内四大航都推出了会员保级政策,也表明在疫情影响下,大家都在想方法积极保住会员的忠诚度。
图片来源:各航空公司官网
