文|音乐先声 柳成枝
编辑|范志辉
北京时间2020年1月27日上午九时,第62届格莱美颁奖典礼在美国洛杉矶斯台普斯球馆(湖人队主场球馆)如期开幕。而在颁奖典礼前,NBA传奇巨星Kobe因直升机事故意外去世,格莱美临时增加致敬Kobe的环节。从颁奖礼开场表演时歌手Lizzo的一句“今夜就是为了Kobe”到主持人、创作歌手Alicia Keys带领全场悼念科比,格莱美的人文关怀也在这个时刻显得格外动人。
作为全球流行音乐最权威、影响力最大的奖项,一年一度的格莱美颁奖典礼被视为流行音乐的风向标、音乐界的“奥斯卡”。在过去六十多年间,格莱美走出了一大批时代传奇,但也在新世代下迎来了自己的“中年危机”。今年笼罩在“黑幕”质疑下的格莱美,也创下了自2008年以来的最低收视率,平均观众收视人数为1870万。
格莱美也开始流量至上?
纵观第62届格莱美颁奖礼,从整体上来看,今年仍旧是保守与现代元素的结合,但同时,其网红化、年轻化的趋势已经达到历年格莱美的顶峰,有点流量至上的意思。
首先,在传统方面,致敬、传承以及人文关怀仍是格莱美不变的初衷。无论从Lizzo红毯造型致敬偶像流行女帝Britney Spears,到Usher联手FKA Twigs和Sheila E.表演《Little Red Corvette》致敬已故巨星Prince;或者是从卡妹Camila Cabello深情献唱《First Man》献给自己的父亲,再到空中铁匠乐队联手Run-DMC以摇滚的方式致敬Kobe;抑或是Beyoncé凭借《Homecoming》摘得最佳音乐电影、已故洛杉矶传奇Rapper Nipsey Hussle凭借《Racks In The Middle》获得最佳说唱歌手,其背后的意义远胜于表演或者是奖项本身。
而网红音乐人、年轻音乐人的大放异彩,甚至是全盘碾压成为今年格莱美的最大特点。其中,Billie Eilish 6提5中,成为史上第一个横扫年度制作、年度专辑、年度歌曲、最佳新人的女歌手,也是达成此成就的最年轻艺人,而Billie Eilish、Aerosmith+Run DMC表演期间更是达到本届格莱美收视人数的最高峰2070万人次,是本届格莱美当之无愧的流量之王。
Lizzo 则8提3中,获得最佳流行歌手、最佳当代城市专辑、最佳传统R&B歌手三项大奖,从嗨爆全场的开场表演,到打败Billie Eilish、Taylor Swift、Beyoncé、Ariana Grande夺得最佳流行歌手,展示了大码女孩的舞台魅力。Lil Nas X 6提2中,摘得最佳流行对唱/组合、最佳音乐录影带两大奖项,其在格莱美颁奖典礼上与Billy Ray Cyrus、防弹少年团BTS、Diplo、Mason Ramsey合作带来的《Old Town Road》《Rodeo》掀起了全场的高潮。
毫无疑问,Billie Eilish、Lizzo、Lil Nas X无一不是在流媒体时代的现象级歌手,凭借各自代表作《Bad Guy》《Truth Hurts》《Old Town Road》在TikTok上病毒式传播,在世界范围内收获了极高的知名度。
从颁奖结果来看,则体现为女性音乐人的强势崛起、音乐作品曲风的加速融合。相较于2019年男性女性、黑人白人对半开让人无法吐槽的政治正确,无论是通类奖项还是整体音乐人的性别情况,女性音乐人在本届格莱美又一次刷足了存在感。
在曲风方面,多个音乐人凭借同一作品获得多个领域的奖项,譬如Gary Clark Jr.凭借《This Land》摘得最佳摇滚歌手、最佳摇滚专辑、最佳当代蓝调专辑三大奖项;Lizzo凭借《Cuz I Love You》获得最佳当代专辑,转头又凭借《Cuz I Love You》这张专辑中的单曲《JEROME》获得最佳传统R&B歌手。不同音乐风格之间的界限变得越发模糊,格莱美也在音乐审美上逐渐向以95后为代表的Z世代靠拢。
对比新生一代音乐人或者是网红音乐人首次入围即斩获各类重大奖项,Ariana Grande5提0中、Taylor Swift3提0中、Lana Del Rey2提0中、H.E.R. 5提0中的陪跑,也引起了关于本届格莱美的诸多争议。到底是欧美音乐圈的迭代加速,还是已逾“花甲之年”的格莱美评选标准的改革过于极端化,都是值得让人深思的问题。再结合年初的格莱美CEO丑闻,今年格莱美奖项的归属更加显得说服力欠缺。
格莱美的黑幕罗生门
在2020年第一个月里,格莱美可谓是风波不断。
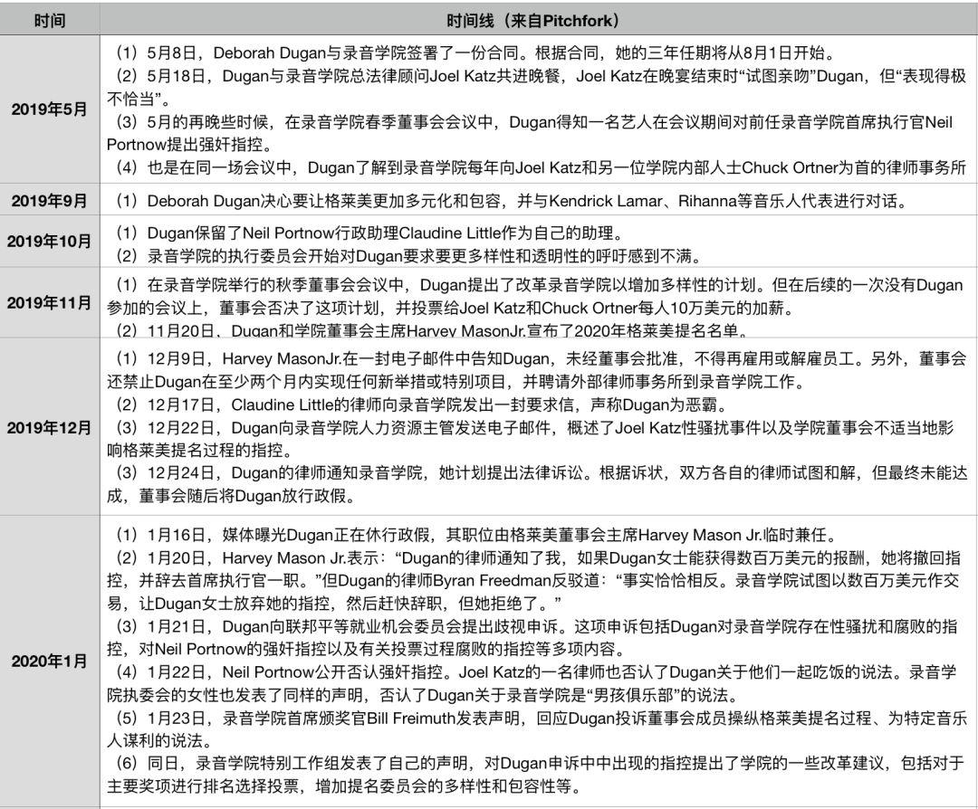
从美国国家科学院录音艺术与科学学院(后简称录音学院)首席执行官Deborah Dugan被曝因“不当行为”被休“行政假”,到Deborah Dugan起诉录音学院并轰炸式地揭露了格莱美的肮脏黑幕,再到Taylor Swift宣布退出格莱美表演以及Champagne Billecart-Salmon宣布取消赞助,“黑幕”成为格莱美2020年的开年核心词。而根据Deborah Dugan提供的备忘录显示,格莱美与Deborah Dugan的恩怨实则已经早已埋下伏笔。

随着录音学院与Dugan口水战的升级,关于性骚扰、投票腐败的指控被披露,格莱美的公正性、权威性遭受到史无前例的质疑,并直接把大众拉回到格莱美这几年持续不断的丑闻风波。这也是录音学院董事会以及录音学院会员们目前最担心的问题。
根据Billboard报道显示,一位录音学院的内部人士强调,如果格莱美想要试图摆脱这两年饱受质疑的现状,那么与Dugan和解是非常必要的,他甚至反问Billboard:“在解决危机前,录音学院还要拖多久?”
这位内部人士所言的“两年”危机,实则是指开始于2018年第60届格莱美的“性别歧视”风波。2018年,时任录音学院首席执行官Neil Portnow发表了引起舆论一片挞伐的女性音乐家们要“加把劲(Step up)”的言论。此言论将格莱美史无前例的推向了风口,大量的女性音乐人要求解雇Neil Portnow,最后录音学院在民声鼎沸中宣布成立了特别工作组,审查录音学院以及音乐界缺乏包容性和多样性的问题。
而这一事件也直接导致2019年第61届格莱美获奖名单中女性音乐人的暴增。Dua Lipa在拿到最佳新人奖时还不忘回呛Neil Portnow说:“I guess this year we've really stepped up!(我想今年我们可真是进步了)”。但第61届格莱美的激进努力再次被今年的CEO丑闻打破。
另外一位行业内的高管则认为,Dugan提出的每一项都应该被调查。在录音学院或者是行业内来说,存在的诸多问题已然不是一个秘密。根据录音学院特别工作组2019年12月12日发布的一份报告以及格莱美的相关资料显示,在1957年至2019年间,总共有32名高管担任过录音学院主席职务,其中2位为非裔美国人、2位为女性。而在学院董事会数据中,自2012年以来男性占比为68%,白种人占比69%,而当前董事会的女性比例仅为35%,且其中50%的受托人任职三年或三年以下。
而选举程序的陈旧、选举人员比例的常年稳定化,也使得“学院不断选举相同的人,新的、代表性不足的声音很难介入到录音学院的实际运作中” 。也就是说,在选人程序无法变更的前提下,无论是Dugan还是Harvey Mason Jr.抑或是接下来的任何一位接任的首席执行官,必须要面临如何变革的问题。
2020年1月24日,Harvey Mason Jr.在向录音学院成员的信中写道:“我保证会公正且诚实地处理调查结果,并尽一切努力作出相应的调整,同时确保我们的学院是一个尊重多元、具有包容性且安全的工作环境。”但特别工作组有两名工作人员在Variety的采访中提到,特别工作组的工作“完全是徒劳无功的浪费时间,是没有任何结果的”,而其中一名成员在报道中说道:“我们的提议没有一个被执行过”,并透露小部分特别工作组的会议是由录音学院的高管参加的,这些会议本身就是“令人窒息”和“尴尬”的。
伴随着录音学院以及格莱美声名的下跌,从2019年61届格莱美直播中Drake针对录音学院的发言画面被切断事件,到近几年含Jay-Z、Beyoncé、Ariana Grande、Childish Gambino、Taylor Swift等大量获得提名甚至是获奖音乐人的缺席,再到今年星光黯淡的第62届格莱美红毯,格莱美早已不是音乐人“非去不可”的颁奖礼。
而格莱美的重重危机,其背后暴露的其实是音乐行业奖项在流媒体时代中不同程度上遭遇到的困局,这种困局涵盖了经济、政治、文化的各个领域。从如何保证行业、商业价值,到如何平衡到音乐人、大众的诉求,甚至到如何体现出文化引领作用,每一项都是主办方需要考量的问题,这也是格莱美神坛跌落、逐渐平庸化的原因之一。但即便如此,仍旧不能否认的是,格莱美依然是目前最具影响力的欧美颁奖礼。
“老留声机”的价值依旧
格莱美音乐奖由美国国家科学院录音艺术与科学学院创立于1958年,名称“格莱美(Grammy)”则是英文Gramophone(留声机)的变异谐音。第一届颁奖典礼于1959年举行,其旨在鼓励有才华的音乐人、歌手及幕后音乐制作人。格莱美的权威性、公正性、广泛影响力之所以能够为世界音乐人所推崇,主要在于两个方面。
首先在于美国在流行音乐的中心位置。虽然近几年流媒体时代的到来使得音乐产业比以往任何时候都更加全球化,巴西、中国、韩国等兴起市场的繁荣看似让美国这个传统意义上世界第一唱片市场的影响力有所削弱。但事实上,无论是从全球范围唱片业还是单个唱片公司的数据来看,美国作为最具有商业性的全球音乐玩家的地方从未动摇。
根据IFPI历年的数据显示,在2004年至2018年间的全球音乐市场排名中,除2010年由日本占据外,其他14年间的全球音乐霸主都是美国市场。而在2014年至2018年5年间,美国保持了持续的增长。2018年,美国市场在19.1亿美元的全球市场总额中贡献了6.64亿美元,占整体市场总额的34.8%,比2014年同期增长2%。

其次,就推选作品的程序以及专家评审方面而言,录音学院会员的专业性、参与性与评选机制的公正性,双向推动了格莱美奖项的行业价值。格莱美评选流程分为评委组建、作品报名、初步审查、第一轮投票、第二轮投票、提名名单公布、最终投票、颁奖典礼七个部分。评委组建部分由录音学院操刀,它是一个由众多资深音乐人组成的机构,已在美国各地设置了12个地区分会和一个制作人与工程师分会,目前会员超过万人。歌唱家、演奏家、作词人、作曲人、指挥、摄影以及专辑制作人等15类专业人员均可申请担任评委,但只有那些至少已有6件作品出版发行的人才有资格担任此职。
当作品经过多元渠道被推荐上来后,首先要经过来自音乐界各领域的150多名专家筛选和资格确认,在符合当年音乐作品提交标准的前提下,专家评审会对作品进行分类,后进入第一轮投票。在格莱美初期,在第一轮投票中,每个评委在除年度制作、年度专辑、年度歌曲和年度新人4个通类奖项外,只能从其中挑选自己专精的9 项进行投票,初评后的名单再交评委进行第二轮投票,每个评委的投票权除通类奖项外只能选择8个奖项进行投票。
但随着音乐产业的转型以及大众审美的变迁,每年的格莱美都会有所调整,奖项也由最初时的12种分类、28个子类增加到后来的32种分类、110个子类,并在2019年第61届、2020年第62届分别下降至75个、84个子类。除了通类奖项中的年度制作、年度专辑不变外,其他奖项总是略有不同。
譬如1988年第31届摇滚音乐中重金属音乐的加入,以及2015年第57届将福音音乐与当代基督教音乐区分开、在美国根源音乐领域新增“最佳美国根源音乐表演”等都是格莱美在音乐分类细化方面做的调整。此外,1962年Bing Crosby开启的终生成就奖也是格莱美的特色奖项之一。

格莱美在近几年的投票规则也有所调整,2019年第61届格莱美规则中世界音乐类奖项直接由评审委员会审核提名,而其他奖项普通投票者在第一轮投票中投出前15名,之后15个候选者由专门的委员会进行不记名投票并确定出最终的五个提名。而在2020年第62届格莱美评选中专门委员会的职权进一步扩大,除了存在两轮投票的机制外,其中专辑说明类、历史类、包装类、混音类以及沉环绕式音频类直接由委员会决定提名名单,而另类音乐类、喜剧类、音乐剧类、流行类、朗诵类、当代流行类、视觉媒体类则直接由专家投票提名,无需经过委员会决定。
另外,从2020年第62届格莱美公布的流程中可以看出,在提名之后的奖项归属一块,格莱美并没有详细的说明,而这也是近年来,格莱美屡遭质疑的原因之一。在提交作品的时间段上,格莱美也并没有宣称得那么严苛,至少第62届格莱美Lizzo凭《Truth Hurts》(2017年9月19日通过华纳音乐集团发行)摘得最佳流行歌手头衔就不能自圆其说了。

与此同时,格莱美收视人数的下降也是不争的事实。根据数据显示,继2005年至2009年收视人数均跌破2000万人次的收视低谷后,2018年后的格莱美又一次回到了谷底,而2020年格莱美颁奖礼前的丑闻更是给今年的收视率雪上加霜。2017年第59届格莱美从席琳·迪翁(Celine Dion)的“回忆杀”到Adele与Beyoncé正面对撞话题的创造,从主持人替换成人气主持James Corden再到各样的舞台小状况,被媒体戏称“格莱美拼了,但它似乎已经将所有可以打的牌都打完了”,但当年的收视人数只有小幅度的提升。而今年的第62届格莱美更是达到了自2008年以来的最低收视人数,平均收视人数仅为1870万人次,低于去年的1990万,格莱美收视的乏力肉眼可见。
但即便如此,格莱美依然有其存在的价值,其社会影响力已经远远超过奖项本身所包含的意义。一方面,格莱美收视人数的下滑并不全然与格莱美本身有关,隐藏在其背后的是全球音乐产业在数字时代的持续衰落。根据IFPI有关音乐市场收入数据显示,2001年至2015间,全球音乐市场经历了长达15年的下滑期,即使在2017年数据所有拔升,并在2018年升至19.1亿美元,但与1999年繁荣期的25.2亿美元仍有很大差距。

而从广告收入来看,格莱美在2005年的单支30秒的广告价格已达70万美元,并在2012年升至80万美元,即便在收视人数再度下滑至1980万的2018年,格莱美单支30秒广告仍达到100万美元。
就格莱美对音乐作品的拉动来说,以2018年为例,在颁奖典礼结束后,在格莱美当天表演过或者获奖的歌曲都获得了显著的销售增长。其中单曲《Praying》销量在一天之内增长了720%、单曲《Despacito》增长263%、《24K Magic》增长176%、《That's What I Like》增长186%。而在1月28日,A妹Ariana Granda热单《Imagine》在格莱美演出后,重新进入iTunes美国榜单前200名,“格莱美效应”依然不能小觑。
结语
在传统唱片时代,行业奖项与音乐传播者、受众均有密切地联系。行业奖项的意义不仅在于对上一年度音乐制作者、作品或表演者的总结与表彰,更在于对受众的审美引导作用,并同时让音乐作品得到最大范围的传播。从这个角度来说,行业奖项是音乐传播过程中连接音乐传播者与受众之间的必要中间环节。

而在流媒体时代,这一切都被打破了,一首歌的爆红通过流媒体可以轻松实现,行业奖项对于音乐人的宣传意义与控制力显然没那么强了。在娱乐方式多元化以及传播方式去中心化的流媒体时代,格莱美对于热门流量以及话题性的创造上有所倚重、对于规则的弹性和日趋大众化或许无可厚非,格莱美从“专业导向”转至“专业+商业导向”, 可以看作是顺应时代的尝试。
但顺应时代的背后也不必然是掌声。2019年第61届格莱美颁奖礼上,加拿大说唱歌手Drake直接将矛头对准录音学院,其说道:“如果有人会努力挣钱买你的演唱会门票,我保证,你不需要这个奖,你已经赢了。”
这其中展现的并不是孤例,而是众多音乐人对于格莱美的反弹,美国的全美音乐奖、MTV音乐录影带奖等都曾遭遇到类似的批评。而格莱美所做的,只是先跟上这时代罢了。
完整获奖名单:

参考资料:
1. MarcHogan、MadisonBloom:《TheExplosiveGrammys2020CEOScandal,Explained》,《Pitchfork》,2020年1月24日
2. Melinda Newman , Gail Mitchell:《Music's Biggest Fight: 7 Things to Know as Recording Academy Shakeup Casts Shadow Over Grammys》,《Billboard》,2020年1月24日
