文 | 音乐先声 柳成枝
编辑 | 范志辉
伴随中国电视综艺的发展,作为当前主流节目类型之一的音乐综艺也经历了制播分离、台网互动、网络自制与引进、模仿、自研双模式并行的演变过程。
从早期的平民选秀节目《超级女声》《快乐男生》,到现象级竞演综艺《我是歌手》《中国好声音》,再到横空出世的垂直类网络音综《中国有嘻哈》以及后选秀时代的巅峰之作《偶像练习生》,每一个阶段的衍变、改良和革新,均可以反映出音乐综艺在互联网高速发展、媒体融合大趋势下的行进轨迹。
回顾过去一年音乐综艺的"高光时刻",从2018年底衔接到2019年的《即刻电音》,到今年夏天的圈层爆款《乐队的夏天》,再到年底的《中国梦之声·我们的歌》,有惊喜也有视听疲劳。而穿透节目背后的调整与转型,更可以观测到用户注意力的分散、兴趣的泛化以及互联网时代消费的碎片化等因素对于节目制作思路的渗透、影响甚至是根本性颠覆。
"圈层内容"成为2019年音综的关键词,主题的"差异化"、呈现形式的"微创新",则是去年音乐综艺的探索方向。
偶像类音综仍旧领跑,内容走向多元化、细分化
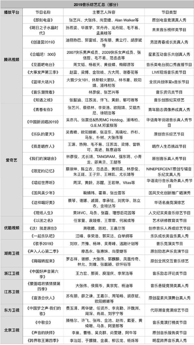
根据音乐先声不完全统计,2019年网络音综共播出超过22档,涵盖偶像养成、说唱、电音、乐队、原创等多个垂类。
其中,爱奇艺以《青春有你》《中国新说唱2019》《乐队的夏天》《我是唱作人》等10档音综领先;腾讯视频紧随其后,共有《即刻电音》《明日之子水晶时代》《创造营2019》《合唱吧!300》《知遇之城》等9档节目上线;优酷视频的音综则有《以团之名》《这!就是原创》《一起乐队吧》3档。"年轻化、圈层化、新模式"依旧是网络音综的强势卖点。
卫视音综则继续坚持稳中求变的路线,湖南卫视、北京卫视均以3档音综居于首位。除了以《歌手2019》《声入人心第二季》《中国好声音第六季》《蒙面唱将猜猜猜第四季》《跨界歌王第四季》《经典咏流传第二季》为代表的一直坚守的综N代外,还播出了《音浪合伙人》《中国梦之声·我们的歌》《嗨唱转起来》《中歌会》《声音的抉择》等新音综,从星素合唱、代际合作等都有涉猎,各大卫视都在不同程度上做了新的"音乐+"尝试。
在主题上,2019年音乐综艺最重要的流量入口仍然是偶像类音综,但在切入点的选取上则更具体,垂直类音综趋于细分化、多元化和专业化。

就网络累积播放量和网络热度而言,《明日之子水晶时代》《创造营2019》在腾讯视频累积播放量分别为44.36亿、38.90亿,横踞全网播放榜单第一、第二;话题讨论上,这两档节目与《青春有你》分别贡献了3.2亿、2.7亿、1.8亿的微博讨论量,可见偶像类音综的实力依然驰骋市场。
另外,除了常规偶像养成类综艺,也出现了像《限定的记忆》这样以纪录片形式呈现的音乐真人秀,以及《我们的演唱会》这样将偶像养成与原创连接在一起的家族综艺,在打破了大众对偶像的刻板印象之余,也为偶像破圈提供了新的路径。

但在同质化加剧、政策收紧的双重压力下,2019年偶像类音综普遍也遭遇到了审美疲劳、整体热度降低、未能大范围出圈的尴尬处境,市场反馈远不如预期。
最典型的便是,从《青春有你》9位出道成员总票数不及蔡徐坤一人,到李汶翰超话排名在节目开播期间依然徘徊在30名开外,与2018年"偶像元年"的热度和流量已不能同日而语。而《以团之名》和《青春有你》狭路相逢的档期选择,更是让今年的偶像类音综效果差强人意,前者更被吐槽"出道一年糊成素人"。
其次,2019年垂直类音综主题百花齐放,继续锁定圈层用户,对各平台音乐内容进行补位。从数据上来看,《中国新说唱2019》《乐队的夏天》《声入人心第二季》为代表的垂直类音综在今年都取得了不错的成绩。
云合数据显示,以"说唱"为主题的《中国新说唱2019》在正片有效播放市场占有率达1.95%,在霸屏总榜的唯三音综中位列第三。以"乐队"为主题的《乐队的夏天》在豆瓣口碑中以评分8.8分、评分人数9万,成为今夏的最热门综艺。而在网络累积播放量上,以"美声"为主题的《声入人心第二季》播放量为15.63亿,以"电音"为主题的《即刻电音》则收获11.19亿播放量。从电音到说唱,从流行到美声,从翻唱转入到原创的挖掘,2019年垂直类音综在目标人群上进一步分化,也力图走出圈层、撬动市场,实现从分众、聚众到大众的跨越式发展。
盛名之下,其实难副。近年来垂直类音综相继展现实力,虽然都在不同程度上形成了圈层爆款效应,但除了给听众新鲜感,也不得不面临专业人才供给不足的问题。
目前来看,垂直类音综发展到综N代后,大多都遭遇了资源过度挖掘的问题。以《中国新说唱》为例,从横扫圈内有名Rapper的第一季,到有大量的"回锅肉"的《中国新说唱2019》,"缺人"、"缺歌"都是不能不面临的制作瓶颈,IP生命力的延续非常之难。同样的问题也出现在《声入人心》,从第一季"梅溪湖三十六子"事业的全线飘红到第二季选手的沉寂,从第一季豆瓣评分9.3分跌至第二季6.0分,只用了一年时间。
竞演、互动、星素,仍旧是音综的主力军
从节目呈现方式上来看,2019年音乐综艺也实现了竞演、互动、星素主旋律上的"微创新"。
除了综N代《我是歌手》《中国好声音》《声入人心》聚集于专业歌手或素人的竞演、《蒙面唱将猜猜猜》的悬疑竞猜、《跨界歌王》的跨界演唱,还涌现出代际合作、星素结合、互动参与、音乐Live、访谈、旅游、纪录片等多种融合类型,在内容生产上进行了大胆的尝试与创新。

首先,"竞演"仍然是今年音乐综艺的主流。《歌手2019》《中国好声音第六季》在网络累积播放量依然取得了24.63亿以及11.4亿的成绩,其中《中国好声音第六季》在云合数据中正片有效播放市场占有率达2.11%,在霸屏总榜的唯三音综中位列第二。
不可否认的是,"竞技感"一向都是音综无法抛却的节目效果之一,但过分的追寻"竞技感"也是有利有弊。2014年以来,音乐综艺节目制作方通过购买国外热门版权、比拼明星阵容等方式提高竞争力,竞演的赛制环节夹杂着喧闹、煽情、窥奇等卖点,使得长时间内音乐属性沦为综艺感的营造手段,诸如《歌手》的浮夸观众、《中国好声音》的"感动中国好故事"此类的节目效果到最后变成了一种同质化的综艺感,也使得观众在"众声喧哗"中很难确立对一档音乐综艺的清晰收视期待,发生审美疲劳。
以今年北京卫视的《中歌会》为例,虽然节目主攻歌手打榜,在竞技感、演唱水平、舞美设置上也保持了一定的制作水准,其在综艺感上已然陷入竞演类音综的困局,节目效果也未如预期。从《中国好声音2019》的豆瓣评分从第一季7.8分跌至4.7分,到《歌手2019》的口碑下跌,传统音乐竞演节目收视表现、观众口碑的下滑以及节目创新的力不从心也已经是不争的事实。
但今年的"竞演"类音综也有突围之作。《我是唱作人》《这!就是原创》《乐队的夏天》《一起乐队吧》《中国梦之声·我们的歌》都是其中的佼佼者。《中国梦之声·我们的歌》采用"跨代际合作+竞演"的节目模式,以费玉清、周华健、李克勤、那英等前辈歌手与阿云嘎、肖战、周深、李紫婷等新声偶像的合作形式,在身份未知的前提下"听歌识人"完成互选乃至于合唱,实现华语音乐的代际融合与传承。
"听歌识人"、"跨代际合作"概念充实了传统的"竞演"概念,自开播以来收获了猫眼最高热度为9479.25,微博话题讨论度达5033.5万,豆瓣评分为8.2分的成绩。而《我是唱作人》《这!就是原创》《乐队的夏天》《一起乐队吧》则是引入"原创"、"乐队"的概念,都不同程度上完成了对传统竞演的升级。
与此同时,星素结合的模式在2019年仍然盛行,且有所创新。其中以江苏卫视的《音浪合伙人》、腾讯视频的《合唱吧!300》为代表,二者都主打明星素人的共演舞台,但《合唱吧!300》则更注重"合"的情感,可以看到粉丝文化、星粉关系的变化,也能看到同一位偶像的粉丝们,拥有的情绪共鸣点;而《音浪合伙人》更偏向于"合"的形式,情绪点则较为薄弱,互动感稍显尴尬。两档节目在侧重点上的不同,收到的效果也有所不同。
值得一提的是,《合唱吧!300》《音浪合伙人》二者以点到面的形式,一位明星对多位素人的呈现方式,某种程度上是《我想和你唱》的升级版,不同程度上打破了传统"星素"模式音乐人才资源过度消耗、"综艺熟脸"的问题。此外,这两个节目也符合互联网传播"拉平式、交互式"特点,体现了从精英化向平民化的转变。
综合来说,在素人选拨、歌手竞演等形态同质化的大趋势下,2019年音综在呈现方式上大多集多种创新元素于一体,很难将其单一归类,节目风格娱乐化、游戏化的基调不变,但有回归专业化的趋势。
"曲+人+话题",制造圈层爆款的方法论
音乐综艺在经历了各种主题、节目模式的创新之后,如何才能诞生下一个爆款?爆款又具有怎样的特征?《一起乐队吧》节目总制片人岑俊义曾对音乐先声说道:"音乐节目要火就三个事,出一首歌被传唱,出一个人被大家记住,出一个事件被大家所谈论。" 而"曲+人+话题"三大要素,确实是圈层化时代制造音综爆款的核心方法论。
纵观《中国新说唱2019》《我是唱作人》《乐队的夏天》等2019年圈层爆款,以唱作部分取代了固有综艺的演唱模式,在一定程度上突破了用户开始对不断翻唱、改编模式产生的审美疲劳,撬动了原创音乐的发展,诞生了不少爆款歌曲。
根据艺恩《2019年中国原创音乐市场白皮书》数据显示,爱奇艺、优酷等视频网站通过其平台与用户优势,"自产自销"的《我是唱作人》《这!就是原创》在上年度共计输出了88位原创音乐人、252首原创歌曲,触达视频用户超1.6亿人。其中,《我是唱作人》问鼎去年上半年音乐垂直类综艺冠军,王源、毛不易、梁博、热狗等共计18位唱作人输出了《吆不到台》《水乡》《表态》等92首原创歌曲。
号称"金曲制造机"的《中国新说唱2019》也诞生了《差不多姑娘》《Follow Me》《Hey Kong》《都走了》《逆流》《爱你3000》《野狼Disco》等作品,其中《野狼Disco》成为今年的爆红神曲。而《乐队的夏天》在节目播出过程中,陆续有77首歌曲登上QQ音乐巅峰榜流行指数榜,节目歌曲共占据榜单72天。《明日之子水晶时代》的收官数据也显示,明女的歌共登酷狗榜1765次,张钰琪的《Outside》荣登明日金曲榜TOP1,并霸占歌曲评论量前三位。

但要注意的是,在制造爆款歌曲的同时,仍旧要克服聚光灯下的幸存者偏差问题。从《中国好歌曲》的《卷珠帘》《野子》,到《这!就是原创》的《好的晚安》《肆意的河》,曲比人红的情况比比皆是,原创音乐人想要成为更职业化或是更幕前的存在,仅仅依靠爆款曲目是远远不够的。正如《声入人心》监制沈欣所言:"综艺节目需要好的作品更上一层楼,音乐人需要综艺节目来成就自己的梦想","曲"和"人"缺一不可。
在"人"的层面,2019年圈层爆款音综也向音乐市场输送了不少新鲜血液。根据《创造营2019》《中国新说唱》《乐队的夏天》的收官战报显示,在各档节目播出期间,《创造营2019》全体学院全程涨粉3809万,《中国新说唱》全部Rapper选手涨粉共989万,前三甲的福克斯、刘聪、杨和苏分别涨粉105万、78万、60万;《乐队的夏天》的新裤子乐队涨粉106万、刺猬乐队涨粉104万、盘尼西林涨粉88万。而《乐队的夏天》出圈乐队,如新裤子乐队、皇后皮箱乐队、Mr.Woohoo在节目录制结束后的巡演门票也是一票难求。说好的涨粉,加量也没加价。
另外,2019年音综热门话题的多样设计以及孵化,"人"与"话题"的互相成就也助力了音综的出圈。根据微博综艺统计的数据显示,《创造营2019》今年热搜上榜数共182个,主话题阅读量超224.5亿,子话题数值超478个,其中衍生话题引发热议狂潮,创造了上千万甚至上亿的阅读量;《明日之子水晶时代》今年热搜上榜数共127个,累计热搜值超2.8亿,知乎热搜共计22个,讨论累积热度破亿;《中国新说唱2019》今年热搜上榜数共113个,除了主话题外还打造了23个时尚话题,其中#吴亦凡贝雷帽#成为单次最高时尚热搜。《我是唱作人》在今年度则贡献了127个热搜,主话题外有61个子话题,引爆了超91.5亿的总阅读量。而《乐队的夏天》在播出期间热搜上榜超60次,仅为《我是唱作人》的一半,但主话题阅读量超40亿,整季贡献了20个创意话题。
从《中国新说唱》中设计的时尚话题将"人"、"节目"以及"时尚"有机的结合在一起,让"话题"在长时间保持一定的故事性;到《乐队的夏天》一方面通过创造有关于阶层、文化、性别等社会层面的创意话题设计引发大众的共鸣,另一方面又创造了颇有反套路意味的"求彭磊拉黑"、"彭言彭语"、"中年练习生"等新词汇,无一不是"人"、"话题"的互相作用催生的热门话题。二者在话题上不同的"场域"设计,也最终引致了二者在公共舆论场的表现有所差异。
此外,从小众音乐圈层出发的垂直类音综在不同程度上都面临一定的社群偏差,在价值观和精神底色上与大众存在一定差异。《中国新说唱》第一季Diss文化的席卷,完成了大众对小众音乐的猎奇,但也遭遇到了很多质疑,而《乐队的夏天》在"乐队"这个小众概念上直接引入社会性议题,也在某种层面上完成了对不同圈层的破壁。
回归到主题,"曲"的爆红推动节目的火热,节目成为爆款带动"人"的输出,而"人"的成功出圈带动"话题"的热度,"话题"的流量又可以成就节目。综合来看,2019年成功出圈的音综都在"节目"为核心的基础上,以"曲+人+话题"的节目打造方式,构建了各类圈层爆款群像。
结语
作为文化产品,音乐综艺必然需要不断地突破既有的成规模式,借以满足用户不断变化的娱乐和审美需求。而作为一种音乐传播载体,它的模式在不断升级的过程中,也以其独特的方式给音乐创作者以压力和动力,推动了音乐作品的创新发展和传播。而音乐作品质量的拔升,也能够反向作用于节目,提高节目的传播力度和收视率或是点击量。"人"、"曲"、"话题"对应的音乐综艺的制作和传播方式,与音乐产业以及文化产业的发展在本质上是相辅相成的。
2019年8月5日,#音乐综艺是否能改变音乐圈#的话题曾一度登上微博热搜,在这个问题的下方有19.5万人参与了该话题的投票,有3.9万人选择了可以,有5.6万人选择了不能,也有9.9万人选择持观望态度。
虽然大众决定不了现实走向,但不可否认的是,当综N代遭遇创新疲态以及资源消耗、网综遍地开花,对于目前国内音乐综艺来说,如何在扎堆制作、争夺资源、内容同质化的当下,打破自身天花板、创造出音乐综艺的新路径,对于从业者而言,都是值得去深思的问题。
参考资料:
1.刘亭:《终端为王:音乐综艺节目互联网转型模式及成因初探》,《中国电视》,2018年1月1日
2. 陈婉乔:《音乐类综艺节目对音乐文化产业的推动》,《音乐传播》,2018年6月30日
3. 犀牛娱乐编辑部:《综艺营销"出圈"的七种思路》,《犀牛娱乐》,2019年5月4日
排版 | 安林
