文|东滩顾问 徐卫兵
在中国制造2025规划中,航空产业占有举足轻重的发展地位。根据国家层面顶层规划,航空产业未来重点发展聚焦领域,涵盖航空发动机、大飞机、民用飞机、直升机、无人机、航空运输、通用航空运营、核心电子器件、新材料等多个细分领域。
近年来,我国航空运输、航空产业迎来新一轮发展契机。从民航机场建设到航空服务业发展,从通航机场布局到空域扩大开放与通航运营业务发展,从临空产业发展到航空经济产业链打造,各项专项政策,将航空运输业、通航产业、临空产业提升到一个新的发展高度。从地区经济发展看,布局大航空产业正当其时。

1、大航空产业发展正当时,成为全球经济发展的重要动力
航空运输业呈现几何级增长,带动万亿级规模市场涌现。从国际经验来看,人均GDP超过4,000美元时,商业航空发展迅速,2035年中国人均乘机次数是2015年的4.3倍,约达到60亿人次。据波音与空客市场预测,2016-2035年新增3.3-3.96万架飞机,总价值约5.2-5.93万亿美元,其中波音预测未来20年中国将需要总价值达1.025万亿美元的新飞机。

空客2035年人均乘机次数预测(航空服务)

2016-2035年飞机制造业市场规模
航空产业带动性强,对世界经济影响深远。据牛津经济研究所2009年《航空业:连接现实世界的全球网络》报告,到2026年,航空业将会创造5000万个就业机会和3.6万亿美元的生产总值,促进世界经济的增长和繁荣,创造大量的直接经济效益。

航空业直接创造的国民收入
2、欧美高度垄断全球航空产业,新兴市场有望打开新格局
航空制造业形成欧美两分天下的格局。目前全球市场航空产业版图形成以波音与空客为龙头的欧美格局,2018年空客共交付了800架飞机,波音交付806架飞机,2019年空客交付863架飞机,波音受737MAX影响市场下滑较大。

全球市场航空产业版图
以中国为首的亚太地区有望开创新局面。根据空客与波音预测,2016-2035年亚太地区将是新增潜力最大的市场,占全球新增飞机总量的39%左右,成为未来20年航空产业发展高地。同时,中国C919、ARJ21等自主创新机型加入市场,有望改变全球航空制造格局,目前ARJ21订单超过600架已交付22架,C919预计2021年正式交付。
表1:航空产业与国家分布

3、新兴市场潜力巨大,国际巨头加速布局抢占市场
中国强大的航空需求市场,加速国际龙头航空企业产业转移。目前,随着中国经济的快速发展,国内航空运输市场增长迅速,包括大飞机总装、航空发动机、航空维修、通航制造、航空快递等产业领域通过合资形式,加速进入中国。
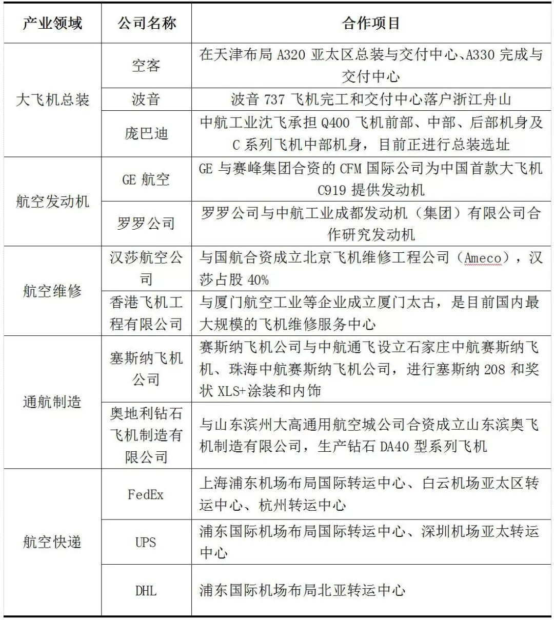
表2:国际航空企业产业分布


1、自主创新与全球合作结合,中国加速构建现代航空产业体系
市场引领,全球合作。以中航工业为首,广泛开展国际合作,包括空客集团、塞斯纳等国际巨头,逐渐构建大飞机、通用飞机、无人机、航空维修等航空产业初步体系。
自主创新,抢占高端。以中国商飞、中国航发、中航通飞、深圳大疆等企业为首,进行自主创新,逐渐做强做优,形成“发动机-整机制造-直升机-无人机”等现代航空工业体系。

国内航空产业体系雏形
2、全国航空工业布局逐步成型,形成7大航空产业集聚区
国家以中航系为主导,推进中国航空工业的发展。中航工业集团从老三线时期的航空军工产业布局,到新时期民用航空工业的布局发展,形成围绕大飞机、支线飞机、通用飞机、军机、航天等产业领域的7大集聚区。
表3:国内七大航空产业集群

中国航空产业集聚区
3、以枢纽机场为核心发展临空产业,涌现一批新型航空产业集聚区
临空产业与区域经济天然耦合性,破除航空工业局限。临空产业包括航空服务、航空制造、临空高新技术、会展商务等产业,依托不同的产业发展路径均能实现特色化发展之路,实现城市的航空产业发展梦。
表4:临空产业发展模式

临空产业发展常态化,竞争日益激烈。根据2015年世界机场城市大会(亚太)披露,中国有62个城市依托54个机场,规划了63个临空经济区。2019年临空经济区数量已超过67个,国家级临空经济示范区有14个。

天津临空产业区(航空城)是滨海新区重要的功能区之一,面积102.22平方公里。《天津临空产业区(航空城)总体规划》中,按产业特点和区域交通特点,将天津临空产业区(航空城)划分为六个功能分区:规划机场运营及保障区、空港经济区、航空教学培训与科研区、中国民航科技产业化基地、空港物流区、飞机维修区。其中空港加工区(42平方公里)是核心区域。

天津临空产业区(航空城)功能分区
1、政府规划引导天津临空产业区(航空城)发展
2002年10月天津空港物流加工区设立。2006年6月国务院下发《国务院关于推进天津滨海新区开发开放有关问题的意见》,批准天津滨海新区成为全国综合配套改革试验区,明确天津滨海国际机场在国际航权开放、国内航线开放、航空公司设立等诸多方面可以先行改革,空港物流加工区等临空产业园区可以在土地管理、产业投资等方面先行先试,并可享受财政税收方面的优惠。2007年设立天津滨海新区临空产业区(又称天津航空城)。2010年2月天津空港物流加工区更名为天津空港经济区。
原来,天津空港经济区内积聚的企业多以传统企业为主,如天纺集团、金威啤酒、新疆番茄酱等,在政府规划引导作用下,新引进的企业大多围绕航空产业、临空高科技产业、总部经济,如软件和服务外包方面有东软、软通动力、神州通数码、美国CSC、沃尔沃IT、以色列安道思、威盛电子等项目;装备制造方面有阿尔斯通、加拿大铝业、卡特彼勒、久益、麦格纳、捷尔杰、柳工、特变电工、天汽模、西子集团、中核科技等项目;在总部经济方面有中航直升机、中远控股、大众中国、海航集团、中冶天工、大唐渤图、华旗资讯、东软、中储粮、中金再生资源、中节能投资、德龙控股、领先集团、众兴集团等项目。
同时,政府规划引导天津空港经济区逐步实现从产业区向都市区的转型,摆脱加工区形象。2009年计划在空港经济区以南紧邻机场的位置开发航空城新区,面积达22平方公里。2010年,空港经济区BUSINESS PARK和目的地消费商圈建设全面启动,全球最大的单体购物中心——SM滨海第一城、意大利风格主题公园广场——国际时尚品牌城、独具特色千米法式风情街相继开工,形成占地一平方公里的高端现代商圈,与国际医院、中小学、托幼园、文化中心、健身中心、住宅、星级酒店、高尔夫球场等构成了较为完备的生活配套设施体系。
2、空客A320总装线项目落户带动航空科技产业发展
2007年空客A320飞机总装线正式落户,带给天津机场、天津临空产业区(航空城)、天津滨海新区甚至天津市,大项目轰动效应和产业链、产业集群带动作用显著。

空客A320天津总装线的带动效应
以空中客车A320总装线项目为龙头,截至目前,已有近100家航空企业围绕其周边落户,在建和竣工投产企业已达50余家。其中包括一系列世界一流的航空项目:
·法国佐地亚哥航空集团投资建设航空部件生产与维修基地
·美国古德里奇发动机短舱维修项目
·专业生产飞行舱用控制面板及系统的加拿大企业Firan Technology Group
·德国汉莎航空货栈
·中航工业直升机产业化基地
·中国新一代运载火箭产业化基地
·中国航天(天津)光电与计算机控制系统产业基地
·中国第一家制造航空电器的大型国有企业,中国航空工业集团公司旗下天津航空机电有限公司
·维斯通用航空事业发展(天津)有限公司
·卫星有效荷载项目
·西飞公司飞机机翼总装项目
·天津特种飞行器生产基地(主要研制无人机)
·最大的内资航空租赁企业——长江租赁
未来天津临空经济区将以中国民航科技产业化基地为载体,以A320飞机总装线为龙头,吸引飞机零部件产业集聚,带动相关的研发、销售和维修等各行业协同发展,形成以大型民机总装为主导、科技研发为先导的民用航空产业发展格局。重点发展机体零部件、发动机整机及零部件制造、机载系统及设备制造等配套产业,积极发展机场空管设备和机场地面设备制造、飞机维修、民用航空培训等相关产业,建设和完善研究开发、中介服务等支撑体系,建设成为开放式、科技型、现代化的民用航空产业制造和研发转化基地。
