文|数娱梦工厂 杨雪
编辑|友子
过完圣诞,该清理门户了。
12月26日下午两点,乐华娱乐突发声明,表示员工康雯因经济问题正在配合警方调查,公司将积极协助警方的调查并作后续处理。

对饭圈女孩来说,康雯是一个颇有名气甚至有点面熟的人物。作为乐华娱乐资深员工,康雯和李琛、周兰等团队成员,负责UNIQ和宇宙少女两大组合中国成员的日常工作,包括王一博、李汶翰、周艺轩和程潇等明星。
此次康雯疑似因贪污被带走的消息传出后,很快也登上了微博热搜。

乐华娱乐声明发出后,网络舆论进一步发酵。网友的爆料颇有现场感:康雯是在昨天乐华娱乐召开的员工大会上,在公司直接被警察带走,她涉嫌非法侵占,贪污高达上百万元,并称是CEO杜华自己报的警。
这不是乐华娱乐第一次“自曝家丑”。2017年初,因UNIQ中国国内事务经纪人田芸也涉嫌存在利用职务之便侵占公司财产等违法行为,乐华与其解除了劳动关系。
回过头来看,康雯的“失势”早有苗头。11月27日,王一博就将微博简介中商务合作一栏,把康雯的邮箱换成了自己的公司个人邮箱。

(王一博修改后的微博简介)
今天下午声明发出后不久,康雯的另外两位艺人李汶翰、周艺轩也更改了微博简介,去掉了康雯邮箱。

(李汶翰微博简介,左为修改后,右为修改前)
不过对于更多吃瓜群众来说,更可能会疑惑的是:这位康雯究竟是什么来历?这件事对于今年刚刚晋升顶流的王一博来说,会产生影响吗?
康雯是谁?
公开信息显示,康雯自2016年进入乐华娱乐开始工作,以助理的身份负责UNIQ和宇宙少女两大组合的工作。
2014年9月,乐华娱乐推出跨国偶像男团UNIQ组合,由3名中国成员和2名韩国成员组成。王一博是组合中最小的成员,年仅17岁,以舞蹈担当出道。刚出道时,由于市场上男团稀缺,UNIQ接到了许多广告代言的机会。

看到偶像团体这么高的热度,乐华娱乐很快又联合韩国娱乐公司Starship Entertainment,在2016年2月推出了女子偶像组合宇宙少女,包含3名中国成员和10名韩国成员,中国成员包括程潇、孟美岐和吴宣仪。宇宙少女还与UNIQ合作演唱了新年主题单曲。
好景不长,2016年9月“限韩令”传出,断送了UNIQ和宇宙少女团体活动的可能性。组合只得以中韩line的形式分开活动,中国三名成员在国内演出,另外的成员在韩国参加活动,至今没有多少合体的机会。
到2016年年底,UNIQ组合已经处于岌岌可危的地步,粉丝不断流失。这期间王一博多次缺席乐华活动,并且深陷“疑似跑路、准备解约”的传闻,没有参加UNIQ在日本的粉丝见面会,也没有加入乐华投资电影《舞出我人生:舞所不能》的拍摄。
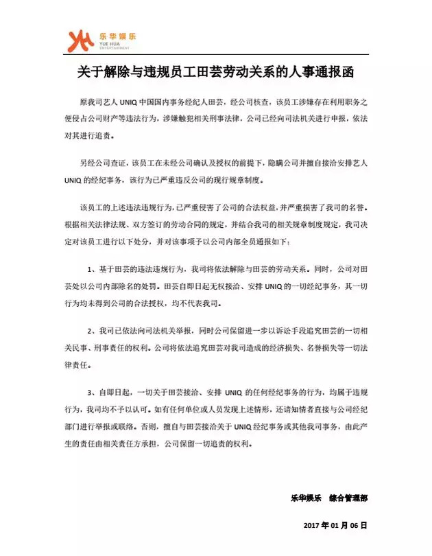
2017年1月,乐华发布了《关于解除与违规员工田芸劳动关系的人事通报函》,称UNIQ组合中国国内事务经纪人田芸,涉嫌存在利用职务之便侵占公司财产等违法行为,并隐瞒公司擅自安排接洽艺人UNIQ组合的经纪事务,因此与其解除劳动关系。

田芸被解除劳动关系后,康雯接手了UNIQ组合中国国内事务,管理三名中国成员王一博、李汶翰、周艺轩,以及宇宙少女的程潇。
然而过去三年,康雯与四名艺人的粉丝摩擦不断。粉丝从妆发造型、商务代言、综艺节目、影视剧资源多个方面,历数康雯及乐华娱乐“多宗罪”,指责其工作不专业。王一博粉丝也多次抗议康雯对他的不公正待遇,包括买红眼航班、发声明过慢、代言质量过差等。

(8月16日康雯微博转发王一博澄清绯闻的声明,被批评速度过慢)
粉丝对于康雯经常将王一博和程潇“捆绑营业”也颇为不满。去年两人合唱了电影《巨齿鲨》的宣传曲,后在《天天向上》和跨年晚会中表演了双人热舞,在粉丝看来有“拉CP”之嫌,遭到了双方粉丝的极力抗拒。

(湖南卫视2019年跨年晚会王一博和程潇合作舞蹈《fire》)
不过今年情况发生了蹊跷的变化。今年夏天《陈情令》播出后,王一博一夜爆红晋升顶流,代言合作、综艺和影视剧邀约接踵而至,对于经纪人来说正应该是最为繁忙的时候。但奇怪的是,从今年下半年开始,康雯在他身边出现的频率却直线下降。
据粉丝透露,康雯转而主要负责程潇的日常工作,还曾出现在程潇担任女主角的的电视剧《你微笑时很美》的拍摄现场。
康雯是否涉及职务侵占还有待调查,但过往的确有经纪人借职务之便私吞款项的案例。出名的案例是王宝强的前经纪人宋喆、修雨乐也因犯职务侵占罪,共同侵占了王宝强工作室演出、广告代言等业务款共计232.5万元,分别被判处有期徒刑六年、三年。

有律师对数娱梦工厂表示,康雯此次由于经济问题接受警方调查,如果职务侵占的罪名属实,且金额超过百万元,很可能也被受到较为严厉的处罚,不仅要罚没所有贪污的赃款,还被被判处有期徒刑。不过考虑到涉及到经纪行业潜规则,也有看法认为最后乐华方面会不了了之。
没了经纪人,刚晋升顶流的王一博会受影响吗?
康雯旗下多名乐华艺人中,毫无疑问当下人气最高的是王一博,这次事件也让人们把目光聚焦到了他的身上。
在《陈情令》爆红之后,王一博今年9月紧接着奔赴横店,搭档赵丽颖展开古装剧《有翡》的拍摄工作,兼顾《天天向上》的节目录制。

(王一博《有翡》拍摄剧照)
粉丝们当时就发现,王一博身边工作人员已经变成了王岩岩,此后还陪同他多次赶赴《天天向上》在长沙的节目录制。
绰号“优酷”的王岩岩,之前是韩庚的私人助理兼保镖,和韩庚合作超过10年,建立了深厚的感情。他在2011年跟随韩庚来到了乐华娱乐,陪伴韩庚完成了两季《这!就是街舞》的综艺拍摄。

(王岩岩多次出现在韩庚的微博中)
半年来,王岩岩负责带王一博,康雯减少了公开露面次数。虽然康雯今年来被升职为经纪总监,但手下艺人减少了,实际上权力被架空。
有业内人士透露,王一博的经纪约很可能转到了韩庚的庚心工作室,经纪人也转而由其经纪人孙乐负责。孙乐绰号“乐公子”,同样跟随韩庚来到乐华娱乐,从副总经理升任副总裁,目前担任董事一职,还带过王晰、毕雯珺等乐华艺人。

(孙乐位列乐华娱乐10名主要成员之一,担任董事一职)
下半年来,王一博陆续接下了松下、悦木之源、舒肤佳、安慕希、梦幻西游、Redmi多个代言,覆盖护肤品、手游、电器等多方面,商业价值不断提高。
目前来看,王一博似乎并未受事件影响,近期颇为繁忙。他昨天刚从横店前去长沙继续录制《天天向上》,此后将参加12月28日的腾讯星光大赏活动并参与主持湖南卫视2020年跨年晚会,随后继续投入《有翡》的拍摄中。这当中还要“抽空”发布新歌。

(王一博录制《天天向上》的上班图)
康雯原负责的另外两位艺人也还在继续营业。程潇主演的电竞剧《你微笑时很美》刚宣布开机,目前正在深圳进行拍摄。

(电视剧《你微笑时很美》四名主演)
《青春有你》第一名出道的李汶翰目前担任UNINE组合的队长,现在的活动行程也以UNINE为主,今天刚抵达哈尔滨录制节目。年底UNINE还将在湖南卫视2020年跨年晚会上表演节目。

