文|庄帅
2008年,全国社会物流总额达89.9万亿元,比2000年增长4.2倍,年均增长23%;物流业实现增加值2.0万亿元,比2000年增长1.9倍,年均增长14%。2008年,物流业增加值占全部服务业增加值的比重为16.5%,占GDP的比重为6.6%。
由于中国电商快递行业因阿里而起,早年阿里系的件量一度占到行业的80%,因此阿里的战略会显著影响快递公司发展。
阿里物流投资版图
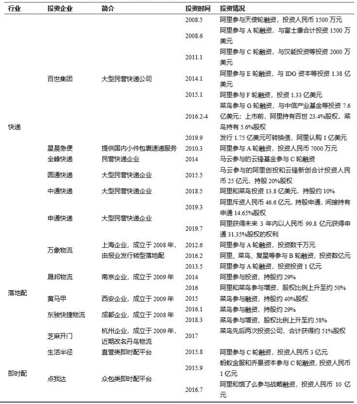
阿里2008年开始投入快递行业,从百世快递开始,到包括通过菜鸟网络和云锋基金,共投资了超20家物流公司,可见其对物流的重视程度。
进一步梳理发现,阿里在物流领域的投资版图,看似“形散”,实则“神聚”,其背后更有自身的商业逻辑。

资料来源:中商产业研究院整理
阿里巴巴集团于2013年5月28日启动中国智能物流骨干网项目——携手银泰百货集团、复星集团、富春集团、顺丰速运(集团)有限公司、上海申通物流有限公司、圆通、中通、韵达快递成立新公司。
并公布新公司的产业定位和发展战略,打造菜鸟网络,
其中天猫出资21.5亿元,占股43%;
银泰集团投资16亿元,占股32%;
复星集团投资5亿元,占股10%;
富春集团投资5 亿元,占股10%;
顺丰、圆通、中通、申通、韵达各投资5000万元,各占股1%。

2017年9月,阿里巴巴宣布用53亿元增持菜鸟网络的股份,增资后,阿里巴巴持有菜鸟股权将从原来的47%增加到51%,并新增一个董事席位,从而占董事会7个席位中的4席。
目前,阿里巴巴集团董事局主席兼CEO张勇担任菜鸟网络董事长、万霖担任菜鸟网络总裁。

通过企查查查询信息获知:2018年5月29日,菜鸟网络和中通快递宣布达成战略投资协议,阿里巴巴、菜鸟等向中通快递投资13.8亿美元,持股约10%,双方将共同探索新物流机遇,推动行业数字化升级。
2018年7月11日,菜鸟再次布局同城配送领域,宣布以众包业务和其他业务资源及2.9亿美元战略投资即时物流平台点我达,成为其控股股东。

事实上,菜鸟与多家快递公司已形成关联方关系。
今年3月份,阿里以46.6亿元间接入股申通后,7月份拟以99.82亿元的价格,获得申通快递(18.170, -0.03, -0.16%)约31%股权的购买权,如果成功实施购买,阿里巴巴将成为申通的实际控制人。
此前,阿里已经控股百世,入股圆通和中通,而韵达早已是菜鸟的合作伙伴。
整体来看,阿里巴巴在物流领域的投资版图从国内扩大到了全球,大陆企业方面投资了申通、中通、百世以及圆通四家上市企业,并且联合构建了菜鸟网络,投资了同城货运企业、供应链领域等一系列物流企业。
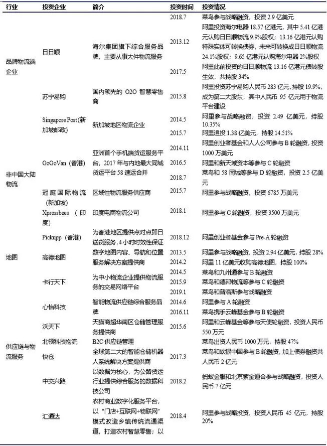
此外,阿里在2014-2018年期间陆续投资了香港的pickupp、印度企业XPRESSBEES以及新加坡两家公司(singpost新加坡邮政、冠庭国际物流)。
具体信息如下:

数据来源:IT桔子、中商产业研究院整理
阿里三大投资模式
从阿里投资物流标的模式看,可分为:网络快递、仓干配、即时配送三种模式。
仓干配:仓(心怡物流、快仓、沃天下)+干线运输(卡行天下)+落地配(万象物流、晟邦物流、芝麻开门配送等);针对大件的全流程仓干配企业(日日顺)。
即时配送:饿了么、生活半径。
网络快递:网络快递(百世、圆通、全峰、苏宁物流、中通、申通)、网络快递末端基础设施(速递易)。

三类电商物流模式对比分析
一、仓干配:
模式特点:物流成本高、供应链成本高、物流难度低。
适用品类:标准化程度较高的商品:家电、消费电子、书籍、日用品。
投资标的:
1)仓:
心怡物流:阿里于2014年6月、菜鸟于2015年12月参与了A轮(金额未透露)、B轮融资(数千万人民币)。
快仓:菜鸟于2017年3月,参与了B轮融资(2亿元人民币)。
沃天下:阿里、菜鸟于2015年6月,参与了天使轮融资(500万元人民币)。
2)干线运输:
卡行天下:菜鸟分别于2014年5月、2015年9月、2019年1月,参与了B轮融资(亿元及以上人民币)、C轮、战略投资,卡行天下主要为公路运输平台,与电商物流交集主要为干线运输。
3)配:
Pickupp:阿里于2018年12月,参与了香港落地配Pickupp的Pre-A轮融资。
阿里于2010-2018年分别投资和收购了3家落地配公司(黄马甲、晟邦物流、晨星急便)。
菜鸟于2018年3月收购了万象物流、芝麻开门配送、东骏快捷物流等3家落地配公司。
此外,阿里巴巴于2017年5月,参与了日日顺物流的A轮融资10亿元人民币,日日顺属于擅长大件、全流程的仓干配企业。

二、即时配送:
模式特点:物流成本高、供应链成本低、物流难度低。
适用品类:高频消费品:生鲜、餐饮。
投资标的:
生活半径:阿里巴巴于2015年8月,参与了C轮融资3亿元人民币。
饿了么:阿里巴巴分别于2016年-2018年,参与了饿了么两轮投资及最终收购,共计投资额达117.5亿美元,饿了么自建了即时配送物流调拨平台。
三、网络快递:
模式特点:物流成本低、供应链高效、物流难度大。
适用品类:非标品:服装鞋帽、化妆品、饰品、家居(木制品、布艺、园艺)、定制商品、奢饰品等。
投资标的:
2008年-16年,连续投资百世;
2015年,投资圆通速递;
2018年,投资中通快递;
2019年,投资申通快递。
阿里物流领域相关投资



物流资本论分析师认为从自我维度来看,阿里对于电商物流的投资是在各个环节进行自我升级与加强,不断强化全流程掌控力。
