文|华夏能源网
近日,工信部下发了关于征求《新能源汽车产业发展规划(2021-2035年)》(下称“《规划》”)意见的函。
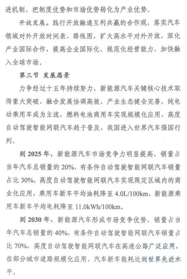
《规划》意见稿提出,力争经过十五年持续努力,新能源汽车关键核心技术取得重大突破,纯电动乘用车成为主流,燃料电池商用车实现规模化应用,高度自动驾驶智能网联汽车趋于普及,我国进入世界汽车强国行列。
《规划》中指出了发展新能源汽车产业的总体思路部署,即要坚持创新、协调、绿色、开放、共享的发展理念,坚持电动化、网联化、智能化、共享化发展方向。
《规划》提出要加强技术创新,形成三纵三横的研发布局:以纯电动汽车、插电式混合动力汽车、燃料电池汽车为“三纵”,以动力电池与管理系统、驱动电机与电力电子、网联化与智能化技术为“三横”。
在发展愿景中,《规划》指出到2025年,新能源汽车竞争力明显提高,销量占当年汽车总销量的20%,有条件自动驾驶智能网联汽车销量占比30%,高度自动驾驶智能网联汽车实现限定区域内的商业化应用,乘用车新车平均油耗降至4.0L/100km,新能源乘用车新车平均电耗降至11.0kWh/100km。
到2030年,新能源汽车形成市场竞争优势,销量占当年汽车总销量的40%,有条件自动驾驶智能网联汽车销量占比70%,高度自动驾驶智能网联汽车在高速公路广发应用,在部分城市道路规模化应用,汽车新车能耗到达世界先水平。
华夏能源网注意到,早在今年2月1日,工信部便组织召开了《新能源汽车产业发展(2021-2035年)》编制工作启动会,宣布成立由工信部、发改委、科技部、公安部、财政部、生态环境部、住房城乡建设部、交通运输部、商务部、市场监管总局、能源局等多个部门参加的起草组,由工信部部长苗圩任规划起草组组长;起草组下设办公室,由工信部副部长辛国斌任办公室主任,同时成立由全国政协副主席、中国科协主席、规划咨询委员会主任万钢担任主任、18位专家组成的咨询委员会。
《规划》起草组成立两个月后,4月8日至10日,辛国斌带队赴广东省开展调研,并召开座谈会。调研组实地了解了国鸿氢能、佛山飞驰、爱德曼氢能装备、重塑科技等企业氢燃料电池汽车及关键零部件研发及产业化,以及云浮、佛山等市加氢站建设运营情况。
随后,辛国斌主持召开座谈会,听取上海、广东工业和信息化主管部门,广东省佛山市、云浮市政府,上汽集团、广汽集团、宁德时代、潍柴动力等企业代表对《规划》的意见建议。
到了7月,工信部在海南组织召开了《规划》咨询委员会会议,辛国斌指出,规划起草组形成了规划大纲初稿,提出了规划的总体思路、战略目标、重点任务和规划实施的考虑。在之后的“2019全球汽车产业创新大会”上,辛国斌再次表示要加快推进《新能源汽车产业发展规划(2021-2035年)》编制工作。
9月3日,辛国斌主持召开《新能源汽车产业发展规划(2021-2035年)》大纲座谈会。会上,工信部装备工业司司长高东升介绍了《规划》大纲的编制情况,与会代表就《规划》大纲进行了深入研讨,提出修改意见建议。辛国斌在会议总结时,要求《规划》起草组充分吸收行业意见,抓紧修改完善《规划》。
如今,《规划》编制工作启动已过大半年,《规划》征求意见稿最终出炉,指引中国新能源汽车产业未来15年发展方向的“蓝图”已露出模样,新能源汽车产业发展有望步入新阶段。华夏能源网(www.hxny.com)特别刊出《规划》征求意见稿全文,以供参考:

















