
文|东滩顾问 廖琴
在“全民健身”的大背景下,体育运动逐渐常态化、休闲化、全民化,体育小镇能够很好的将体育与旅游相融合,既满足人们休闲旅游的需求,也能够通过各式体育项目的体验达到休闲健身效果,因此,体育小镇将成为发展体育产业的最好载体。
2017年5月,国家体育总局印发《关于推动运动休闲特色小镇建设工作的通知》,明确指出到2020年,在全国扶持建设一批体育特征鲜明、文化气息浓厚、产业集聚融合、生态环境良好、惠及人民健康的运动休闲特色小镇。一时间,体育特色小镇吸引了各类社会资本的目光,既有体育IP企业、地产企业,又有旅游企业和投资企业。2017年8月10日,体育总局就公布了首批96个体育特色小镇试点名单,目前全国已开发或正开发的体育小镇超过130个,全国体育小镇建设迎来爆发增长期。
基于区域特征及地理位置条件等,体育特色小镇主要包括主题赛事型体育小镇、运动休闲型体育小镇及产业型体育小镇三大类型。为了与大健康产业有所区隔,我们将以健康养生为主的小镇纳入康养小镇的领域,这里不做探讨。

体育赛事是体育产业发展的核心,其营收直接左右体育产业发展。近日,国务院办公厅印发《关于加快发展体育竞赛表演产业的指导意见》指出:“到2025年,我国体育竞赛表演业总规模将达2万亿元。”由此可见,我国体育赛事运营整体处于起步发展阶段,具有巨大的潜力空间。面对我国体育产业发展较晚,体育赛事整体运营不佳的现状,制定出先发展具有一定赛事文化底蕴或赛事文化基础的区域的战略,引导一部分主题赛事型区域先发展起来。由此,近几年衍生出一批主题赛事型体育小镇。
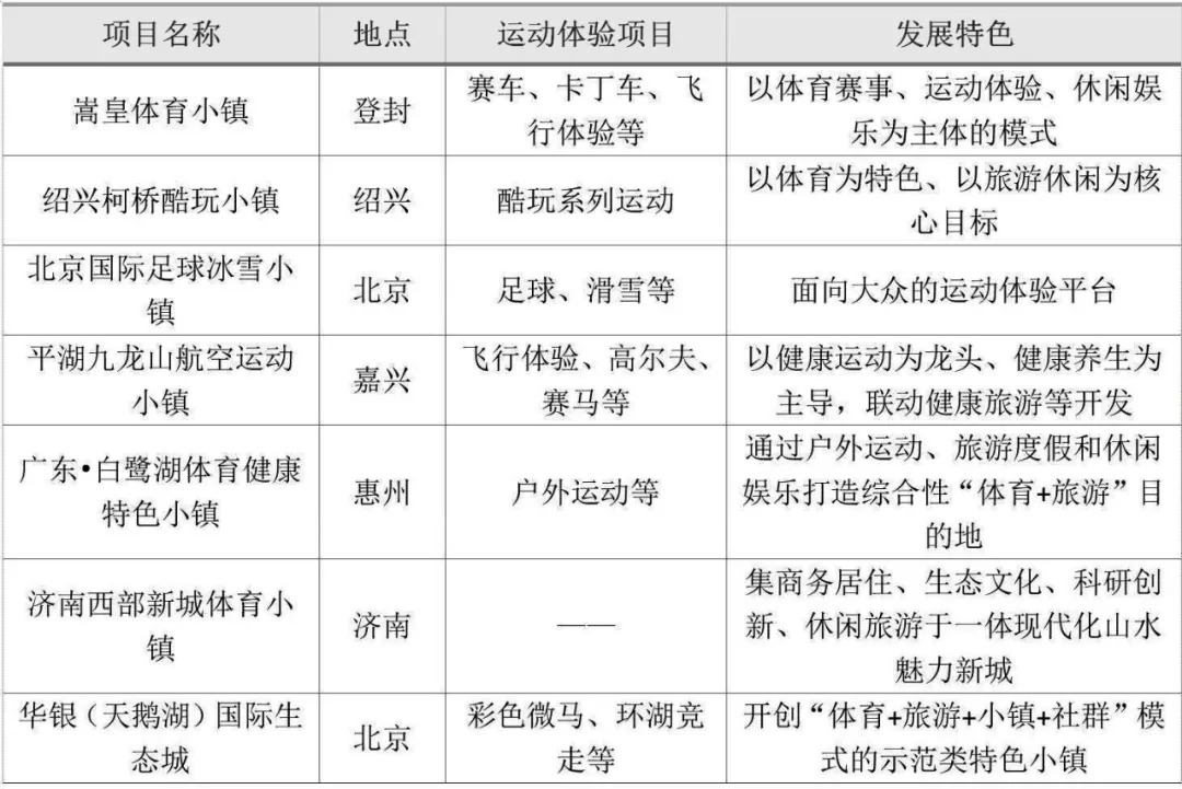
主题赛事型体育小镇

数据来源:东滩顾问根据公开资料整理
(1)小镇特性:城市周边、以单项体育活动为核心引擎的小镇
一般位于城市周边区域,交通便利,环境优美,以符合当地体育产业资源禀赋及区位地理条件,同时又符合潮流趋势、具有较大影响力的单项体育活动为核心引擎,选址一般位于具备适宜建设相关场地/场馆的区域。
(2)目标客群:体育协会及机构为主,体育爱好者、休闲游客等为辅
首先是与核心体育项目相关的体育协会、体育俱乐部及相关体育机构;其次是核心体育项目的相关的爱好者或专业/业余运动员;最后是车程2-3小时内的周末休闲客群,包括家庭客群、学生客群等。
(3)功能业态:以核心体育赛事为主,体育运动+体育休闲为辅
以具有国际或全国引爆性价值的体育赛事为小镇核心价值,一端延伸现有体育产业链,催生出休闲运动、体育培训、体验运动、体育旅游等一系列功能业态;一端与旅游、健康等产业融合,配套餐饮娱乐、品质住宿、购物休闲等旅游服务功能业态,打造一个以体育赛事为核心的集运动和旅游功能于一体的高品质体育小镇。

主题赛事型体育小镇功能业态
(4)开发模式:核心体育赛事运营+大众休闲旅游相结合的模式
主题赛事型体育小镇以核心体育赛事运营+大众休闲旅游相结合为开发模式。体育赛事的选择依托区域已有产业基础进行,争取地方政府给与的政策、资金、资源等倾斜政策,落户小镇国际级、国家级具有重量级影响力的赛事。邀请专业的赛事运营机构运营体育赛事,主要通过场地、广告资源租赁、冠名权收益及门票收入盈利;同时以赛事带动小镇人气,融入大众体育、休闲旅游等相关业态产品,扩大小镇目标受众客群,延长客群的消费链条。

经济新常态下,国民体育消费不断升级,山地户外、冰雪运动、水上运动等呈现井喷式发展,涌现出一批健身休闲产业,“运动体验+休闲小镇”成为热门趋势,“平民式”体育和“体验式”旅游渐成主流,可以预见,未来徒步、滑雪、潜水、滑翔、运动自行车、马拉松等新兴运动项目注入小镇,将成为运动休闲特色小镇建设的首要选择。
运动休闲型体育小镇项目

数据来源:东滩顾问根据公开资料整理
(1)小镇特性:城市或大型旅游目的地周边、以休闲运动为核心的小镇
一般位于城市或大型旅游目的地周边,自然资源优势明显,以一个或几个核心资源项目为引爆点,形成以休闲为核心的多个参与型体育项目;同时充分考虑家庭老少幼不同年龄人群的体育需求,打造集体育运动、体育休闲、大众娱乐等为一体的项目集聚区。
(2)目标客群:户外体验运动爱好者为主,周末休闲客群为辅
首先是倾向于刺激性、体验性较强体育运动的25-40岁的目标客群,有一定经济基础,喜爱户外体验运动;其次是倾向车程2-3小时内的休闲观光度假的周末休闲游客群。
(3)功能业态:全龄化可参与的体育休闲运动业态
面向大众消费客群,以良好的生态环境为基础,构建全龄化可参与的体育休闲运动体系,包括山地运动、水上运动、球类运动、冰雪运动、传统体育运动、特种运动等,以赛事活动扩大影响力,融入旅游功能,配套餐饮住宿、休闲娱乐、主题购物、体育培训等功能。

运动休闲型体育小镇功能业态
(4)开发模式:导入全龄化可参与的体育休闲运动,委托专业运营商运营
运动休闲型体育小镇以全龄化可参与的体育运动休闲体系为核心,招引体育、户外、航空等专业运营商,导入大量相关参与性体育资源,形成全域运动氛围;同时突出一至两项核心项目,树立鲜明的体育特色对外宣传,扩大小镇影响力;最后融入大众休闲旅游功能,配套餐饮住宿、休闲娱乐、主题购物等功能业态,丰富小镇的内涵及外延。
目前,中国的体育产业还是以体育制造业为主,体育制造业占据体育产业整体份额近80%,国内存在一大批以体育用品生产制造而知名的小镇或生产基地。迎合特色小镇建设热潮,此类小镇或生产基地基于自身体育制造产业基础,延伸体育服务环节,融合旅游、文化等功能,推动小镇特色化发展。特色小镇政策东风下,产业型特色小镇建设需求旺盛。
产业型体育小镇项目

数据来源:东滩顾问根据公开资料整理
(1)小镇特性:大中城市周边、具有生产及旅游双重特性的小镇
一般位于大中城市周边,先天具有优势体育产业资源基础,产业聚集效应明显,以体育用品或设备的生产制造产业为核心;同时区域生态环境优良,拥有山体、湖泊等优质资源条件,适宜布局发展延伸的户外休闲等系列运动。
(2)目标客群:体育用品或设备制造企业客商及户外休闲运动客群
首先是依托区域龙头体育用品或设备制造企业,集聚围绕其分布的产业链上下游或相关的企业;其次是方圆300公里(车程2-3小时内)的有户外休闲运动需求的目标消费客群。
(3)功能业态:以体育制造业为核心,衍生体育文娱及休闲运动等
以体育用品或设备生产制造及其上下游产业为核心,延伸产业链条,融合旅游、休闲等其他产业,配套休闲运动、文化娱乐、观光体验等功能,最终形成二三产融合发展的产业聚集区。

产业型体育小镇功能业态
(4)开发模式:优化产业基础,延伸产业链条
体育制造产业发展方面:依托先天发展优势的产业资源,聚焦体育某一细分领域装备用品的生产制造,确定其在某一细分领域的行业标志地位,构建难以复制的先天市场环境,集聚相关配套产业、服务产业、支撑产业,空间分布呈现以龙头企业为中心的“一中心,多散点”或“大分散,小集中”的布局结构。
体育产业链条延伸方面:找准体育产业与旅游等其他产业的融合点,进行三产化、体验化、消费化延伸。以体育优势产业为核心,有选择地充分链接当地文化、健康、养老、农业、林业、通用航空等产业,由二产向三产延伸,扩大目标消费群体,增加产业价值。
