文 | 移动支付网
移动支付发展迅速,交通出行作为人们日常生活的高频场景已经逐渐普及各类移动支付方式。
本文从最典型的地铁移动支付出发,分析34个地铁城市移动支付的支持情况。全文略长,部分内容较为基础,以下为目录,仅供参考。
第一章、地铁移动支付的主要背景
一、地铁城市介绍
1、定义
2、地铁城市介绍
二、地铁支付方式发展背景
1、支付方式发展历程
2、发展背景
第二章 地铁移动支付的产业现状
一、产业链
二、本文探讨的几种移动支付方式
第三章 34城地铁移动支付现状与数据分析
第四章 地铁移动支付发展趋势分析
第一章 地铁移动支付的主要背景
一、地铁城市介绍
1、定义
地铁:是铁路运输的一种形式,指在地下运行为主的城市轨道交通系统。许多地铁涵盖了城市地区各种地下与地上的路权专有、高密度、高运量、无平交的城市轨道交通系统,这是地铁区别于轻轨交通系统的根本性标志。
城市轨道交通包括:地铁系统、轻轨系统、单轨系统、有轨电车、磁浮系统、自动导向轨道系统、市域快速轨道系统。
本文探讨的主要是指中国大陆境内具备地铁系统的城市。
2、地铁城市介绍
截止到2019年6月底,中国大陆建成轨道交通运营线路的城市一共37个,其中淮安、珠海三座城市仅有市域快轨以及有轨电车,佛山地铁目前仅1条,由广州地铁与广佛轨道交通共同运营,暂合计入广州一项。因此本文探讨的地铁城市共计34个,相关数据以此为准。
二、地铁支付方式发展背景
城市轨道交通的发展与一个城市的经济文化水平息息相关,地铁作为国内日常交通出行的基本工具,其方便快捷准时的出行体验正逐渐成为大多数人的出行首选。
而随着互联网与科技水平的迅速发展,地铁购票与过闸的方式正在发生着巨大变化。
1、支付方式发展历程
1971年1月15日,中国首条地铁北京地铁开启试运营。而后的国内大多地铁建设运营都在20世纪90年代以后,短短的30年时间地铁支付方式的变化也正是中国移动支付的变化发展史。

早期,互联网技术不够发达,电子支付尚未普及,在地铁诞生的前30年左右时间里,地铁车票均采用纸质车票,现金购票、一票一检。

中期(1993-2014),地铁开始启用AFC系统(自助售检票系统),地铁支付正式进入智能交通时代。AFC系统具备完整的清分结算能力,包括清分中心、线路中央计算机、车站计算机、终端设备、票卡读写设备和票卡六个部分。
通过AFC系统,车票开始计程收费,采用非接触式IC卡为介质,具体分为单程票和储值卡。
-
单程票能够通过柜台和自助购票机,使用现金、硬币进行购买,国内的单程票主要分为筹码式和卡片式两种。筹码式能适应各种天气环境,使用寿命更长。卡片式则可以加印广告,增加运营收入,而且成本更低。特点是,单次使用,离站回收。

-
储值卡则主要是指一卡通,通常由城市一卡通公司发行,具备乘坐地铁公交的功能。其特点是先储值再使用,而且购卡需交押金。另外,银行卡电子现金同样也属于储值卡范畴,部分城市地铁系统短暂推行过银联电子现金支付方式。
2008年,当时中国移动和广州试点了基于NFC-SIM卡模式的NFC支付过闸,但最终由于NFC的产业链过长原因而无疾而终。2015年,广州和深圳地铁先后上线了基于互联网支付技术的云售票自助机,广州地铁率先在2016年开通了二维码和银联闪付过闸,自此拉开了地铁移动支付的大幕。
如今(2015年至今),随着移动支付的发展,在票卡支付方式仍然占据主流的当下,二维码、NFC、刷脸等新兴支付方式开始大肆进入交通领域。
2、发展背景
a、城市经济发展,互联网技术逐渐发达,随着地铁线路的增多、客流的上升,地铁运营单位需要更加高效的支付方式。
b、移动支付在国内普及,尤其是二维码消费方式深入民心,消费方式的改变使消费者迫切需要更加利于便捷出行的支付方式。
第二章 地铁移动支付的产业现状
一、产业链

产业链总览图
1、传统企业
A、一卡通公司:城市交通一卡通运营单位,负责经营当地的一卡通卡的制作、发售、应用以及清分结算服务,以及系统开发建设和管理等。例如:北京市政交通一卡通有限公司、上海公共交通卡股份有限公司、深圳市深圳通有限公司。
B、地铁运营方:负责当地轨道交通的建设管理及综合开发经营,轨道交通设施设备的维护、保养、运营。多为国有独资或控股。例如:上海申通地铁集团有限公司、深圳市地铁集团有限公司等。
C、系统集成商:AFC系统包含的设备分为各个方面,包括上文所述的清分系统、线路中央计算机、车站计算机、终端设备、票卡读写设备。AFC系统早期由国外厂商提供,比如寇比克、英德拉、泰尔文特、三星数据、新加坡科技电子、泰雷兹等等。近年来国内企业逐渐发展,技术水平不断提高,已经完全具备国产自给自足的能力,而一些外国厂商也相继退出中国市场。目前国内代表性的AFC系统集成商主要有高新现代、南京熊猫、浙大网新、中软、方正等等。
D、清分服务商:清分服务是比较笼统的概念,这里主要是指地铁AFC系统里的ACC清分服务。一般来说,目前国内的ACC清分系统,上述的AFC集成商也都能提供,但各地地铁的方式各异,实际也需要看招标中标情况,因此也会出现一条地铁AFC、ACC提供商不同的现象。ACC的代表除了上述企业外还有中软华腾、新科佳都、上海华虹等等。

E、设备生产企业:主要负责地铁闸机终端设备的代工生产,如广电运通、上海华铭、上海怡力、苏州雷格特、青岛博宁福田、上海永邦/永旭、卓因达、康保等。
F、专用模块生产商:主要指地铁闸机内的一些专业模块,比如读写器模块、扇门模块等,代表企业艾弗世、固力保、深圳雄帝、深圳德卡、北京迪科等。
2、新兴企业
A、银联
中国银联是移动支付领域的“国家队”,却在线下二维码支付的推广中落后了脚步。但交通出行领域作为银联重点打造的移动支付便民示范工程“十大场景”之一,近年来银联在深化交通支付场景布局上不断地进行探索与创新。银联在公交地铁领域推行的支付方式主要包括银联金融IC卡闪付、手机闪付、云闪付二维码等等,代表城市为广州、天津、南京。
B、支付宝
支付宝作为国内移动支付的代表企业之一,在线下移动支付市场竞争激烈的同时,逐渐将二维码支付带到了交通支付领域。主要产品为支付宝乘车码,代表城市为杭州、武汉。
C、微信
微信同样是国内移动支付的巨头,与支付宝一起分割了第三方移动支付市场90%以上的份额,而在交通领域微信也不甘落后。主要产品为乘车码、乘车卡,代表城市为深圳、西安。
D、手机厂商
手机厂商是手机NFC交通卡的推广主力,近年来手机行业竞争激烈,国内手机厂商逐渐开始将NFC功能加入到配置中,推行基于NFC的手机闪付以及手机交通卡服务,依托交通一卡通互联互通来推动手机交通卡的普及。
E、电信运营商
电信运营商很早就在交通领域布局过基于NFC-SIM卡模式的手机支付,但由于产业链复杂,终端适配问题,一直不温不火。目前交通一卡通互联互通的发展,有些电信运营商也开始依托交通联合推行NFC-SIM手机交通卡。
F、互联网+云服务厂商
互联网+的时代背景下,加上二维码、NFC等移动支付相继入场交通,衍生出了诸多交通移动支付的服务商,包括AFC云平台企业、TSM服务商等等。例如八维通、小码联城、如易行、佳都数据、小步科技、雪球科技、雷森科技等等。
另外,随着交通移动支付的推进,诸如京东、美团、苏宁等互联网企业以及各大商业银行也逐渐加入战局,与上述不同的是它们大多采用银联标准,仅提供乘车码入口。
3、标准
A、住建部标准
从2002年起,住房和城乡建设部陆续颁布了14项国家行业标准,涵盖了IC卡终端机具、卡片操作系统、安全体系、后台系统等,形成了一套完整、规范的标准体系。2012年,住建部主导的全国城市一卡通互联互通项目正式开通,当年7月上海、宁波、绍兴、湖州、台州、常熟、兰州、白银8个城市首批实现“一卡通”互联互通,至今全国有77个城市加入了住建部标准的互联互通。
B、交通部标准
2008年,国家改革将城市交通归到交通部管理,交通部对公共交通行业进行管理推出了专属的密钥体系。2014年又推出《城市公共交通IC卡技术规范(试行)》,对以前的密钥及标准体系进行改革,并将逐步全国推行。2015年5月,交通部发布关于促进交通一卡通健康发展加快实现互联互通的指导意见,提出到2020年基本实现各大城市群跨市域、跨省域的交通一卡通互联互通。截至2018年底,交通一卡通互联互通城市已经超过220个。
二、本文探讨的几种移动支付方式

本文介绍的几种移动支付方式
1、二维码
本文仅讨论二维码支付在地铁领域的支持情况,具体包括自建APP、支付宝乘车码、微信乘车码。由于银联云闪付乘车码在地铁领域目前仅支持成都地铁,暂不加入统计。
2、NFC
本文讨论的NFC支付方式包括仅银联闪付、交通联合/手机交通卡。其中银联闪付不包括已经逐渐退出市场的电子现金;交通联合与手机交通卡作为一个选项,支持其中之一则算作支持该类别。手机交通卡目前以手机厂商推出的全终端模式为准,HCE、NFC-SIM模式较为小众暂不加入统计。
3、移动支付自助购票
移动支付自助购票指通过微信、支付宝、云闪付、银联闪付等移动支付方式在自助购票机上进行购票,不包括网上购票线下取票。
第三章 34城地铁移动支付现状与数据分析
1、地铁城市移动支付整体覆盖率达97 %,二维码乘车覆盖率达88.2%(30个),NFC覆盖率达94.1 %(32个),仅乌鲁木齐不支持移动支付过闸。

从34个地铁城市的整体移动支付覆盖来看,整体覆盖率超过了97%,仅乌鲁木齐地铁不支持上述统计的移动支付方式过闸。但实际上乌鲁木齐地铁官方APP可以实现HCE云卡过闸,也可以通过APP实现线上支付宝购票线下取票,对于只支持1条地铁线路的边疆地区已经已经能够基本满足需求。
而NFC覆盖率能够小超二维码这得益于银联闪付的推行以及交通一卡通互联互通的推进,个别城市没有单独支持手机一卡通,但通过交通联合也能实现NFC手机刷卡。
2、支持2种及以上移动支付方式城市29个,占比85.2%。其中1线城市16个(一线城市总计19个),占比84.2%;非1线城市13个(非一线城市总计15个),占比86.6%。

从34个地铁城市支持移动支付的数量上看,支持2种以上的城市占比依然高达85%以上,其中以自建APP和交通联合为多数。而这29个城市中,一线城市与非一线城市的占比旗鼓相当,因此对于已经拥有轨道交通的城市而言,移动支付的覆盖已经跨越城市等级分布。
3、支持3种及以上移动支付方式城市15个,占比44.1%。支持4种及以上移动支付方式城市7个,占比20.5%。其中仅广佛支持全部5种移动支付方式。


从34个地铁城市支持移动支付的数量上看,其中接近半数的城市支持3种及以上的移动支付方式。而支持自建APP、支付宝、微信、银联闪付、交通联合(手机交通卡)其中4种及以上方式的城市则相对较少,一共6个,分别是广佛、深圳、西安、郑州、昆明、宁波、南宁。其中仅广佛支持全部5种移动支付方式。
4、仅支持1种及以下移动支付方式的城市共5个,其中有超过5条以上运营线路的地铁城市为重庆、成都。

只支持1种及以下移动支付方式的地铁城市共5个,具体包括重庆、长春、成都、东莞、乌鲁木齐。其中有超过5条以上运营线路的地铁城市为重庆、成都。不过值得注意的是,成都除了支持自建APP外,实际上是首个上线银联云闪付乘车码的地铁城市,由于本文没有统计到云闪付乘车码因此非常遗憾地将其归入支持1种移动支付方式的地铁城市。
5、地铁自建APP支持移动支付的城市达到29个,占比高达85.2%。

从34个地铁城市支持移动支付的方式上看,支持地铁自建APP扫码过闸的城市多达29个,仅重庆、南京、长春、东莞、乌鲁木齐等5个地铁城市不支持自建APP扫码过闸。
另外,关于自建APP扫码过闸的体验上,包括上海、武汉、长沙、青岛在内的城市,APP扫码需同时开启蓝牙,其大多采用“二维码双脱机BLE蓝牙回写”技术设计初衷是为了适应地铁网络不太好的情况,但实际体验上并不好,在手机不联网或网络不好的情况下仍然无法出站。
其中上海地铁的Metro大都会更甚,对于所有安卓的NFC用户而言,除了要打开蓝牙之外还需要关闭手机的NFC功能,才能正常使用二维码乘车,否则二维码无法调出APP也无法正常使用。据了解,这与上海地铁闸机的扫码和非接位置设计有关,由于两者的位置重合,使得扫码时容易误触发NFC,只能避重就轻地采用这种方式,让使用体验大打折扣。

Metro大都会的提示界面

上海地铁的扫码和刷卡位置冲突
在二维码互联互通方面,长三角地区正在支付宝的技术支持下实现APP乘车码的互联互通,目前上海地铁的Metro大都会支持与宁波地铁、杭州地铁、温州轨道交通、合肥地铁、南京地铁、苏州地铁、青岛地铁的互联互通,而苏州地铁又与无锡地铁实现了二维码互联互通。值得注意的是,目前长三角地区地铁城市推行的二维码互通仅为双向互通,即上海地铁与其它7个城市地铁实现双向互通,7个城市之间并未实现全部互通。具体互通情况如下:

据移动支付网了解,长三角的二维码互联互通年内将覆盖9个城市,并向长三角以外城市拓展。
6、交通联合/手机交通卡支持城市达到27个,占比79.4%。

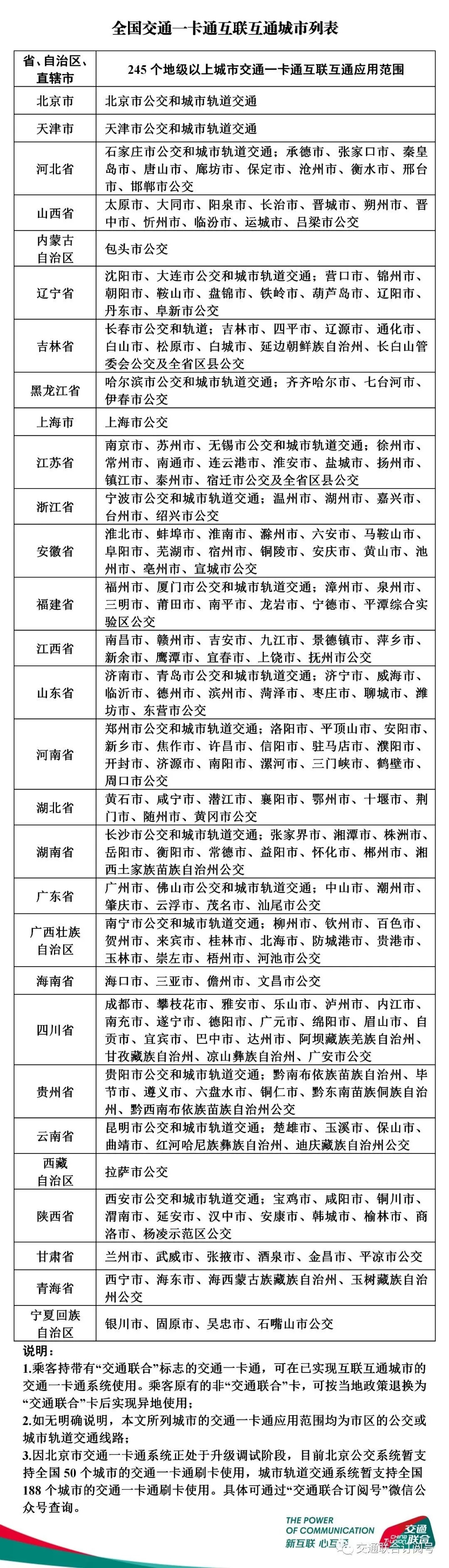
支持交通联合/手机交通卡的城市也多达27个,占比仅80%,这得益于交通一卡通互联互通的积极推进。截至2019年6月,全国共有245个地级以上城市发行“交通联合”卡,并可在市区全部公交线路使用。

7、支付宝乘车码支持城市有7个,占比20.5%;微信乘车码支持城市5个,占比14.7%;银联闪付支持城市15个,占比44.1%。

从三大巨头对地铁移动支付的支持来看,其支持程度明显不如公交领域。以目前支付宝、微信乘车码覆盖100+城市的数据来看,地铁领域显然是块更难啃的骨头。相反银联闪付的支持率相对较高,这与2017年以来央行推动移动支付便民示范工程,并将交通领域作为十大场景之一的重点来抓有着不可分割的关系。
但另一方面,银联系移动支付产品复杂繁多,除了闪付外也有二维码,而二维码又分为付款码与乘车码,对于各地交通领域的支持程度也参差不齐,这多少会对消费者的接受程度造成了影响。
8、移动支付自助购票支持城市有22个,占比64.7%。北上广深仅北京完全不支持。

最后关于地铁移动支付自助购票,支持城市多达22个,其中天津、石家庄、哈尔滨、上海、南京、合肥、厦门、济南、青岛、武汉、广州、深圳、南宁、重庆、成都、贵阳、乌鲁木齐、兰州等18个城市支持2种及以上的移动支付购票方式。而北上广深中仅仅只有北京地铁完全不支持移动支付自助购票。
第四章 地铁移动支付发展趋势分析
一、未来较长时间内,二维码和NFC支付两者会作为地铁主流移动支付方式继续发展。
地铁移动支付整体覆盖率高,二维码与NFC在数据支持上势均力敌,实际使用中受终端和习惯影响,二维码接受程度更高,但通行速度稍慢高峰期容易造成拥堵。
二、交通移动支付要发展,通卡和地铁运营单位是关键,开放运营是必然趋势。
地铁移动支付的支持程度与城市等级关系不大,但从整体来看长三角、珠三角、京津冀三大经济地区的支持率更高。重庆、成都地铁移动支付发展相对缓慢,对移动支付的支持程度较低,这和当地运营商的推行政策与开放程度有关。
三、地铁合资的技术公司与交通支付服务商将在未来发挥较大作用。
地铁运营单位大多愿意自建APP来运营移动支付,但这样的方式并不适合所有地铁运营商。一方面,并不是所有地铁单位都有强大的技术能力来进行移动支付以及互联网+交通的开发;另一方面,自建APP需要运营和引流,这些都需要成本。目前,包括银联、中车控股的八维通、北京轨道交通投资的如易行、蚂蚁金服投资的小码联城、阿里投资的数梦工场等在内的服务商推动了地铁互联网+服务的发展。
四、交通一卡通和银联将会继续利用优势推行交通支付的互联互通,地铁二维码则会更多地采用“转码”的形式实现互联互通。

上海地铁Metro大都会界面
交通联合与银联闪付拥有先天性的互联互通属性,而二维码的推行面临着互联互通的问题,尤其是地铁运营商众多的情况下。目前,支付宝、微信自身推行的乘车码基于APP实现刷码乘车,本质上即实现了互通;而长三角领域的地铁自建APP也在推行一码通行。实际上两者都是通过调换二维码的形式实现互通。
五、仅从支持数据上,地铁移动支付领域NFC大有后来居上的趋势。
支付宝、微信的二维码目前在地铁城市支持率较低,银联闪付则支持率相对较高,而政策因素的交通联合支持率则最高,这一方面由于巨头二维码的推行被地铁自建APP影响,另一方面由于银联闪付大多和交通联合一起落地推行。

银联手机闪付家族,上述手机厂商均支持手机交通卡
六、无卡化、实名制、信用支付将是大势所趋。押金或将逐渐消失,在沉淀资金利息越来越少的前提下,实名制将有利于运营商的互联网+增值服务。
目前基于交通一卡通为基础的支付方式,均采用非实名的身份体系,而二维码、银联闪付等则能实现实名制的应用服务。另外,北京一卡通已经取消了手机交通卡押金,苹果交通卡的押金也可以退还。因此无论是无卡化、信用支付还是实名制都是未来交通支付乃至移动支付的特点。

苹果交通卡开卡界面,包括20元可退押金
七、刷脸等生物识别技术来势汹汹,或能成为地铁移动支付的新势力。

除二维码、NFC等主流地铁移动支付方式之外,包括刷脸支付等生物识别技术也在交通领域发展。目前已知的有福州地铁、重庆轨道交通、济南地铁、贵阳地铁、北京地铁等城市,在测试或试行刷脸支付。深圳地铁11号线的刷脸服务近期将针对老年人群体开放,随着5G的商用和逐渐铺开,下半年以及明年地铁公交领域的刷脸支付应用会越来越多。
八、地铁会是交通移动支付创新的试验地,未来将会有更多创新支付应用。
地铁支付有着不长不短的历史,但是从创新的角度而言,地铁较为稳定的环境是交通支付领域创新的试验地,各地有着大量的支付创新服务都是在地铁上展开。下面我们来看看一些典型的的案例:
1、济南地铁刷脸支付
2019年4月1日,济南首条地铁线路1号线正式开通,随着地铁一同上线的还有人脸识别乘车系统,这是国内首条采用3D人脸识别闸机的地铁线路。

据移动支付网了解,济南地铁的人脸识别采用1:N的比对认证形式,通过录入人脸信息存在云端系统服务器,然后通过自身人脸进行实时比对认证,目前仅支持1号线的部分闸机。用户可以通过其官方APP“济南地铁”进行开通使用。
2、南宁地铁全态识别
2018年底,南宁地铁1号线新增全态识别系统,这是该项技术首次运用于国内交通支付领域。

据移动支付网了解,用户先通过APP进行人脸识别,再在闸机前进行全态识别认证即可完成申请。完成认证之后,用户不用刷卡也不用拿出手机,以正常的步行速度即可直接过闸,系统则通过所绑定APP账户自动扣费。全态识别主要通过人的走路姿势进行身份识别,可以在远距离、非配合的情况下完成识别,在人工智能的发展下,可以与不同的生物识别技术进行组合应用。
3、合肥地铁“一号通”
2018年4月,合肥地铁宣布其全国首创的“一号通”刷手机进站乘车技术成功在2号线安农大站和三孝口站成功试点,并将在1、2号线全线进行推广使用。

据移动支付网了解,“一号通”是一种基于手机支付功能的轨道交通检票机通行技术,是地铁运营方与通信运营商合作共同为乘客提供的一种使用手机刷号乘车的智能化服务功能,其技术对手机型号无要求,只要是开通4G及以上功能的手机都可使用。用户可以通过“合肥轨道交通”或“合肥通”APP进行注册开通,通过移动“和包支付”进行充值扣费。
以上仅为部分地铁公司的创新案例,还有例如语音自助购票、手机蓝牙过闸、掌纹识别过闸等创新应用也在地铁领域试点或运行。随着科技的发展和进步,相信越来越多的新技术会被应用到地铁领域,为支付无感体验加码、为用户便捷出行助力。
本报告数据均根据公开资料整理统计,相关数据截至7月底,若数据有遗漏错误或最新进展,欢迎补充指正。
参考资料:
1、《城市公共交通分类标准》(CJJ/T 114-2007) ;
2、《地铁AFC支付方式现状及移动支付安全性探讨》郭君霞、韩雪松、崔秀琦;
3、城市轨道交通2018年度统计和分析报告。
