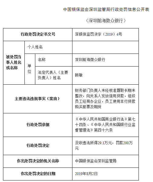
8月13日,银保监会深圳监管局披露对前海微众银行的行政处罚信息指出,该行存在未经核准履职长期未整改,向关系人发放信用贷款,组织员工经商办企业,员工使用本行贷款购买股票及期货的违法违规行为。

深圳监管局根据《中华人民共和国商业银行法》第七十四条、《中华人民共和国银行业监督管理法》第四十六条,对该行没收违法所得29.1万元,罚款200万元。作出处罚的日期为8月2日。
公开资料显示,该行于2014年12月正式成立,注册资本30亿元,系由深圳市腾讯网域计算机网络有限公司、深圳市百业源投资有限公司和深圳市业集团有限公司等共10家公司共同出资设立的民营银行。2015年1月4日,微众银行成为国内首家开业的互联网民营银行,完成了第一笔放贷业务。
微众银行2018年年报显示,截至2018年末,微众银行实现营业收入100.3亿元,同比增长48.63%;全年实现净利润24.74亿元,同比增长70.85%。2018年,该行不良率为0.51%,拨备覆盖率为848.01%。
