记者|苗艺伟
上海当地一家知名民营集团经营的两家金融平台在一日之内突然宣布裁员、清盘,待收规模之和为100亿左右。
8月12日,上海证大集团旗下金融平台“证大财富微金融”被爆出即日起将暂停所有贷款新增业务、全体裁员。与此同时,证大旗下另一家网贷平台——捞财宝也在当日陷入被华瑞银行单方面切断银行存管接口,被迫停止新增业务,并宣布良性清盘。
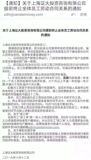
上述消息通过公司对全员发布的邮件而被公开,界面新闻记者向证大集团内部人员证实了该邮件的真实性。该邮件显示:
根据政府监管要求,即日起公司暂停所有贷款新增业务,保留正常的贷款催收,并决定提前终止公司总部及下属全部分公司人员劳动合同,暂停新增贷款后,公司贷后资产管理正常运行,各分店资产账户移交至总部催收部门统一管理。即日起,公司总部及分公司与员工签署的劳动合同均于2019年8月12日终止,员工薪酬结算至2019年8月,证大将支付在职员工终止劳动合同的补偿金。


证大集团是上海知名的民营集团公司,成立于1992年,广泛涉足金融投资、房地产开发、文化产业等领域。此次全体裁员的上海证大投资咨询有限公司(证大财富微金服)于2011年成立,注册资本1960万元,位于上海市浦东新区,该公司在全国70多个城市布局125家信贷咨询服务机构,公司的实际控制人为证大集团董事长戴志康。
据界面新闻记者了解,证大财富微金服是证大财富的线下资产端门店,为证大财富推荐借款人,提供借款咨询服务。目前线下资产规模约在50亿左右。证大财富总裁戴卫新在2017年8月接受媒体采访时表示,证大财富在全国设立了超过150家分支机构,包括理财服务端和信贷咨询端,当时管理业务规模最高在60亿左右,人员规模曾达到8000多人,其中前端销售人员占大多数。
除了证大财富微金服之外,证大旗下另一家网贷平台——捞财宝平台今日也同样陷入被银行终止存管的困境。捞财宝官方网站的公告显示,“因捞财宝存管合作方华瑞银行自身业务调整,华瑞银行单方面决定在8月13日起终止存管合作。即日起,捞财宝停止新增业务,平台停止充值服务与债权转让服务,提现功能正常。”

另据一份捞财宝平台员工内部邮件,捞财宝因国家政策调整、行业环境发生根本原因、银行终止存管合作等原因,平台决定良性清退。同时,捞财宝称公司的所有匹配债权均真实、应收资产价值大于待付本金,相信平台有能力实现良性退出,目前正在与监管沟通兑付方案。

据界面新闻记者了解,捞财宝是由上海证大爱特金融信息服务有限公司运营的网络借贷信息中介服务平台,公司成立于2014年1月,总部位于上海,股东为已成立26年的证大集团(上海证大文化创意发展有限公司),具有近8年小额信贷领域专业经验,实际控人为证大集团董事长戴志康。根据捞财宝7月份公开的数据,目前平台借贷余额约50亿元。成立5年来,平台累计借贷余额296亿,属于上海中型网贷平台。
