记者 | 赵阳戈
来自海尔家族的青岛海尔生物医疗股份有限公司(下称海尔生物),在7月30日的科创板2019年第17次上市委员会审议会议中,将迎来大考。海尔生物产品打破国外垄断,曾获行业内唯一的国家科技进步奖。不过,公司在海尔系成员之间存在大量关联交易,直销业务毛利率低于经销业务等问题,也受到质疑。
海尔系的布局
从股权结构看,海尔生物的控股股东为海尔生物医疗控股有限公司,实际控制人为海尔集团。若海尔生物顺利上市,无疑会是海尔系在资本市场的又一重要平台。
海尔集团旗下资产不少,直接持股的就包括海尔电器国际股份有限公司(下称海尔电器国际)、青岛海尔投资发展有限公司(下称海尔投资)等26家公司。
界面新闻记者注意到,海尔集团在资本市场中也落子众多。

公开信息显示,亿帆医药(002019.SZ)的一季报股东名单里,青岛海尔创业投资有限责任公司(下称海尔创投)以1176.47万股持股位列前四。以岭药业(002603.SZ)的股东名单中,海尔创投持股1144.16万股位列第八大股东。青岛银行(002948.SZ)股东里,海尔体系下的海尔投资、青岛海尔空调电子有限公司、青岛海尔股份有限公司,都在十大股东名单当中,分别持股4.1亿股、2.19亿股、1.45亿股。海尔智家(600690.SH)的控股股东则为海尔电器国际。
资料显示,海尔集团成立于1980年3月24日,法定代表人张瑞敏。截至2018年12月31日,海尔集团总资产2822.16亿元,净资产775.46亿元,2018年度净利润114.18亿元。以上财务数据经山东和信会计师事务所(特殊普通合伙)审计。
产品覆盖-196℃至8℃
海尔生物成立于2005年10月28日,注册资本2.38亿元,法定代表人刘占杰。公司主营业务始于生物医疗低温存储设备的研发、生产和销售,是基于物联网转型的生物科技综合解决方案服务商。
海尔生物介绍称,公司面向全球市场,主要为生物样本库、血液安全、疫苗安全、药品及试剂安全等场景提供低温存储解决方案;进而率先进行物联网技术融合创新,致力于围绕以上场景痛点提供物联网生物科技综合解决方案。海尔生物甚至可以提供覆盖-196℃至8℃全温度范围内的生物医疗低温存储产品,主要收入体现为低温存储设备销售收入。海尔生物也打破国外垄断,突破生物医疗低温技术,荣获行业内唯一的国家科技进步奖。截至2019年2月28日,海尔生物及子公司合计拥有专利177项,包括发明专利31项。
据海尔生物描述,截至目前公司终端用户包括中华骨髓库、国家基因库以及中国人类遗传资源库等国家级生物样本库,以及上海瑞金医院、中国人民解放军总医院(301医院)、四川华西医院等众多重点医疗机构。
另外,公司还研发了航天专用冰箱,支撑国家重点项目需求,先后搭载“神舟”八号、“神舟”九号、“神舟”十号和“神舟”十一号飞船被送往外层空间执行空间科研任务,使中国成为继美国、俄罗斯之后第三个掌握航天冰箱核心技术的国家。海尔生物的竞争对手有赛默飞世尔科技公司、普和希健康医疗控股有限公司、松下冷链(大连)有限公司、中科美菱低温科技股份有限公司等,海尔生物的全球市场占有率为3.43%。
数据显示,2016年至2018年海尔生物营业收入分别为4.82亿元、6.21亿元、8.42亿元,归属于母公司所有者净利润分别为1.23亿元、6039.15万元、1.14亿元,扣非归属于母公司所有者净利润分别为1.13亿元、3120.27万元、5531.14万元。2016年至2018年的研发投入占营业收入比重分别为7.4%、13.34%、10.74%。
海尔生物计划募集资金10亿元,投入三个项目。其中,海尔生物医疗产业化项目3亿元,产品及技术研发投入5亿元,销售网络建设2亿元。
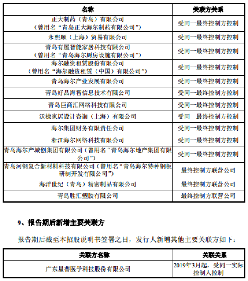
关联交易家族
因为海尔系家大业大,海尔生物拥有庞大的关联交易群。
海尔生物解释,自己的关联交易分四路,其一是采购商品或接受劳务。比如青岛海尔科技有限公司和青岛海尔智能家电科技有限公司,海尔生物向这两家公司采购部分冷链监控模块,作为公司冷链监控及物联网产品的部件之一,配合软件及其他部件实现冷链监控等物联网功能。
其二是出售商品或提供劳务。比如利用现有产能在生产线相对空闲期间,向青岛海尔特种电冰柜有限公司提供代加工产品服务;在报告期(2016年至2018年)期初,通过海尔海外电器产业有限公司、海尔集团电器产业有限公司开展代理销售业务。
其三海尔生物作为承租人。租赁房产主要用于生产、研发、办公等用途。此种类型的关联方包括了海尔集团。
最后一种是金融服务。这主要是海尔生物通过海尔集团财务公司进行员工工资发放及开展部分业务结算。不过,海尔生物目前已终止与集团财务公司的业务合作。
数据显示,2018年,第一种情形的关联交易合计3209.12万元,占营业成本的比例为7.74%;第二种情形占0.29%;第三种情形涉及金额551.51万元,第四种涉及金额为428.37万元。
直销比经销毛利率低
值得一提的是,海尔生物的经销模式毛利率比直销模式的毛利率高出很多,这引起了监管层的关注。因为一般来讲,避开中间环节的直销,毛利率应该更高。
对此,海尔生物称,经销模式的毛利率显著高于直销模式的毛利率,主要是由于直销模式中部分政府招标采购项目和公司2017年起从事的第三方实验室产品业务毛利率较低所致。
比如,2016年,海尔生物直销业务中,山东省疾病预防控制中心、安徽省卫生和计划生育委员会采购项目的毛利率分别为19.5%、23.31%,处于较低水平。这些项目属于政府机构招标采购项目,竞价激烈、订单毛利率较低。2017年,海尔生物向山东省疾病预防控制中心主要销售冷库产品。因冷库产品非公司自产,公司当年对其销售冷库产品的毛利率仅为10.11%,处于较低水平。同时,公司中标北京市疾病预防控制中心的招标采购项目,当年对其销售的毛利率为22.59%。另外,海尔生物称,2017年以来,公司新开展了第三方实验室产品业务,相关产品非公司自产,毛利率较低;2017年、2018年第三方实验室产品业务的毛利率分别为13.13%、12%。
