记者 | 赵阳戈
作为新三板创新层首家摘牌公司的二十一世纪空间技术应用股份有限公司(下称世纪空间),在蛰伏2年半之后,于2019年6月28日科创板上市委2019年第12次审议会议中,拿下了科创板的入场券。
世纪空间成立于2001年,2016年1月登陆新三板,同年12月5日正式终止新三板挂牌。世纪空间虽是商业遥感卫星的明星公司,不过,界面新闻记者发现,过去三年间,公司本身基本无法实现盈亏平衡,扣非净利润有两年是负的,净利润基本靠政府补助和税收优惠。
国内商业遥感卫星的开拓者
世纪空间所处的绝对是一个很特别的行业。公司主营业务为基于自主运控遥感卫星的数据获取、处理分析及销售和空间信息综合应用服务。据介绍,该公司是面向中国及全球客户的自主遥感卫星运控及地球空间信息大数据服务商,是中国第一家与国际技术领先的卫星系统研建机构合作,自主运控商用遥感卫星系统并拥有卫星100%成像载荷能力的国家级高新技术企业,是国内商业遥感卫星的开拓者。
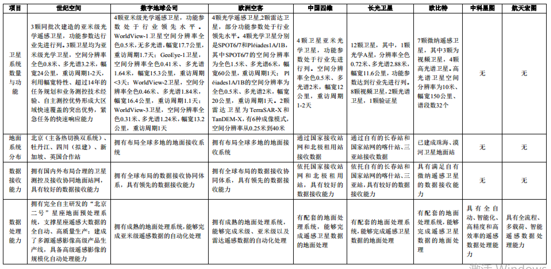
世纪空间自主运控的“北京二号”遥感卫星星座系统,包括3颗亚米级全色、优于4米多光谱分辨率的光学遥感卫星以及自主研建的地面系统。“北京二号”遥感卫星系统具有高空间分辨率、高时间分辨率和高辐射分辨率特点,能够实现全球任意地点一到两天观测任务重访,可面向全球提供高空间和高时间分辨率的卫星遥感大数据产品和空间信息综合应用服务。此外,世纪空间拥有自主运控的遥感卫星星座100%成像载荷能力,能够主动响应客户对卫星遥感大数据的规模化、定制化和差异化需求,占据了卫星遥感及空间信息服务行业发展的战略要地,持续增强公司在行业中的优势地位和话语权。实力支撑下,世纪空间的产品和服务遍布全球。

不过,世纪空间的竞争对手也很牛,包括数字地球公司(DigitalGlobe,纽交所代码:DGI,已于2017年10月退市)、空中客车防务及航天公司(Airbus Defence&Space,空中客车集团旗下子公司之一)、欧比特(300053.SZ)、中国四维测绘技术有限公司、长光卫星技术有限公司、中科星图股份有限公司、北京航天宏图信息技术股份有限公司。
需要指出的是,在产业链下游,随着行业开放程度的进一步扩大,互联网、导航卫星、地理信息服务等相关行业企业正在不断寻求与卫星遥感及空间信息服务行业深度融合的机会,更多潜在具有较强软件开发和数据挖掘处理能力的新兴竞争者不断进入此行业,从而行业竞争也在加剧中。
政府补助仍是盈利的重要部分
尽管世纪空间的业务如此高大上,但盈利能力上却仍有待加强。
从数据看,世纪空间2016年至2018年的营业收入分别为2.86亿元、4.63亿元、6.04亿元,归属于母公司所有者的净利润分别为-560.89万元、1108.09万元、3658.19万元,但扣除非经常性损益后的净利润分别为-2074.14万元、-606.53万元、1771.81万元,也就是说在不算非经常性损益之下,世纪空间近3年的净利润有2年都为负数。
从各科目来看,世纪空间的非经常性损益最大部分为政府补助。2016年至2018年,世纪空间计入当期损益的政府补助分别为1785.83万元、2494.95万元、2214.06万元。
世纪空间自己也非常清楚这种情况,所以在说明书中也专门提及了“对政府补助和税收优惠的依赖风险”。世纪空间梳理称,过去三年,公司所获得的政府补助和享受的税收金额较大,其中所获得的政府补助金额分别占净利润总额的比例分别为187.44%、84.58%和60.36%。
同时,世纪空间享受高新技术企业税收优惠及研究开发费用税前加计扣除优惠,适用企业所得税税率为15%;2018年度子公司北京天目又享受高新技术企业税收优惠及研究开发费用税前加计扣除优惠。过去三年,公司享受的税收优惠金额分别为790.69万元、1158.36万元和752.7万元,占利润总额的比例分别为82.99%、39.27%和20.52%。
合计之下,报告期内世纪空间的政府补助和税收优惠金额分别为2576.52万元、3653.31万元和2966.76万元,占利润总额的比例分别为270.43%、123.85%和80.88%,呈下降趋势但仍然较高,公司经营业绩对政府补助和税收优惠存在一定的依赖风险。
世纪空间也表示,未来,如果公司不能持续获得政府补助或政府补助政策发生不利变动,以及国家未来相关税收政策发生变化或公司及其子公司自身条件变化,导致无法享受税收优惠政策,在公司业务规模和效益未大幅增长的情况下,将会对公司的经营业绩产生严重不利影响。
