根据南京市教育局相关规定,近日各区义务教育招生政策陆续出炉,而栖霞区的学区划分一向备受关注,我们一起来了解一下详情。
民办考不上还能回施教区吗?
今年南京义务教育阶段开始实施“公民同招”。根据最新政策:从今年开始,民办小学通过全市统一招生管理服务平台组织报名招生,每个适龄儿童最多可选报2所民办小学。
孩子如果未被所报民办小学录取,符合南京市公办小学入学条件的,由相关区教育行政部门按照本区域招生政策和细则安排入学。但从近日各区发布的招生实施方案来看,细则略有区别。
秦淮区:“选择民办小学的适龄儿童,仍需按照要求履行公办小学报名登记等手续,以保证入学不受影响;未按规定时间履行公办小学报名登记手续的,由区教育局依法统筹安排。”
建邺区:“所有建邺户籍的适龄儿童必须在5月11日 、12日到施教区学校登记报名,以确保具有民办小学摇号和回施教区小学就读的资格。未被民办小学录取的,按照2019年南京市建邺区小学招生政策,凡符合施教区入学条件并正常在施教区学校报名的适龄儿童都可到施教区学校就读;未在施教区学校正常报名的,将由区教育局依法统筹安排。”

雨花台区:“民办中小学招生与公办中小学同步进行,如果未被所报民办中小学录取,符合我区公办中小学入学条件的,原则上由区教育局统筹安排入学。”
江宁区:“儿童如果未被所报民办小学录取,符合江宁区公办小学入学条件的,由施教区学校安排入学。民办初级中学招生,学生领取志愿表后,在江宁区内的民办学校中选报一所学校。”
然而栖霞区在招生实施方案中未对公办“托底”这一问题作出明确的表述。
本月底民办小学集中面谈
根据要求,家长需要通过“我的南京”APP进行民办小学的网上报名。2019年网上报名时间为5月8日9:00至5月12日12:00,其间每晚22:00至次日9:00之间因系统维护停止报名。报名时间内,可以提交或修改志愿;报名时间截止后,不能再提交或修改志愿。
网上报名结束后,报名系统会按两个半天进行先期随机分配,具体面谈时间、场次由相应学校做安排。5月25、26日(周六、周日)全市民办小学集中组织自主招生。
8月10日前,各所义务教育阶段学校应向监护人发放入学通知书或在学校门口张榜公布新生名单。由于各区细则有些微差异,建议广大家长在各区教育局官网查询具体政策后,通过各区教育局公布的咨询电话进行查询了解。
栖霞区具体义务教育招生政策
<小学>
一、报名要求
1、入学年龄
儿童入小学需年满6周岁(即2012年9月1日至2013年8月31日期间出生)。任何学校不得以任何理由招收不足6周岁的儿童入学。适龄儿童确因身体状况等原因需要延缓入学的,其父母(或其法定监护人)应当提出申请,提供二级以上医疗机构出具的医学诊断证明,由区教育局审核批准。特殊儿童入学年龄可视不同情况放宽到7周岁或8周岁。
2、户籍审定
适龄儿童应具有所在施教区常住户口,其户口原则上应与父母(或其法定监护人)在同一户籍,且户籍与实际常住地、产权证(产权证是指房屋所有权证,持有者为适龄儿童的法定监护人)一致。
(1)符合下列情况的,可在施教区小学报名入学:
①儿童户口随父母(或其法定监护人)一方在施教区常住,另一方是不在南京市工作的现役军人、在外地工作、务农或出国定居的;父母离异,儿童户口随法定监护人(有产权证)在施教区常住的。
②儿童户口随祖父母或外祖父母在施教区常住的,父母双方均为不在南京市工作的现役军人或公派出国工作的专家、技术人员。
③儿童户口自出生之日起随父母落在祖父母或外祖父母处,父母双方均未购买或分配住房,实际常住且户口从未迁移的。
(2)户籍审定中其它几种特殊情况的处理:
●关于拆迁户子女入学问题的处理
①适龄儿童家庭拆迁后已拿拆迁安置房并实际入住,且取得房屋所有权证,须在规定时间内将儿童及监护人的户口迁入,在拆迁安置房所在施教区小学入学。
②适龄儿童家庭拆迁后已拿拆迁安置房并实际入住,但因政策等原因尚未取得房屋所有权证,应出具相关证明和有关材料,在拆迁安置房所在施教区小学入学。
③适龄儿童家庭拆迁尚未拿到拆迁安置房,应出具相关证明和有关材料,在原施教区小学入学。
●关于户籍变更问题的处理
在招生工作开始后,儿童户籍在本区内变更的,原则上在原户籍所在施教区小学入学;就读确有困难或由外区迁入我区的,由区教育局统筹安排。
●关于二手房购买者子女入学问题的处理
原则上每套住房6年内只安排一名适龄儿童在施教区小学就读(多胞胎、符合政策的二孩除外)。
●关于集体户或户籍空挂户子女入学问题的处理
集体户或户籍空挂且家庭无房产等其它特殊情况,由区教育局统筹安排。
二、招生办法
1、公办小学
(滑动看全文)
(1)按施教区免试就近入学。施教区内适龄儿童父母(或其法定监护人)应于5月11日至12日,在施教区小学办理新生入学报名手续。报名登记时须出具父母(或其法定监护人)及适龄儿童的户口簿、房屋产权证及预防接种证等有关证件。逾期未办理报名手续的,由区教育局统筹安排就读。
2019年,全区新增南京市丁家庄第三小学、南京市栖霞区实验小学尧和路校区两所小学。南京市栖霞区龙潭中心小学的龙岸花园校区和江畔人家校区按施教区分别进行招生。
南京市晓庄第三小学(南京晓庄学院附属小学分校)正在规划建设中,在该校区建成之前,施教区内符合入学条件的新生,由南京市晓庄小学(南京晓庄学院附属小学分校)代招。
南京市栖霞区实验小学前塘路校区正在规划建设中,在该校区建成之前,施教区内符合入学条件的新生,可在南京市栖霞区实验小学尧化门街校区、南京市栖霞区实验小学尧佳路校区和南京市栖霞区实验小学尧辰路校区中任选一所学校就读。
(2)热点学校空余学额电脑派位。区教育局将采取控制热点学校招生规模、空余学额实行电脑派位等方式,确保2019年义务教育招生入学工作符合上级相关规定。
(3)符合政策照顾对象适当照顾。根据南京市相关规定,烈士子女;因公牺牲的军人和警察子女;驻边疆国境的县(市)、沙漠区、国家确定的边远地区中的三类地区和军队确定的特、一、二类岛屿部队现役军人子女;全国劳模及对我区经济社会发展做出重要贡献人员的子女入学给予适当照顾。
2.民办小学
依法支持民办小学规范办学。民办小学实行免试按计划招生,2019年通过全市统一网络平台组织报名,每个适龄儿童最多可选报2所民办小学。对报名人数超过计划数的民办小学,实行电脑派位和自主招生两种形式,通过电脑派位方式录取的学生比例不低于招生计划的20%。民办小学招生面谈内容主要了解孩子基本情况、健康状况、行为习惯、个性特征及家庭教育情况等。孩子一旦被民办小学在网上确认录取,信息即被系统锁定,其他学校无法再录取。
符合正常入学条件并有参加民办小学或区内热点公办小学电脑派位意愿的本区户籍适龄儿童,可由其父母(或其法定监护人),于6月2日至3日在施教区小学填报电脑派位志愿。逾期未报名的,不予补报。外来务工人员随迁子女不实行电脑派位入学。
6月22日,区教育局将按市教育局统一规定的程序,对栖霞区域内的民办小学、热点公办小学进行电脑派位。电脑派位期间,纪检、监察、公证处有关人员,以及部分中小学校长、教师、家长代表和民办学校的校长,将现场监督电脑派位的实施全过程,派位结果当场公布。电脑派位结束后,区教育局现场办理录取审批手续。
2、民办小学
依法支持民办小学规范办学。民办小学实行免试按计划招生,2019年通过全市统一网络平台组织报名,每个适龄儿童最多可选报2所民办小学。对报名人数超过计划数的民办小学,实行电脑派位和自主招生两种形式,通过电脑派位方式录取的学生比例不低于招生计划的20%。民办小学招生面谈内容主要了解孩子基本情况、健康状况、行为习惯、个性特征及家庭教育情况等。孩子一旦被民办小学在网上确认录取,信息即被系统锁定,其他学校无法再录取。
符合正常入学条件并有参加民办小学或区内热点公办小学电脑派位意愿的本区户籍适龄儿童,可由其父母(或其法定监护人),于6月2日至3日在施教区小学填报电脑派位志愿。逾期未报名的,不予补报。外来务工人员随迁子女不实行电脑派位入学。
6月22日,区教育局将按市教育局统一规定的程序,对栖霞区域内的民办小学、热点公办小学进行电脑派位。电脑派位期间,纪检、监察、公证处有关人员,以及部分中小学校长、教师、家长代表和民办学校的校长,将现场监督电脑派位的实施全过程,派位结果当场公布。电脑派位结束后,区教育局现场办理录取审批手续。
3、特殊儿童及外来务工人员随迁子女
依据《中华人民共和国残疾人教育条例》及《栖霞区第二期特殊教育提升计划》要求,积极推进融合教育,依法保障能够接受普通教育的适龄残疾少年儿童就近就便随班就读,严格做到“零拒绝”。充分发挥省市融合教育实验学校和融合教育资源中心的作用,积极做好特殊儿童教育工作。
外来务工人员随迁子女是指:年龄处于义务教育阶段,跟随其法定监护人来宁务工暂住的非南京市户籍适龄儿童少年。不包括本市户籍在市内跨区流动的务工人员子女。
依据南京市教育局《关于做好我市外来务工人员随迁子女教育工作的通知》(宁教规划〔2019〕12号)要求,随迁子女到我区公办小学就读,待我区户籍学生义务教育学位派定后,可向区内指定的有空余学额的公办小学提出就学申请,同时提供以下材料原件和复印件:
①家庭户口簿和随迁子女法定监护人身份证;
②由公安部门出具的随迁子女法定监护人居住证,需在本区居住地连续居住且满一年(居住年限计算至当年5月31日止);
③随迁子女法定监护人相对稳定的工作证明,与用工单位签订的劳动合同及个人在宁缴纳社会保险连续且满一年凭证,或经市场监督管理部门颁发的在宁连续且满一年有效营业执照(相关证照年限计算均至当年5月31日止)。
在受理随迁子女报名登记时,各学校可查询随迁子女出生证、准生证、预防接种证等证件。各学校接受的随迁子女,在编班、收费、评优等方面,与本市户籍学生一视同仁。
不能完全提供以上材料的随迁子女,需回户籍地登记入学。对于提供与事实不符的材料,一经查实,学校有权拒绝该生入学,同时三年内不得再次申请在本区入学。
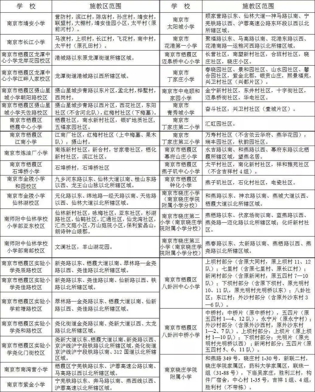
★ 南京市栖霞区2019年公办小学一年级招生施教区范围★

<初中>
一、户籍审定
应届小学毕业生应具有所在施教区常住户口,其户口原则上应与父母(或其法定监护人)在同一户籍,且户籍与实际常住地、产权证(产权证是指房屋所有权证,持有者为适龄儿童的法定监护人)一致。
小学毕业生户籍及其监护人房屋产权证等相关信息,经就读小学和区教育局审核认定后,原则不做变更。
(1)符合下列情况的,可在施教区初中报名入学
①毕业生户口随父母(或其法定监护人)一方在施教区常住,另一方是不在南京市工作的现役军人、在外地工作、务农或出国定居的;父母离异,毕业生户口随法定监护人(有产权证)在施教区常住的。
②毕业生户口随祖父母或外祖父母在施教区常住的,父母双方均为不在南京市工作的现役军人或公派出国工作的专家、技术人员。
③毕业生户口自出生之日起随父母落在祖父母或外祖父母处,父母双方均未购买或分配住房,实际常住且户口从未迁移的。
(2)户籍审定中其它几种特殊情况的处理
●关于拆迁户子女入学问题的处理
①毕业生家庭拆迁后已拿拆迁安置房并实际入住,且取得房屋所有权证,须在规定时间内将孩子及监护人的户口迁入,在拆迁安置房所在施教区初中入学。
②毕业生家庭拆迁后已拿拆迁安置房并实际入住,但因政策等原因尚未取得房屋所有权证,应出具相关证明和有关材料,在拆迁安置房所在施教区初中入学。
③毕业生家庭拆迁尚未拿到拆迁安置房,应出具相关证明和有关材料,在原施教区初中入学。
●关于户籍变更问题的处理
在招生工作开始后,毕业生户籍在本区内变更的,原则上在原户籍所在施教区初中就读;就读确有困难或由外区迁入我区的,由区教育局统筹安排。
●关于二手房购买者子女入学问题的处理
原则上每套住房3年内只安排一名适龄儿童在施教区初中就读(多胞胎、符合政策的二孩除外)。
●关于集体户或户籍空挂户子女就学问题的处理
集体户或户籍空挂且家庭无房产等其它特殊情况,由区教育局统筹安排。
二、招生办法
1、公办初中
(1)按施教区免试就近入学。符合入学条件的本区户籍应届小学毕业生,在本区小学就读的由现就读小学组织升学报名;外区就读的在区招生办公室进行升学报名。应届小学毕业生学位派定后,须在规定时间持《公办初中义务教育学位通知单》,到指定学校报到。逾期不报到的,作自动放弃处理。
2019年,栖霞区新增一所初中,即南京市迈皋桥初级中学(南京市第29中学分校)。
南京市晓庄第三小学(南京晓庄学院附属小学分校)施教区及保利国际社区符合入学条件的学生由南京市伯乐中学代招。
(2)热点学校空余学额电脑派位。区教育局将采取控制热点学校招生规模、空余学额实行电脑派位等方式,确保2019年义务教育招生入学工作符合上级相关规定。
(3)符合政策照顾对象适当照顾。根据南京市相关规定,烈士子女;因公牺牲的军人和警察子女;驻边疆国境的县(市)、沙漠区、国家确定的边远地区中的三类地区和军队确定的特、一、二类岛屿部队现役军人子女;全国劳模及对我区经济社会发展做出重要贡献人员的子女入学给予适当照顾。
2、民办初中
依法支持民办初中规范办学。民办初中实行免试按计划招生,对报名人数超过计划数的民办初中,实行电脑派位和自主招生两种形式,通过电脑派位方式录取的学生比例不低于招生计划的20%。民办初中自主招生不得采用统一笔试或者任何变相形式的统一知识性考试选拔生源。
义务教育学位派定后,有择校需求的本区户籍应届小学毕业生,在本区小学就读的于6月9日至10日在毕业小学领取电脑派位志愿表,在规定招生范围内的民办学校、南京外国语学校和区内电脑派位公办初中校中选择一所学校填报电脑派位志愿;在外区小学就读的本区户籍应届小学毕业生同时在区招生办公室进行择校报名。逾期未报名的,不予补报。已被特色学校录取的特长生不再参加义务教育学位的派定和择校报名,其他学校也不得录取。外来务工人员随迁子女不实行电脑派位入学。
6月22日,区教育局将按市教育局统一规定的程序,对栖霞区域内的民办学校、热点公办初中校进行电脑派位。电脑派位期间,纪检、监察、公证处有关人员,以及部分中小学校长、教师、家长代表和民办学校的校长,将现场监督电脑派位的实施全过程,派位结果当场公布。电脑派位结束后,区教育局现场办理录取审批手续。
3.特殊儿童
依据《中华人民共和国残疾人教育条例》及《栖霞区第二期特殊教育提升计划》要求,积极推进融合教育,依法保障能够接受普通教育的适龄残疾少年儿童就近就便随班就读,严格做到“零拒绝”。充分发挥省市融合教育实验学校和融合教育资源中心的作用,积极做好特殊儿童教育工作。
4.外来务工人员随迁子女
外来务工人员随迁子女是指:年龄处于义务教育阶段,跟随其法定监护人来宁务工暂住的非南京市户籍适龄儿童少年。不包括本市户籍在市内跨区流动的务工人员子女。
依据南京市教育局《关于做好我市外来务工人员随迁子女教育工作的通知》(宁教规划〔2019〕12号)要求,在我区小学就读的随迁子女,如继续在我区公办初中就读,待我区户籍学生义务教育学位派定后,可向区内指定的有空余学额的公办初中提出就学申请,同时提供以下材料原件和复印件:
①家庭户口簿和随迁子女法定监护人身份证;
②由公安部门出具的随迁子女法定监护人居住证,需在本区居住地连续居住且满一年(居住年限计算至当年5月31日止);
③随迁子女法定监护人相对稳定的工作证明,与用工单位签订的劳动合同及个人在宁缴纳社会保险连续且满一年凭证,或经市场监督管理部门颁发的在宁连续且满一年有效营业执照(相关证照年限计算均至当年5月31日止)。
④小学六年级的学籍材料。
在受理随迁子女报名登记时,各学校可查询随迁子女出生证、准生证、预防接种证等证件。各学校接受的随迁子女,在编班、收费、评优等方面,与本市户籍学生一视同仁。
不能完全提供以上材料的随迁子女,需回户籍地登记入学。对于提供与事实不符的材料,一经查实,学校有权拒绝该生入学,同时三年内不得再次申请在本区入学。
★南京市栖霞区2019年公办初中一年级招生施教区范围★

想获取更多购房资讯,可加微信ssjzyw了解更多情况。

