文|IPRdaily中文网 冯建坤
编辑|王颖
服装商品作为大众的日常消费品,属于品牌和设计高度相关的商品。而品牌和服装设计与机械设备或医药等商品的生产工艺、配方或制备方法不同,这两个关键要素本身不存在仿制的门槛,从而导致服装成为侵权频发的一个商品领域。要维护服装商品的权益,行之有效的方式是对服装上不同的对象,根据现有的法律规定和司法实践采取对应的保护方式,本文将从商标、版权、专利和反不正当竞争法的角度,分析服装在我国的知识产权保护路径。
一 商标法保护路径
服装在商标法上的保护对象可以分为:服装品牌名称、logo、特定设计要素以及型号/系列名称。针对这些对象,分析如下:
1.服装名称和图形logo通过注册商标进行保护是不存在异议的,只要名称和图形满足不与他人在先注册商标相同或近似等商标注册条件即可注册,其本身属性不存在无法注册为商标的障碍。
2.服装的特定设计要素。若该要素具备显著性也可以进行注册,例如“Levi’s”牛仔裤后袋上的“V”型缝线以及“Lee”牛仔裤后袋的“~”型缝线设计。但对于服装整体,因为其本身过于繁复,往往是被认定为不具有显著性,且即便对于简单的服装板式,整体注册为商标,他人采用相同的设计制作服装,司法实践也普遍认为不属于商标性使用,从而不构成商标侵权。因此,服装整体无法通过商标法进行保护,但特定的设计特征可以注册为商标进行保护。
3.服装的型号或系列的名称。服装名称和logo往往对应的是品牌整体,对于某个具体的系列或型号,若系列和型号名称属于文字,则商标注册不存在问题。但是,服装领域中系列或型号往往没有具体的文字名称,只有数字编号或字母加数字。根据目前商标审查标准,单纯的数字或字母加数字的组合是不具有显著性的,不能注册为商标,不过该标准并非绝对的标准,若能够证明数字或字母加数字的组合通过使用已经具备显著性,仍然可以争取进行注册,例如:戴姆勒股份公司的“GLC260”、Levi’s的 “501”以及“Lee”的“101+”注册商标。
二 著作权法保护路径
服装的生产流程一般是先有设计图,然后变成成品(成品可以分为样板和成品两种类型),之后再上市。此外,许多服装上还会有花纹或图案的装饰,根据目前的司法实践,这几个对象在著作权法的保护方式如下:
1.服装设计图可以作为产品设计图受著作权法保护,如果设计图设计感较高,具有的审美意义,也可以主张以美术作品进行保护,即他人抄袭产品设计图形成的设计图构成著作权侵权。
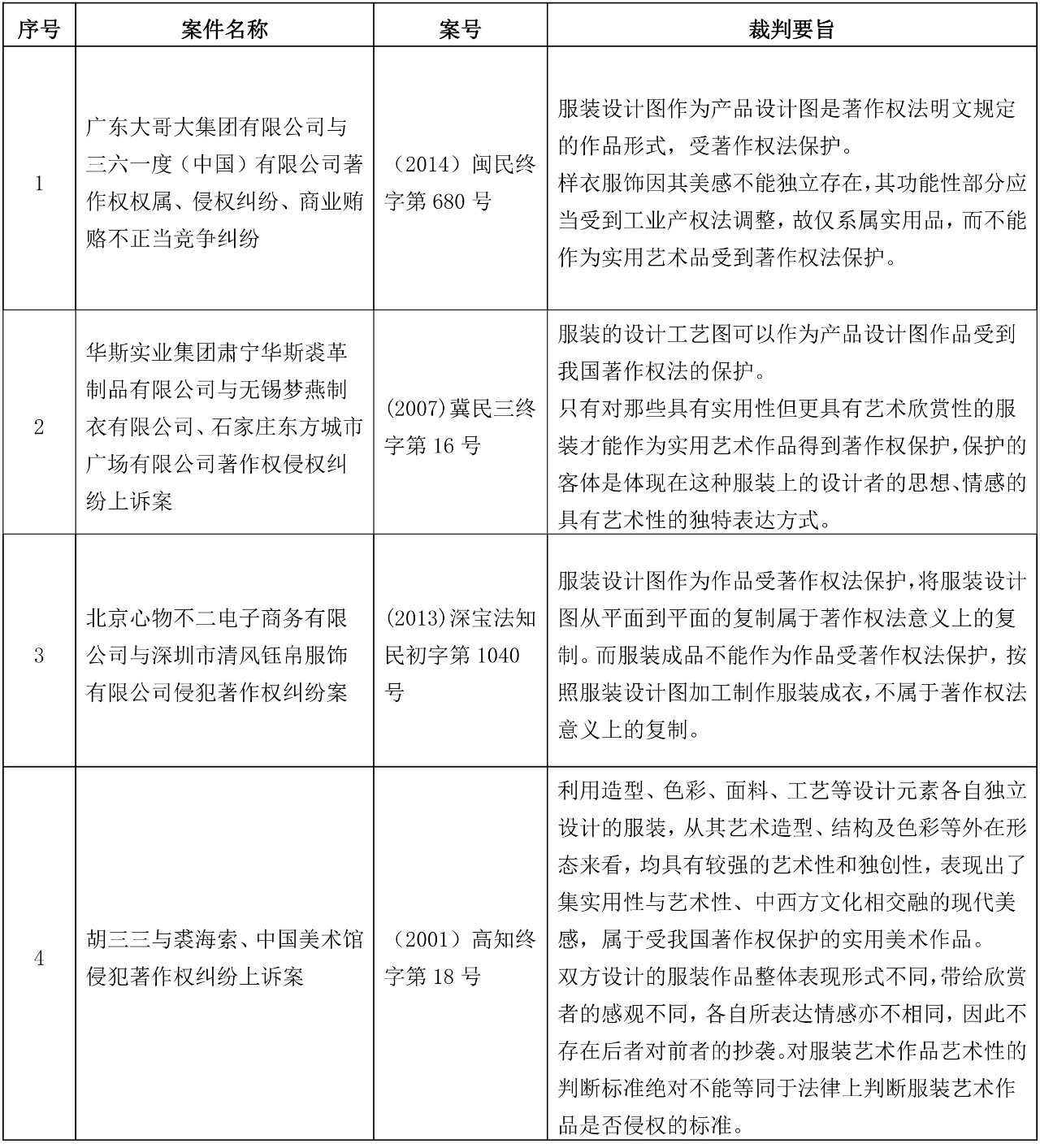
2.样衣和成品作为制成的服装能否受到著作权法保护目前司法界尚未统一观点,但主流的观点认为服装属于实用品,不受著作权法保护。服装成品本身属于一种实用的物品,就其立体形状和造型设计而言,即使主张构成作品,按照著作权法的规定,以只能寻求以“实用艺术作品”进行保护。但是,根据实用艺术品“实用性和功能剥离”原则,“受保护的艺术性必须能够与物品的实用性分离开来,受保护的艺术外形必须能够作为艺术品独立于实用艺术品而存在”。对于服装而已,其设计元素基本都是公有元素,如百褶裙设计、驳领样式等,或者是功能性的元素,如口袋、扣子等,在排除了这些元素之后,服装中具有独创性的美感部分所剩无几,针对服装整体本身,剩余具有美感的设计,难以达到美术作品所需要的独创性要求。但是,对于定制、非大量生产上市,主要是用于纪念、宣传目的礼仪和艺术展示服装,则可能构成美术作品或是实用艺术作品。针对此问题涉及部分典型案例如下:

3.因为服装设计图属于图形作品,因为其不具有抽象于平面表达的美感,按照我国的司法实践,图形作品的保护范围仅限于“平面到平面”的复制,只有美术作品才可以主张“平面到立体”的复制构成侵权。因此按照服装设计图加工制作服装成品,不属于著作权法意义上的复制,即他人的抄袭产品设计图制成的成品衣服不构成著作权侵权。
4.服装上的花纹和图案属于著作权法上的美术作品,可以获得著作权法保护,例如Burberry特有的格子以及米奇老鼠图案等。
三 专利法保护路径
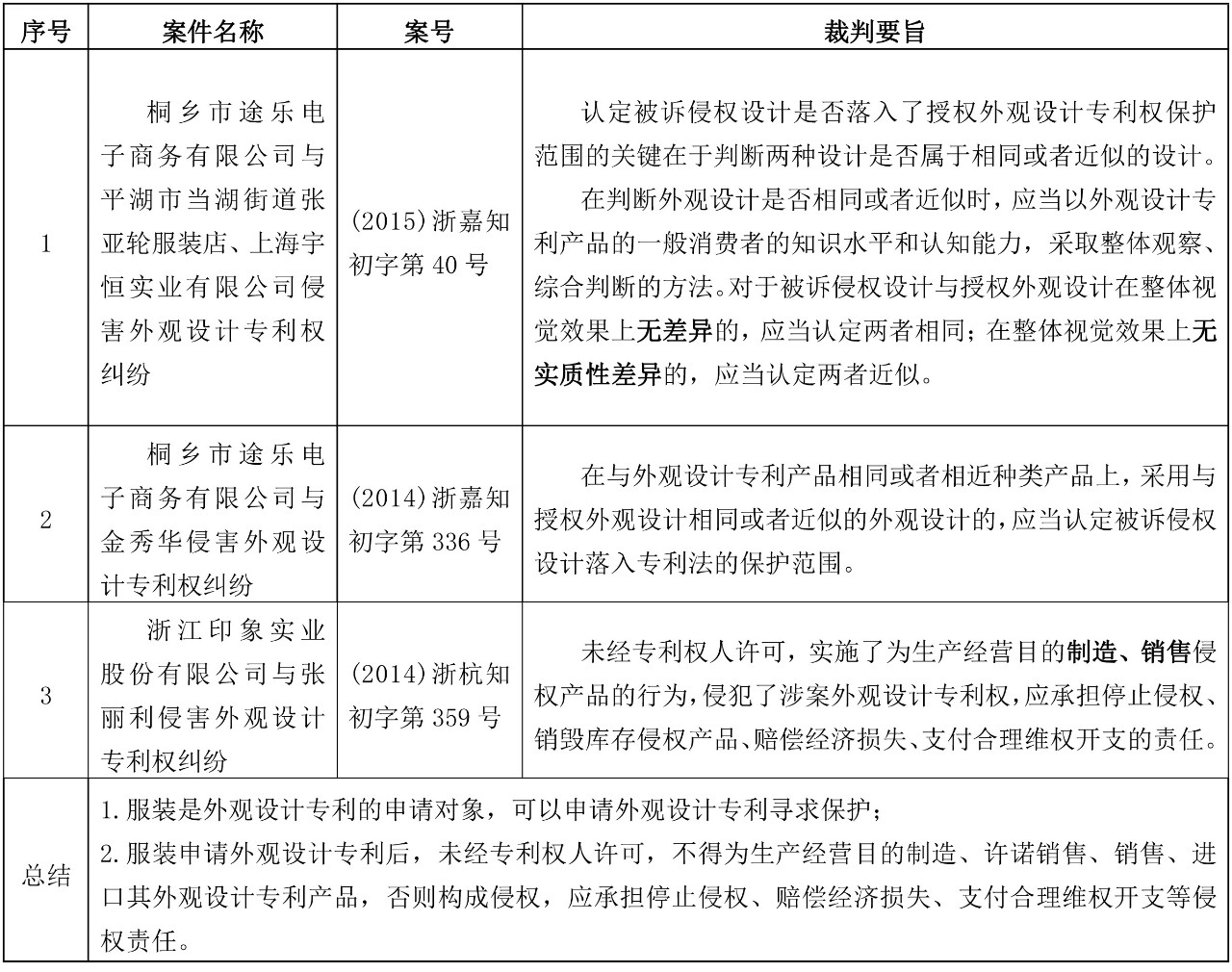
在专利法领域,服装的面料成分、制作工艺及设备可以申请发明、实用新型和外观设计专利,但一般情况下,服装的差异更多是服装的板式和图案等外在设计,对于这些设计成果,可以通过申请外观设计专利的方式进行保护。2018年,备受瞩目的意大利法院认定Zara抄袭奢侈品构成侵权案件中,一个重要的因素也是因为被抄袭的奢侈品服装申请了外观设计专利。而在我国,通过外观设计专利保护服装设计也存在不少成功案例,部分案例如下:

四 反不正当竞争法保护路径
对于尚未注册商标的商品名称、域名、包装袋、店铺装潢、广告语等内容,若这些元素在侵权者使用前已经存在一定的影响,可能导致相关消费者混淆产品来源或者误以为侵权者与权利人存在特定联系的,则权利人可以主张侵权者构成不正当竞争,向行政机关投诉或依法提起诉讼。此外,若侵权者对其商品的来源、内涵、销量、质量等作虚假宣传,导致相关服装经营者利益受损的,利益受损的服装经营者同样可以依据反不正当竞争法进行维权。
结语
综上所述,服装的名称、logo以及特定的设计要素可以通过申请注册商标进行保护,服装的系列名称和型号,如果是纯数字或字母加数字,需要通过使用获得显著性才可以申请注册商标。服装上的花纹、图案、产品设计图属于著作权法的作品,受著作权法保护,但是根据产品设计图制作成品服装,不构成著作权侵权,同时批量生产服装成品一般不属于著作权法的作品,不受著作权法保护,因此,服装设计的板式设计现阶段难以通过著作权法保护,现实的路径是通过申请外观设计专利的方式保护服装的板式设计。
此外,服装的面料组成、制作工艺及设备,在满足专利法的授权条件时,可以通过申请发明、实用新型和外观设计专利进行保护。而实施使用他人有一定影响力的商品名称、包装、店铺装潢等混淆行为,引人误认为是他人商品或者与他人存在特定联系的,以及对商品的来源、内涵、销量、质量等作虚假宣传,导致他人利益受损的,则可以通过反不正当竞争法维护自身权益。
