文|科技金融在线
随着2018年年报陆续披露,各家上市银行的资产质量情况浮出水面。在35家上市银行(含A股、H股)中,有19家银行截至2018年末的不良贷款率同比有所抬升,其中有18家出现不良贷款率和不良贷款余额双升的情况。

数据来源:各银行年报;科技金融在线制图
另外,随着监管加大对银行资产处置乱象的整治力度。据科技金融在线不完全统计,4月以来已有不少于7家银行因掩盖不良资产而收到监管罚单,仅4月12日就有2家银行遭到处罚。
分析人士指出,违规掩盖不良资产仍将是未来监管的关注重点。
18家上市银行出现“不良双升”,仅有农业银行、浦发银行、招商银行3家实现“双降”
不良贷款率的大幅上升,一是受区域环境制约、信用体系不健全等因素影响;二是根据监管要求将逾期90天以上贷款全部纳入不良贷款。而从披露的上市银行2018年年报来看,不少上市银行的不良贷款率同比上升。
Wind数据显示,在35家上市银行(含A股、H股)中,有19家银行截至2018年末的不良贷款率同比抬升,其中有18家出现不良贷款率和不良贷款余额双升的情况。仅有农业银行、浦发银行、招商银行3家实现“双降”。

数据来源:各银行年报;科技金融在线制图
其中,在19家不良率同比上升的银行中,有1家国有大行——邮储银行;5家股份银行,分别为华夏银行、中信银行、民生银行、平安银行、浙商银行;11家城商行,分别是天津银行、甘肃银行、郑州银行、中原银行、江西银行、九江银行、哈尔滨银行、盛京银行、重庆银行、长沙银行以及贵阳银行;以及2家农商行,九台农商银行和重庆农商银行。
而不良贷款率最高的前三名依次是郑州银行、中原银行、甘肃银行,同时这3家银行的不良贷款率也是同比增幅最大的,分别增加了0.97个百分点、0.61个百分点、0.55个百分点。

数据来源:各银行年报;科技金融在线制图
对此,郑州银行在财报中提到,不良贷款率的大幅上升,一是受区域环境制约、信用体系不健全等因素影响,二是根据监管要求将逾期90天以上贷款全部纳入不良贷款。中原银行也在年报中表示,将逾期90天以上贷款全部计入不良贷款导致不良贷款率上升。
另外,据科技金融在线了解,除了因将逾期90天以上贷款纳入“不良”外,经济下行影响企业外部经营环境,使企业还款能力减弱也是不良贷款率上涨的另一大原因。
其中,据九江、江西银行年报数据显示,九江银行、江西银行的不良贷款余额、不良贷款率在2018年均出现“双升”情况。对此,九江银行在年报中表示,受外部经营环境变化、经济增长放缓及中小企业经营困难等因素影响,该行不良贷款面临上升压力。
此外,科技金融在线注意到,郑州银行和中原银行均为总部位于河南省郑州市的银行,而九江银行和江西银行均为江西省内的银行。
对于不良率高企是否跟所处地区有直接关系,一位业内分析人士指出,外部环境肯定会受地域的影响,这也是近年来一直积累的一个问题。另外,跟各家银行的自身风控等也有很大关系。
花式掩盖不良被“重罚”,四月罚单已有7家银行“认领”
借新还旧、不良出表是违规方式,不良重组里也有可能运用违规手段,还有违反五级分类规定等方式来掩盖不良资产等手段。
近年来,监管加大对银行资产处置乱象的整治力度。据科技金融在线不完全统计,截至4月18日,银保监会网站4月份共披露14则相关行政处罚决定,共对7家银行、5位相关责任人合计处以罚款532万元。而7家银行中,包含股份行、农商行、村镇银行、国有大行等,农商行成为“重灾区”。
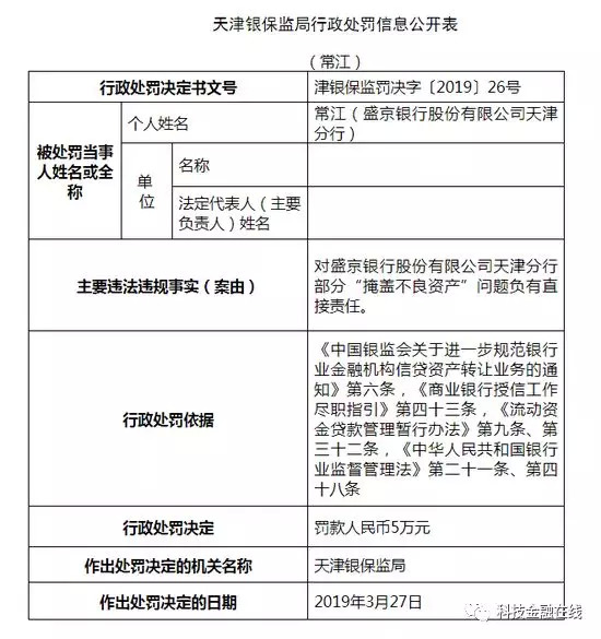
4月12日,天津银保监局一连开出6张罚单,其中4张罚单的违法违规案由均指向商业银行掩盖资产质量的问题。其中,盛京银行天津分行因掩盖不良资产被处以罚款50万元,该行1名相关责任人被罚款5万元。


同样是4月12日,天津农商行被天津银保监局罚款80万元,其中一项违规案由包括掩盖真实资产质量,该行1名相关责任人被给予警告处分。


此外,4月4日,黑龙江五常农商行因置换不良贷款到表外科目等行为,被黑龙江银保监局罚款50万元;4月15日,河南义马农商行因违规核销不良贷款被河南银保监局三门峡分局罚款25万元。
不止城商行,国有银行也因相同原因受到处罚。4月8日,贵州银保监局一连披露4则行政处罚信息,均涉及掩盖资产质量真实性、违法违规发放贷款掩盖不良等行为,其中工商银行贵阳分行因审查审批不合规、掩盖资产质量真实性的行为被贵州银保监局处罚50万元。

此外,同日,息烽包商黔隆村镇银行的三名责任人因对该行“违法违规发放贷款掩盖不良行为”分别应负“管理失职责任”、“管理不力责任”、“最终领导责任”而被分别处以罚款7万元、5万元、10万元。其中,一名责任人被取消两年高级管理人员任职资格,还有一名责任人被取消三年董事、高级管理人员任职资格。



股份行方面,4月16日,中国民生银行被大连银保监局开出两张罚单,分别处以罚款100万元,两张罚单中包含了同一项违规案由,即“以贷收贷,掩盖资产真实质量”,该行1名相关责任人被给予警告处分。
除了罚单不断外,审计署发布的《2019年第1号公告:2018年第四季度国家重大政策措施落实情况跟踪审计结果》中显示,多数金融机构能够加强金融风险管控,但仍有7个地区的部分地方性金融机构存在不良贷款率高、拨备覆盖率低、资本充足率低、掩盖不良资产等问题。值得一提的是,截至2018年底,河南浚县农村商业银行股份有限公司等42家商业银行贷款不良率超过5%警戒线,其中超过20%的有12家,个别商业银行贷款不良率超过40%。
2016-2018年,河北银行、河南中牟农商行、山东滕州农商行等23家金融机构通过以贷收贷、不洁净转让不良资产、违反五级分类规定等方式掩盖不良资产,涉及金额72.02亿元。
而对于银行掩盖不良资产的现象,恒丰银行战略研究部研究员王丽娟表示,一方面可以美化报表,提升银行自身在市场上的竞争力,另一方面可以减少拨备计提,进而满足监管指标要求。不过银行掩盖不良的行为,导致监管部门无法通过美化后的报表掌握真实的不良贷款情况,不利于金融风险的防范。因此,监管要加大银行在不良处置方面的处罚。
结语
事实上,自2018年以来,整治不良资产乱象已成为金融监管的重要内容。原银监会去年1月发布的《关于进一步深化整治银行业市场乱象的通知》,明确指出整治违规掩盖或处置不良资产。
分析人士指出,当前不良资产处置过程中存在诸多问题,例如非真实转让不良资产,都会造成银行大量资产损失,未来银行应提升风险防范意识、增强风险防控能力。王丽娟认为,银行要对不良贷款真实情况做好分类,在充分暴露的同时也要积极采取正规措施予以化解。监管层面,在防控金融风险的背景下,一方面要鼓励银行加大不良资产的暴露,另一方面要继续加大对银行违规行为的处罚力度。
北京科技大学经济管理学院金融工程系教授刘澄表示,银行想提高业绩的动机没有问题,但是要从改善经营管理能力、提高信贷水准、加强管理、提高风控等方面加大力度,而不是在造假方面做文章。未来除了常规的银行监管外,还要加强银行内部的自我约束,增强自律精神,让监管真正落到实处。
声明:本文仅作为知识分享,不构成任何投资建议,任何人据此做出投资决策,风险自担。
