文 | 铅笔道记者 付艳翠
编辑 | 吴晋娜
“即使电子烟行业一直处于舆论漩涡之中,先是被国内的“315”晚会点名,后又被美国FDA曝光接到多起关于电子烟引发癫痫发作的案例报告;即使电子烟行业乱象丛生,行业门槛太低,从业人员资质参差不一,扎堆拿着代工厂的产品去撒市场;即使国内电子烟行业政策未出,“前途”与“钱途”都不明朗……
然而,似乎这些都没能阻挡创业者们和投资机构继续疯狂地涌入这个赛道。
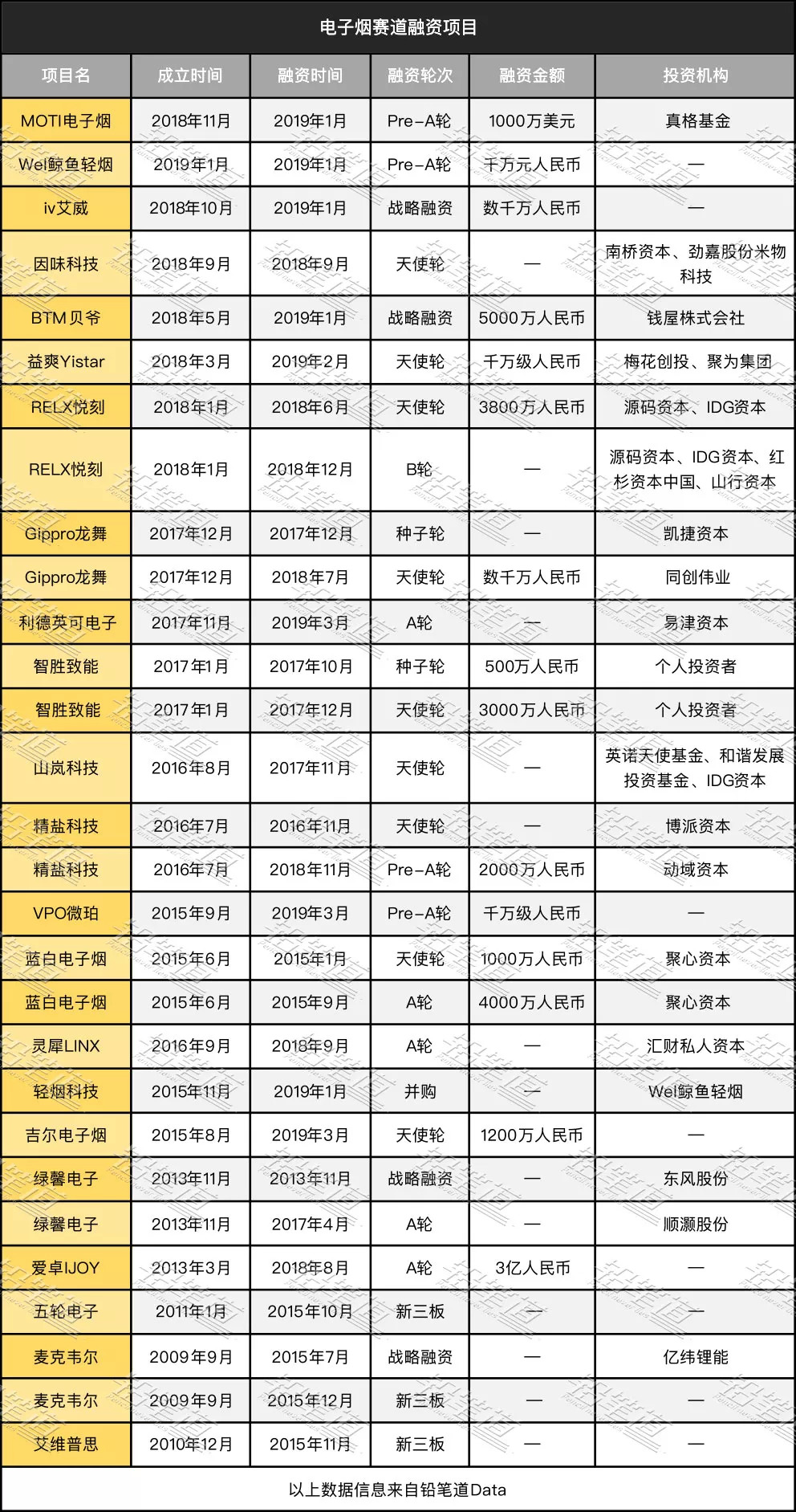
据了解,国内从事电子烟和相关配件的企业,已经达到2000家。据铅笔道不完全统计,截至目前,已获融资的电子烟项目共有22个,涉及融资29起。其中,公开披露的融资额达千万以上的项目有14个,而2018年下半年至今的融资高达16起。这些企业的融资轮次大部分在A轮之前的早期企业,投资机构包括了真格基金、动域资本、源码资本、IDG资本等多家一线投资机构。
就算是受到重创的“315”晚会之后,多个电子烟品牌依然受到资本青睐,就连罗永浩也被疯传已经投入到了电子烟的创业当中。种种迹象表明,在可见的将来,一场“千烟大战”已经一触即发,而监管加强已经成为必然趋势。
注:本文内容主要来自铅笔道记者采访和网络公开信息,论据难免偏颇,不存在刻意误导。
“加热不燃烧”要降温?
“加热不燃烧降温了。”在电子烟行业群里,有人这样感慨。
也不怪有人会这样说。4月初,美国食品药品监督管理局FDA声明接到多起关于有人吸电子烟后癫痫发作的案例报告。虽然调查至今还未有结论,但消费者们开始关心,电子烟是否真如商家们宣传的那样能够做到安全减害。
当“电子烟”与“癫痫”这类字眼联系到一起后,电子烟行业巨头们先“炸”了。FDA声明发布当日,奥驰亚集团、英美烟草集团等著名烟草公司的股价大跌。
外界开始认为,这次事件将是电子烟这个风口面临的又一次“打击”。上一次“打击”是在今年的“315”晚会上,电子烟与尼古丁、甲醛、上瘾等词联系到一起。
这一系列的负面消息,似乎给热得不行的电子烟行业泼了一盆凉水,但很多处于这个风口的创业者们却并不这么认为。
“最近美国那边的电子烟负面新闻,我和同在电子烟行业的人,都是有交流的。”一位正在准备电子烟项目的创业者钱明(化名)分析,FDA的声明是说年轻人吸电子烟后,有可能诱发癫痫,但因为样板数量有限,暂时还不能确定电子烟与癫痫有直接关系,声明只能算是一个提醒。当然,这份报告一出来,对消费者,对电子烟用户,的确会有心理上的波动。
电子烟被“315”晚会点名之后,在电子烟行业的很多创业者们反而认为这是好事儿。从事生产OEM/ODM电子烟的厂商辛建伟(化名)表示,“315”事件其实促进了行业的高速发展。
“大家也意识到任何行业没有规矩不成方圆,行业规管不一定是坏事,反而能够引导行业加速走上正轨,规范也会起到淘汰劣质产品、规范市场的作用。”辛建伟解释。
大多数电子烟的零售商家也表示,“315”晚会之后,店铺的生意并没有受到太大影响。只有一位经销商朱伟(化名)在接受铅笔道采访时承认,公司在与连锁渠道沟通时确实产生了一些问题,因为大多数用户完全不了解电子烟的技术。
就连电商上的电子烟销售也开始复苏。在“315”晚会之后,“电子烟”关键词一度在苏宁易购、天猫、京东等电商平台上消失。然而,第二天,电商平台就已经对“电子烟”的搜索关键词解禁。
“千烟大战”一触即发
电子烟行业的“火”,哪里是那么容易就被浇灭的。与之相反,诱人的市场,正吸引着创业者疯狂涌入。
3年前,因为买了第一个大烟雾设备后,张阳(化名)就掉进了电子烟的“坑”里,从消费者变成了创业者。
“1年光参展都花费了百万。” 张阳显然很看好电子烟市场的前景,但他又对现在的电子烟市场乱象感到失望,“乱得厉害。”
“大家都扎堆拿着代工的东西在撒市场,一点新意都没有。”在他看来,电子烟应该将大烟雾和小烟雾分成两个赛道。“大烟属于亚文化、潮流、生活方式。小烟属于替烟,就是换一个方式吸烟。”
张阳解释,现在的市场渠道为了速度,都是占用大烟雾原来的渠道,导致大烟雾人群变成小烟的用户,但是这种转化率是不正常的,渠道其实应该分开。
与此同时,他表示,因为门槛太低,电子烟行业从业人员的资质参差不一。“做大烟雾的批发商现在都跑去做小烟的批发商了,小烟市场又乱价乱得一塌糊涂,交个几千块就可以做代理。所有市场299-399元的商品,我150元以内绝对随时都拿得到,你说怎么玩?”
此前,在一个电子烟行业论坛上,天风证券研究所副所长吴立也曾表示,电子烟创业从无到有,可能只需要500万元。入场几乎没有门槛,竞争的焦点就摆在了谁能触达更多的用户。
张阳认为,卖货赚钱固然是对的,但是没有门槛,就会造成市场混乱。“所以我觉得‘315’晚会上的曝光是好事,电子烟行业确实需要规范化和标准化。”
前面提到的钱明,与张阳一样,也是一头扎进电子烟创业的。他的公司在电子烟企业聚集地深圳沙井,产品负责人是原麦克韦尔的产品研发总监。
“连续奋战一百天不休息,团队已经做好了思想准备。”钱明提到自己的新项目,显得干劲十足。
对于电子烟的行业前景,钱明认为,就好比当年美国团购网站Groupon获得了连续多轮融资,迅速成为美国独角兽之后,国内迅速出现拉手网、美团、24券、团宝网等上千家团购公司一样。“现在国内的电子烟公司,也都争相要做juul。”
据钱明了解,国内做电子烟和相关配件的企业,已经达到2000家。
几乎所有从业者都认为,电子烟赛道的这场“千烟大战”已经一触即发,必将迎来行业洗牌。
线上营销并非易事
近几年,中国新型烟草制造商营业收入大增。2014-2017年,国内三家主要电子烟上市公司(麦克韦尔、盈趣科技、艾维普思)收入复合增长率平均190%。电子烟公司的毛利率均在30%以上,而且都在逐步上升。
数据显示,2016年,中国电子烟市场规模大约为32亿人民币,占世界电子烟市场份额6%,而中国烟民中电子烟渗透率低于1%。据P&S Market预测,到2023年,全球电子烟市场规模有望达到480亿美元,市场空间巨大。
与此同时,电子烟毛利高几乎成为行业内众所周知的,有人曾称行业毛利率“70%起步”。电子烟赛道一片蓝海,创业明星们开始疯狂涌入。
罗永浩曾在“聊天宝”发布会上为“FLOW福禄”的电子烟打广告,同道大叔创始人蔡跃栋和黄太吉创始人赫畅联合推出了“YOOZ”电子烟,还有视觉志CEO沙小皮、军武次位面CEO曾航、极果CEO刘鹏等五位媒体人等联合推出的“灵犀LINX”。
就在最近,罗永浩和彭锦洲还开始为他们的电子烟品牌vvild小野造势。彭锦洲在4月12日上午发布了电子烟创业项目,并表示本月底第一代产品上市,根据官微的描述,上市时间可能是4月26日。

罗永浩和彭锦洲为他们的电子烟品牌vvild小野造势。
但电子烟真的这么好做吗?某电子烟的品牌淘宝授权经销商王琦(化名)显然并不认可这个说法。
王琦是在去年12月开始在淘宝上做电子烟的,在这之前,他在京东平台做自己经营的茶具品牌。王琦认为,电子烟行业赚钱多少其实要看个人。电子烟并没那么好做,品牌运营和推广的问题,现在好多电子烟不敢在线上推广,因为没几个品牌能在线上推广得起来。“线上卖电子烟的,只有极少数自带流量的牌子还可以。”
在淘宝按照“销量从高到低”的排序,搜索关键词“电子烟”后,发现只有销量前六名的电子烟商家销量的收货人数破万。其中,销量前三的电子烟产品分别仅有28873人、25586人、17547人收货,销量第七、第八则分别仅有9643人、7730人收货。

王琦告诉铅笔道,电子烟在线上并不好做。
对于王琦自己的店铺销量,王琦告诉铅笔道,因为店铺至今只开业4个月,做电子烟淘宝授权经销商的时间仅3个月,所以还没算具体销量。“月销售额大概四五十万吧。”
至于店铺利润,王琦则表示,这并不好说。“因为前期推广费用高,小店,也没那么细算费用。”
加强监管是业内共识
据铅笔道不完全统计,电子烟赛道已获融资的项目共有22个,涉及融资29起。其中,公开披露的融资额达千万以上的项目有14个,而2018年下半年至今的融资高达16起。电子烟企业的融资轮次大部分在A轮之前的早期企业,其中包括了真格基金、动域资本、源码资本、IDG资本等多家一线投资机构。

公开披露的融资额千万以上的融资达14起。
虽然众多资本巨头的涌入,但是有行业人士开始害怕资本过度介入。有行业人士曾感慨,“埋头赚钱的日子结束了,以前大家都有得赚,现在我身边的朋友都在转型。”
对此,也有电子烟行业人士均对铅笔道表示,凡事都有两面性。“在资本没有进来之前,的确有很多小团队依靠电商,在闷声赚钱,这部分人群自然不希望有人分一杯羹。但资本进入之后,有些品牌能得到更好的曝光,获得流量,还是要看各自的利益。”
然而,不管资本如何狂热,从业者如何竞争,一直以来,政策监管才是影响电子烟行业发展的重要因素。
目前,全球大部分国家和地区已明确表达了电子烟管制立场并出台了相关法规措施。截至2019年2月,全球已经有42个国家和地区禁止或限制在公共场所使用电子烟,香港、澳门特别行政区和杭州、南宁市已规定公共场所禁止使用电子烟。此外,包含新加坡在内的4个国家和地区同时禁止电子烟的销售和使用。
而在中国,虽然杭州、深圳等地先后出台条例管控电子烟,但目前仍未颁布关于电子烟的正式标准,对其监管尚属空白。政策监管俨然成为悬在电子烟“风口”上的达摩克里斯之剑。
投资机构也一直对这种不确定性感到担忧,天成资本合伙人陈超阳曾对媒体表态,“几年前看过类似项目,但市场竞争大、政策不明朗后来就不看了。”多位投资人曾表示,并不看好电子烟的前景,理由也基本分布在政策、市场竞争等方面。
电子烟创业者们也在考虑监管的问题,精盐科技的刘济辉曾对媒体表示,未来监管可能会出现三个情况,“第一个是清场的可能,即电子烟归为烟草公司专属的产品,民营资本不可以去做;第二个就是通过发放牌照,通过征税进行规范;第三种像发达国家比较开放,只要符合一定的标准就可以做。”
从目前的国情看,创业者们认为出现第二种情况的可能性较大。“这就要求目前的电子烟创业公司能够在最短的时间内占据最大的市场份额,才有和未来的监管谈判的可能。”
如今,监管政策成为压在电子烟头上的一座大山。正如媒体评论所言,电子烟长期游离于监管之外自由出售,又涌入大批资本,砸真金白银美化推广,与控烟政策背道而驰,加强监管成为行业内外的一致认知。
校对 | 李小默
文章为铅笔道原创,转载或内容合作请联系客服(微信:qianbidao01),违规转载将依法追究相关责任
