文 | 徐秋雨 何苗 董寒阳
编辑 | 陈臣
4月16日,西安市市场监管局针对“奔驰车主漏油维权”事件成立专案组,税务机关已进入现场,对所有收据进行核实。奔驰官方也发表声明称,将对相关经销商的经营合规性展开调查。结果明确前,该授权店的销售运营将暂停。
这次事件的缘起是一位女车主发现购买的奔驰新车发动机存在漏油问题,4S店表示只能按照汽车三包政策更换发动机,无法退换车。“三包规定滞后”也由此成为舆论的热点话题之一。
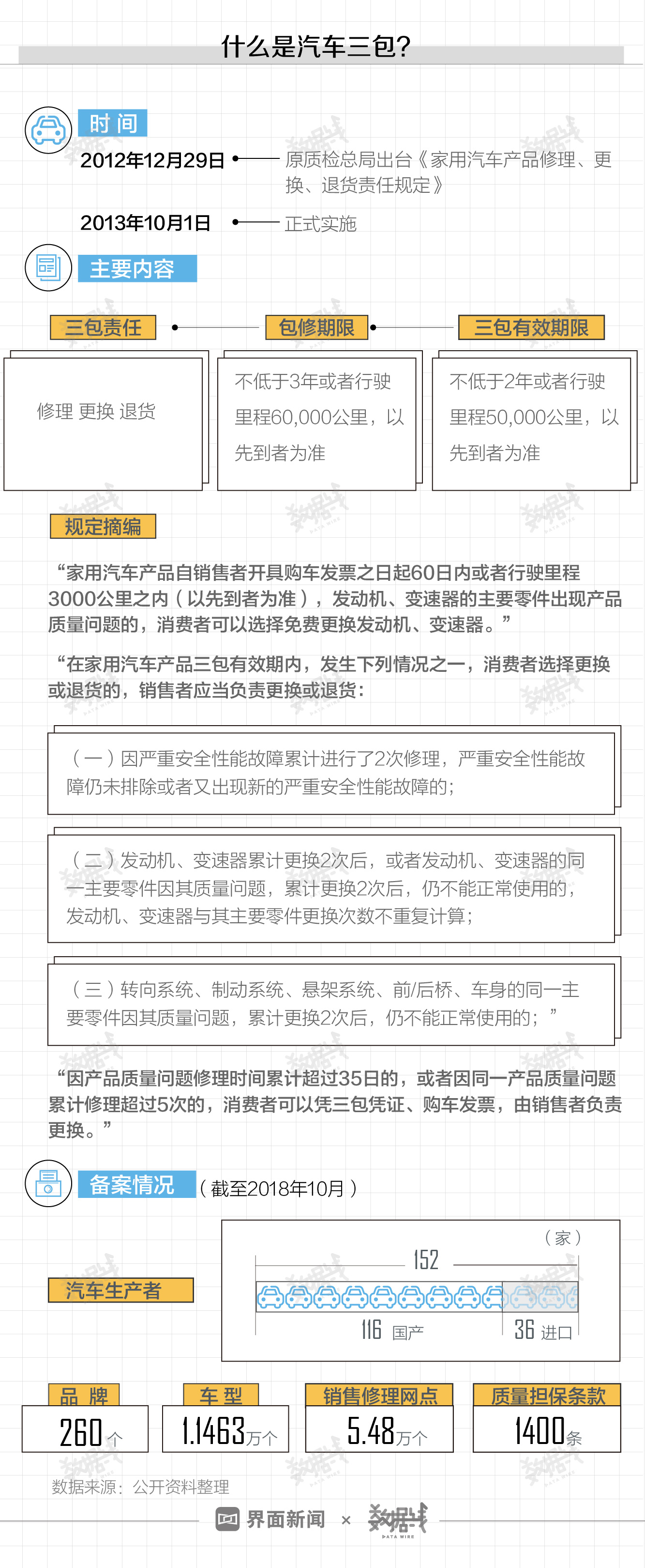
汽车三包是怎么规定的?
根据原质检总局2012年底出台的《家用汽车产品修理、更换、退货责任规定》,“家用汽车产品自销售者开具购车发票之日起60日内或者行驶里程3000公里之内(以先到者为准),发动机、变速器的主要零件出现产品质量问题的,消费者可以选择免费更换发动机、变速器。”
退车和换车的条件则较为苛刻,要在发动机、变速器累计更换2次等较为严重的情况下才能退换车。


汽车三包的初衷是维护消费者权益,提高车企产品质量管控力度、提升产品质量,但在实施过程中却争议颇多。
市场监管总局缺陷产品管理中心数据显示,汽车企业报告的汽车三包投诉量不断增长,2012-2016年累计涨逾四成。

比亚迪、奔驰售后投诉量最高
中国消费者协会(下称中消协)数据显示,在近五年汽车产品(含零部件)投诉案件中,质量问题占比从40%下滑至20%,售后服务问题占比却从14%升至32%。
在2018年所有售后问题的投诉中,“不履行三包义务”的占到一半,创下历史新高。“售后在三包期内收费修理”的投诉也占到5%。

分汽车品牌来看,2018年售后服务投诉量最高的是比亚迪,达到279条,占比亚迪投诉总量的43%;其次是奔驰,达到197条,占比36%。
广东、辽宁三包诉讼案最多
虽然汽车三包的投诉量很大,但打官司的不多。
界面数据(公众号ID:shujuxian_kuaikan)在裁判文书网检索“汽车三包”发现,2013年至今,汽车三包相关诉讼案仅有约300件,其中广东和辽宁的三包诉讼案最多,超过30件。

…………………………………
想获取更多趣味内容,请关注微信公众号【图理】:shujuxian_kuaikan,一键调戏蠢萌的熊主编!


