
文|通航在线 王峥
在低空空域改革的政策激励及需求升级双重驱动下,低空旅游作为一种新兴的业态在我国已呈现蓬勃发展之势。河南省随着航空经济的深入发展,低空旅游业的发展也步入起步阶段。然而。本文在深入分析河南低空旅游发展现状、发展面临的问题与限制的基础上,提出加快空域改革步伐,出台低空旅游管理地方性法规;完善基础配套,建立相应的保障机制;重视培育市场,强化产品设计与服务,建立安全救援体系;建立专业人才保障机制等一系列加快河南低空旅游发展的思路与建议。
河南低空旅游的发展实践
近年来,河南省在六大国家级战略的引领下,通用航空产业的发展强劲起飞,农林作业等通航作业发展势头良好,航空运动处于国内领先水平,通航机场建设具备一定基础,但是低空旅游业的发展仍处于起步阶段。现对河南低空旅游发展的实践进行梳理。
(一)河南低空旅游发展现状
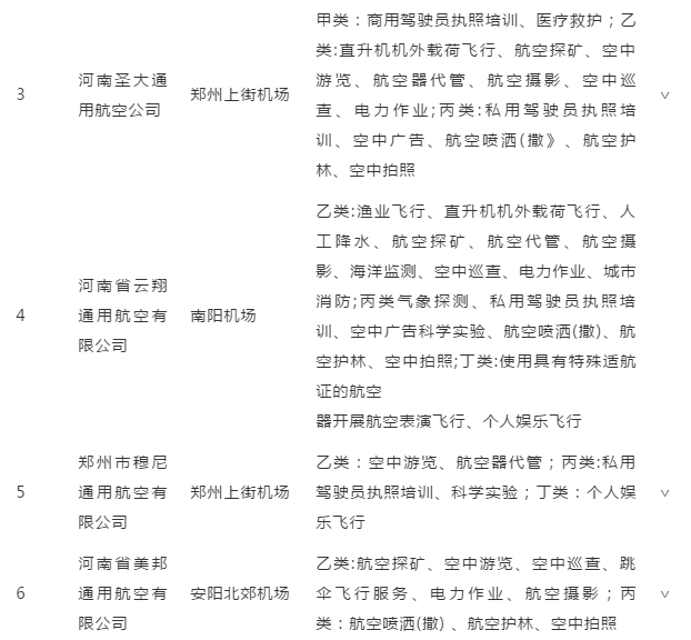
河南在航空经济蓬勃发展的大背景下,低空旅游的发展已经具备一定的基础。截至2018年3月,河南省拥有4个运输机场,1个取证通用机场,2个运营通航机场,3个在建通用机场,16个规划中通用机场,2个已使用航空产业园,2个已投产航空制造项目,2个建设中航空制造项目,3个已开展空中游览项目,3个拟开展空中游览项目。正式运营的通用航空企业17家,有10家通航企业的经营范围包括空中游览项目,占总数的59%。





郑州上街的永翔通用航空已开辟郑州市区的低空游览专线,包括黄河游览区、登南水北调工程、CBD等。华彬天星通航在少林寺开通了空中礼佛低空旅游航线,春申通航开辟了信阳的低空游览专线。已开展的空中游览线路有3条。安阳林州的航空运动俱乐部开展的有三角翼、滑翔伞等航空运动项目,可使用直升机为游客提供空中游览业务,同时俱乐部还拥有通航运动公园和航空培训中心。洛阳万安山航空飞行营地可以开展热气球、滑翔伞、三角翼等多种运动类航空项目,是省内唯一一个入选国家第一批15项航空飞行营地示范工程的营地。河南省目前有2个通用航空产业园区,分别是安阳通用航空产业园区和郑州(上街)通用航空试验区,两个园区目前均已成功引进部分通用航空制造、运营及服务企业。

(二)河南省与其他省市低空旅游发展对比
通航机场是通用航空发展的基础,也是低空旅游发展的空间载体。2018年底,全国取证通用机场已达202个,较上一年同比增长166%,截至2017年底,河南省已取证通航机场1个,在建通航机场3个,规划建设16个。其中现有通航机场保有量最多的广东、黑龙江、浙江、四川等省市,在建最快的是内蒙。浙江、河北、山东等地,规划机场排名位于首位的是西南地区,其中云南一个省规划了53个,居全国之首。可见,河南省在通用航空机场的建设中表现一般,通用航空及低空旅游的发展处在中游偏下的位置。
图1 2017年各省区通航机场数量分布情况

从空中游览项目来看,截止2017年末,全国范围内已经开展的空中游览项目已经达到88个之多,拟开展的高达132个。所谓拟开展的项目是已经申请了CCAR91部空中游览资质的企业但实际上还未投入运行的,也就是超过1/3的通航企业在筹建或者后续补充运行合格审定中都申请了空中游览运行资格。其中海南、四川已开通的空中游览项目最多,为14个,其次为内蒙古、辽宁、陕西、甘肃等省份,河南省低空旅游项目已开展的有3个,拟开展的也有3个。对比其他省份,在低空旅游游览这一业务领域,发展状况一般,与发展先进地区有一定的差距。从目前通航企业对空中游览的热情可以看出该业务属于“未来很值钱”的市场方向,否则不至于如此多的企业去尝试和投入。
图2 2017年各省市空中游览项目数量分布情况

2016年11月,国家发改委发布的《关于做好通用航空示范推广有关工作的通知》提出建设三类41个航空旅游相关示范工程,涵盖通用航空短途运输网络(10项)、通用航空旅游(16项)、航空飞行营地(15项)三类。41大航空旅游示范工程从地域分布情况来看,以内蒙古、浙江、山东、吉林、新疆分布数量最多。
图3 2016年41大示范工程项目在各省的数量分布情况

从类型分布来看,41大通用航空示范工程中,通用航空旅游示范工程占到39%,航空飞行营地示范工程占到37%,通用航空短途运输网络示范工程占到24%,河南省在通航旅游示范工程和通航网络短途示范工程上均为0,仅有1项航空飞行营地示范工程。对比其他省市来说,基本没有优势。
图4:2016年41大通用航空示范工程类型分布图

通过与其他省市低空旅游发展现状的对比,可以总结出河南低空旅游发展的现状:
1.从纵向时间来看,在低空空域开放政策明确以来,河南省的低空旅游取得了一定的发展。
近年来,河南航空经济发展迅速,成效明显。通用航空、低空旅游实现了从无到有的实质性变化,郑州航空枢纽建设进入巩固提升阶段,全省的支线机场和通用航空产业发展进一步提速。2016年河南省政府下发了《关于进一步加快通用航空业发展的指导意见》,提出加快推进林州、西华、平舆、长垣、登封等通用机场建设。此前下发的《河南省通用航空发展规划(2014年-2020年)》也明确提出,以“一个中心、两个基地、多点支撑”为重点,积极稳步有序地推进全省通用机场及其配套设施建设[7]。2017年河南省人民政府先后印发了《河南省“十三五”旅游产业发展规划》、《河南省旅游产业转型升级行动方案(2017—2020年)》,对“十三五”期间河南省的旅游产业发展工作进行了部署,规划到2020年将重点培育5条低空旅游线路低空旅游是通用航空发展的领头羊,伴随着低空领域的开放,河南的低空旅游已经取得了一定的发展,未来低空旅游的发展机会很大。
2.从横向来看,与国外及国内通航发达地区相比,低空旅游发展才刚处于起步阶段。
目前河南省低空旅游推出的低空旅游产品还比较单一,大多开展的是空中游览项目,除此之外还有一些航空体育旅游项目和航空旅游节,常态化运营的项目少。目前仅有黄河游览区和少林寺的空中游览项目实现了常态化运营,安阳的航空运动文化旅游节自2010年起连续举办了7届,洛阳万安山及林州航空俱乐部旅游旺季时运行有热气球、滑翔伞、三角翼等航空体育项目,此外,作为低空旅游主要承载空间的飞行营地,河南省仅有洛阳万安山一家,无论在建设数量和质量上都远未达到应有的规模。从以上国外低空旅游发展的分析及河南省与其他省市低空旅游发展现状对比的分析中也可以看到,河南省低空旅游的发展仅仅处于起步阶段,市场规模非常有限,低空旅游产品也较为单一。
河南低空旅游发展面临的限制与问题
总体来看,河南低空旅游发展的水平较低,表现在产品单一、开发低空旅游产品的城市和景区数量少,实现盈利的常态化运营的项目少。制约因素主要集中在以下几个方面:
(一)通航相关政策“落地”困难
国家层面和河南省地方政府出台了一系列有关低空开放及促进通用航空发展的利好政策,但在实践中还是雷声大雨点小,原因就是发布的诸多的政策性指导意见等文件并不是法规,而各级行政机构,特别是局方,在执行管理时依据的却是法律法规和规章。比如低空空域的使用问题,河南省目前不在低空空域管理改革试点区域,低空空域依然由军队依照空域管理制度进行严格管理,审批手续复杂。大量的空域都是军事使用空域,管理上以空军为主体,在程序上民航申请、军航审批,如要进行低空旅游飞行,实施前需要将涉及到的飞行时间、飞行航线、地点、任务类型、机型、架次等飞行计划由民航空管部门向军航有关部门报告,飞行实施的过程中还要及时的通报飞行相关动态。这种空管体制,造成空域使用手段不灵活、空域利用率低,低空空域的实际开放问题成为制约低空航空及低空旅游发展的瓶颈。如果能把通用航空发展的利好的政策以法律法规的形式固定下来,对行业发展的推动将大有帮助。

(二)通航基础设施和服务保障体系不完善
河南省通用航空机场较少并且利用率低。目前河南省仅有2家运营通用航空机场,1家国家级航空飞行营地,3家民用航空机场可承接通用航空的一些业务,缺乏固定运营基地(简称“FBO”)、飞行服务站(简称“FSS”)、专业维修站(简称“MRO”)等必要基础设施,空管、航油供应等配套设施也不健全。同时现有的安全服务保障体系、航管体系和维修技术不完善,不能为低空旅游的发展提供高效的保障。
(三)低空旅游产品单一、价格高且公众对其安全性存在顾虑
河南省内开展的低空旅游产品的设计还比较单一,大多开展的是本场的飞行活动,如空中游览、航空表演、个人娱乐飞行等形式,使用直升机、小型固定翼飞机等进行本场起降,飞行半径不超过40千米且低空游览常态化运营的项目少。上街永翔通航推出的低空游览的价格为800元/次,游览时间为15分钟,还提供3万人民币一小时,可乘坐6名乘客的省内包机服务。林州航空运动俱乐部的滑翔伞项目900元/位,直升机游览2400元/架次,可乘坐3人。这些低空旅游产品的价格相比于大众旅游产品价格来说,价格不菲,低空旅游产品属于高端旅游产品,目前还是个小众市场。此外,安全性也是很多游客不愿意尝试低空旅游产品的主要原因。未来低空旅游消费市场的培育应从安全保障的硬件措施和游客安全性知识普及上下功夫。

(四)缺乏专业化人才
发展低空旅游,关键在于凝聚一大批专业化的人才。目前飞行员较为稀缺,同时高级的技术、管理、安全监管人才不足,远远不能适应低空旅游产业的发展。在直升机、固定翼航空器维修人才和低空旅游产品设计、新媒体环境下旅游营销人才方面,都存在着人才匮乏的痛点。
加快河南低空旅游发展的思路与建议
(一)加快空域改革步伐,出台低空旅游管理地方性法规
虽然国务院、中央军委出台了《关于深化我国低空空域管理改革的意见》,但河南省的空域管理改革步伐较慢,低空旅游的发展需要政府部门,协调空管局、民航局,尽快完善政策法规、设立报告空域,探索运行机制、简化工作程序。扩大低空空域开放范围,有序下放飞行指挥管制权,统筹解决空域安全与通航需求的矛盾,解决通航飞机“上天难”的问题。建立《河南省低空管理规定》。探索低空旅游运行机制、逐步形成稳定高效的低空服务保障体系,充分利用发展通用航空的政策,依托河南省航空经济高速发展的优势,对航空运动、空中游览、飞行营地等低空旅游运营进行全方位试验,同时对低空旅游空域使用问题建立相关扶持政策,形成《河南省低空旅游管理规定》,为我国加快低空空域管理改革和低空旅游发展提供理论依据和实验参考,建设成为全国低空旅游示范区和国家级航空旅游产业试验区。
(二)完善基础配套,建立相应的保障机制
完善基础配套。首先,要注重通用机场和固定运营基地(FBO)的布局。通航机场和FBO是低空旅游系统中最重要的地面保障条件,它是航空器起降的重要基础设施,为低空旅游的顺利开展提供保障。通航机场和FBO的布局要考虑其在通用机场网络中的功能、定位,合理确定机场建设等级、规模,注重与其他交通方式衔接。在旅游资源团状分布地区应考虑景区间的机场共享、协同、联动,在旅游资源带状分布地区还应兼顾机场在串联沿线旅游资源方面的作用;其次,推动通用飞行服务站(FSS)、专业维修站(MRO)建设。低空飞行需要地面提供飞行计划、航空气象服务、飞行情报、告警和救援等多种服务,这些服务在美国多是由通用飞行服务站(FSS)提供,我们可以借鉴美国的发展经验,建设为低空飞行提供航保障的FSS,同时建设MRO为低空飞行器提供维修服务,为低空旅游的顺利开展提供地面保障。

建立相应的保障机制包括制定低空旅游运营标准、产业规划和管理制度、建立经营人才保障机制等。首先,制定低空旅游运营标准。推进低空旅游运营系列规章与标准,如制定低空旅游管理规定,直升机旅游运营标准、飞行申请及实施飞行调配的流程、空域的使用管理、起降点的设置和建设标准、直升机飞行旅游运营安全管理等。其次,制定低空旅游产业规划和管理制度。鉴于低空旅游产业缺乏可借鉴的管理经验和市场准入体系,同时由于其政策敏感性、飞行运营技术专业性、成本庞大等问题,建议由省政府牵头成立低空旅游工作领导小组,协调民航、军航空管和适航管理部门,对开办低空旅游项目的企业采取统一审核和集中管理模式,以此规范低空旅游行业发展、指导低空旅游企业经营和促进低空旅游产品开发。同时由政府相关部门组织编制《河南省低空产业规划》,培育低空产业链发展,进一步做大低空旅游产业链条,把河南省建设成全国低空旅游示范区。
(三)重视培育市场,强化产品设计与服务,建立安全救援体系
一是培育航空消费文化。空中游览、飞行体验等低空旅游领域已经具备大量潜在的大众化消费群体。应结合航空文化的广泛深入传播,充分利用互联网、会展、节日庆典等多种渠道,使社会大众感受和参与到低空飞行旅游中,进一步培育旅游消费热点、释放旅游消费潜力、开拓旅游消费市场。二是在产品设计和服务方面要用互联网思维,产品设计的核心是:重视体验感、消除恐惧、丰富产品,实现产品的社交化和易整合性。游客对低空旅游产品的体验感好,一靠服务,二靠航空元素的注入,三靠便利交通,四靠移动终端下单。建立低空旅游产品的全产业链,除了飞行以外,可以在项目基地引入模拟飞行、航空用品销售、无人机体验、飞行影音享受、航空知识讲堂、航模表演、视频拍摄、拍照留念等,这样可以增加游客的停留时间、从周边衍生项目取得投资回报,增加通航运营企业的相关收入。
建设安全救援体系。除了在低空旅游行业内应考虑实行市场准入制度,由旅游部门牵头,会同民航、军航空管和适航管理部门,对旅游公司开办低空旅游项目进行统一审核、集中管理以确保安全资质之外,要协调统筹发改委、气象局、公安局和民政局等部门,形成安全救援体系,以确保低空旅游发展的安全保障,消除了大众对于低空旅游安全的顾虑。
(四)建立专业人才保障机制
低空旅游的发展需要的专业人才主要包括三类,第一类是熟悉航空知识、通航文化的导游人才、熟悉航展赛事组织、低空旅游产品运作的人才;第二类是开展飞行观光、体验、航空运动活动,并保障游客安全所必需的飞行员、带飞教员、安全员等;第三类是低空旅游的相关运营保障人才,包括航空器维修人才、空管人才、机场建设与运营人才等。后两类人才的专业性比较强,目前需求的缺口比较大,需加大人才的自主培养。河南要发展低空旅游,必须要拓宽人才的来源与培养渠道。建立经营人才保障机制,首先,建立多元化的人才引进机制。重点提升后两类人才的引进力度,同时积极引导部队转业的专业航空人才加入低空旅游产业。其次,建立多形式的通用航空教育培训体系。强化通用航空企业与国内外民航教育研究单位联系,展开多形式的校际、校企交流与合作培养人才。
作者王峥,郑州航空工业管理学院商学院旅游管理系主任
