文|信披头条 吴亦凡
3月21日,此前因传销违法行为被罚处958万元的社交电商云集向美国SEC递交招股书。招股书显示,云集最初从分销制电商出发,目前已经转型为会员制电商。这样看来,2017年那张958万元的罚单或许有着肃清传销过往,倒逼云集向合规转型的意味。
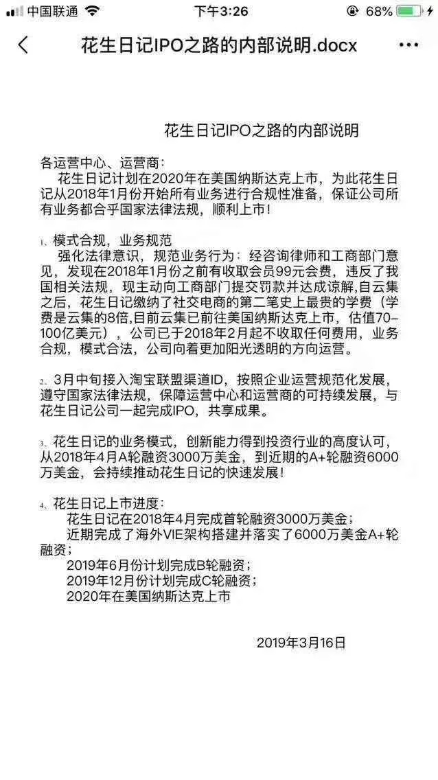
“处罚是为了更好地出发”,这样的剧情近日似乎也在社交电商花生日记身上隐约发生。3月14日,广州市工商行政管理局就花生日记传销违法行为作出处罚决定,花生日记被罚款150万元、没收违法所得金额7306万元。同时有一张疑似花生日记内部人士的朋友圈截图流出,截图中有这样一段话——学费教(交)了,自然会吸取教训,现在我们一切都往正规上走,为IPO而努力。


疑似花生日记内部人士的朋友圈截图,图片来源于网络
伴随着科技的发展,新营销、新零售可谓是如火如荼,类似通过朋友圈分享拉人头已经成为新营销的基本动作,而通过社交网络汇集更多“人头”来增加交易额从而获得更多的“奖励”也不鲜见。而这一切,若对照几年前出台的关于传销的相关规定,总让人有点似曾相识的感觉。
社交电商”与“传销”之间的界限到底在哪里?拼多多之后的新一代社交电商新锐们,该如何建立起与传销的防火墙。这正是这些企业能否可持续发展,乃至走向资本市场的关键所在。
花生日记被罚主因:会员多层级+收取入门费
公开信息显示,花生日记是一个淘宝优惠券的聚合平台,拿到这些券的唯一条件就是注册花生日记APP成为超级会员。拿到的券可以直接用于淘宝购物结算抵扣,同时只要将优惠券分享出去,别人领了这个券并下单,分享优惠券的这个人也将得到一笔商家奖励的推广佣金。除了推广券可以赚佣金,推广花生日记APP也可以。比如,B通过A提供的邀请码注册花生日记APP,那么以后B在花生日记的每一次领券下单,A都将得到佣金收益。
至于花生日记此次被罚的原因,国家企业信用信息公示系统显示,花生日记的传销违法行为主要体现在:
●公司通过设定“平台(分公司)—运营商—超级会员—超级会员... ...超级会员”的层级式管理架构,采取多层级佣金计提制度。截至2018年9月25日,花生日记形成31530个以运营商为塔尖的金字塔结构,会员总数超过2153万人,其中组织结构达到三级及三级以上层级的会员超过2149.61万人,占了全部会员人数的99.82%,层级最多的链条已经发展至51层。
●发展花生日记APP平台会员时,公司存在收取99元从“会员”晋升为“超级会员”的升级费用。2017年7月28日至2018年1月15日,花生日记APP共发展超级会员7247人,收取升级费用71万元。
传销构成三要件:拉人头+入门费+团队计酬
看到这里,不少人可能仍然一头雾水,层级式管理、收取升级费或会员费……这就构成了传销吗? 那到底什么是传销,我们先来看看有关法律的规定。
2005年国务院颁布的《禁止传销条例》第二条规定,传销是指“组织者或者经营者发展人员,通过对被发展人员以其直接或者间接发展的人员数量或者销售业绩为依据计算和给付报酬,或者要求被发展人员以交纳一定费用为条件取得加入资格等方式牟取非法利益,扰乱经济秩序,影响社会稳定的行为”;第七条具体规定了三种传销行为:
(一)组织者或者经营者通过发展人员,要求被发展人员发展其他人员加入,对发展的人员以其直接或者间接滚动发展的人员数量为依据计算和给付报酬(包括物质奖励和其他经济利益,下同),牟取非法利益的;(二)组织者或者经营者通过发展人员,要求被发展人员交纳费用或者以认购商品等方式变相交纳费用,取得加入或者发展其他人员加入的资格,牟取非法利益的;(三)组织者或者经营者通过发展人员,要求被发展人员发展其他人员加入,形成上下线关系,并以下线的销售业绩为依据计算和给付上线报酬,牟取非法利益的。
2017年修订的《刑法》第二百二十四条规定,传销活动是指“以推销商品、提供服务等经营活动为名,要求参加者以缴纳费用或者购买商品、服务等方式获得加入资格,并按照一定顺序组成层级,直接或者间接以发展人员的数量作为计酬或者返利依据,引诱、胁迫参加者继续发展他人参加,骗取财物,扰乱经济社会秩序”的活动。
此外,2013年11月14日,最高法、最高检、公安部联合发布《关于办理组织领导传销活动刑事案件适用法律若干问题的意见》对传销行为中的“团队计酬”进行了界定。2016年03月23日国家工商总局发布的《新型传销活动风险预警提示》中明确:根据禁止传销的相关法律法规规定,不管传销组织如何变换手法伪装自己,只要同时具备以下三点就可以断定涉嫌传销:一是交纳或变相交纳入门费,即交钱加入后才可获得计提报酬和发展下线的“资格”;二是直接或间接发展下线,即拉人加入,并按照一定顺序组成层级;三是上线从直接或间接发展的下线的销售业绩中计提报酬,或以直接或间接发展的人员数量为依据计提报酬或者返利。
综上所述,传销行为主要包括以下三个特征:一是人员基础,通过“拉人头”形成人员规模;二是管理模式,搭建金字塔结构,采取层级管理;三是牟利模式,如诈骗、胁迫交费、商品销售等。因此,只要“同时”具备“交入门费”、“拉人头”、“组成层级团队计酬”的特征,就可认定为涉嫌传销。
需要多说一句的是,传销行为的法律后果,一种是行政责任,一种是刑事责任。有行政责任未必有刑事责任,但有刑事责任的,往往会同时有行政责任。
花生日记非法传销所得7234.83万元
让我们再回头来看一下花生日记的案例。
花生日记收取的99元升级费用其实就是以换马甲的形式在收取“入门费”,而其所实行的层级式管理架构、多层级佣金计提制度也应当构成了“拉人头”、“组成层级团队计酬”。
花生日记的层级路径是这样的——“平台(分公司)—运营商—超级会员—超级会员... ...超级会员”。譬如,注册花生日记APP即可成为超级会员,满足一定条件(主要包括引流人数、订单数量、每日登录等)的花生日记超级会员可自愿升级成为运营商,并与原上级运营商脱钩,其之前直接或间接发展的会员,全部转为他的下级,成为新的链条,并可以按照运营商的规则从其下级所有超级会员购物金额提取佣金。花生日记也会直接将有“流量”的超级成员升级为运营商,配发运营商ID,使之享受运营商权益。

图:花生日记的层级组织结构,根据公开资料整理
(据此次工商处罚的公开信息,2018年1月16日起,花生日记已将会员和超级会员合并,注册即超级会员,取消升级费用)
根据公开消息,在上述组织层级结构状态下,扣除淘宝服务费后的佣金,将由花生日记、运营商、发生购物行为的超级会员及其上级以18%、22%、50%、10%的比例分别提取。
根据广东鑫证司法鉴定所鉴定,2017年7月28日至2018年9月25日,淘宝(中国)与花生日记结算了超过9425.38万条订单。在这期间内,除去淘宝扣除的推广服务费后,平台共产生佣金4.02亿元,而通过传销方式获取非法所得7234.83万元,在总佣金中占比约为18%。
分销模式下的社交电商或更易触发传销风险
看到这里,大家或许已基本搞清楚了工商行政管理局认定花生日记存在传销违法行为的调查事实与法规依据。但想必不少人依然有疑惑——为什么同样为社交电商的拼多多、贝店、小红书等没有被质疑涉嫌传销?要知道,这些平台也采用的是分享裂变的模式拉新,TA们的用户也承担了推广者的角色,TA们也通过各种激励机制鼓励用户的分享行为。
一般来看,社交电商主要有三大特点:
●利用互联网社交工具,依附个人社会关系,将单纯的产品面对“陌生市场”的销售经营模式,直接转化为个人社交关系“熟人社会”的内部销售模式,产品销售的信任度增强。
●可实现更彻底的去中心化,实现每一个推广者或者分销者都可以做到以自己中心的扩散,并形成网状结构,从而突破传统电商依托第三方电子商务服务平台的模式。
●经营方式多样化,服务内容人性化。比如,便利、实惠的拼团模式,增强用户产品体验感以及具有内容导购的效应等。
社交电商以微信等社交软件等为媒介,通过社交裂变的方式来获客并进而实现销售的推广方法,在互联网流量红利见顶的情况下被各家公司青睐,格力、小米、唯品会等都进场试水。
人人都是产品经理的专栏作家曹丞相曾给社交电商做过一个分类,他认为,目前市面上的社交电商,大概分为三大运营模式:拼团模式,分销模式,社群模式。
●拼团模式:通过熟人之间或者陌生人之间的平图案,引发用户参与,有用户分享形成自传播,降低引流成本,典型的就是拼多多,后来的京东拼购;
●分销模式:每个一个用户都可以成为分销客,通过传播,发展下级分销客,从而赚取佣金,这类电商如云集,爱库存,环球捕手;
●社群模式:将共同属性的一类人聚合,销售满足这类人群的垂直品类,如美妆、母婴,这类电商代表有小红书,贝贝,还有短视频平台抖音、快手探索的电商方向也是这个模式。
国家依法打击传销,首先忌惮的就是多层代理的经营模式,因为多层代理会导致受众面特别广,一旦层级断裂,导致受害者频出,容易造成社会的不稳定。可见,容易触发传销风险的主要是社交电商中的分销模式。但有层级不等于就是传销,多层分销、多层推广在传统的购销关系中也比较普遍,关键的地方在于,层级之间不能形成依附关系或勾稽关系。尤其不能存在,强制下层级加入、强制下级缴纳入门费/培训费/买大礼包、或者限制其人身自由,在各层级之间也不能存在以金钱财物为载体的资金流。
此外,曹丞相还指出,分销模式通过平台烧钱或其他方式来吸引用户成为分销客,通过推广发展下级分销客,赚钱佣金。这种看似热闹且高效的流量收割模式,实则承受着多重压力,包括资金压力、合规风险,以及发展到一定程度上可能还面临分销客与平台之间的信任维系等。
赴港上市的万色城能否成为行业标杆?
以上就社交电商、传销构成要件等进行了分析梳理,要在二者之间建立起防火墙也就有了初步眉目。首先,产品和服务要过硬,不能是虚构产品或服务,譬如,几千元的保健内衣成本只有两百元,售价明显是虚高的;再比如,用火疗治疗各种疑难杂志,实际上根本不可能治疗;其次,严禁入门费,譬如,加入之前先收费培训、成为会员要缴费、成为会要买个大礼包等等;再次,严禁多层级。何谓“多”?一般来说,是指三级及以上。触犯前述几点,轻则行政处罚,重则触犯刑法。
除了理论上的分析,正在申请香港上市的Vance International. Inc(下称“万色城”)是个颇有价值的实践样本。已经向港交所递交招股书的万色城在招股书中指出,社交电商在中国是一个新兴产业,中国法律对此行业的监管并不完全明确,且仍在不断发展。
招股书显示,万色城是一家S2B2C(供应链平台对企业对客户模式)模式的社交电商公司,电商公司与商家共同服务客户。万色城拥有并运营“万色商城”及“万色城商学院”两个平台。万色商城是一个以万色城自有品牌保健品及美容产品为主的电商平台,同时上线少量第三方品牌产品。万色城商学院则是一个为合作商家提供教学培训服务的应用程序。
万色城建立了“客户-实习店主-网商”的层级式管理模式。每一个在万色商城APP下单的人都是客户,一次性批量购买超过1万元则可以成为实习店主。只有每6个月购买合计达到3万元,或者持续批量购买超过1万元的实习店主才可以继续维持实习店主身份。而实习店主通过支付一笔一次性的创业费,就可以成为网商。网商可以得到万色城平台提供的营销培训服务、仓储及物流服务、信息技术服务等。
招股书显示,目前万色城拥有2万个正式网商和15000个潜在实习店主。不同的层级也意味着不同的佣金提取比例。实习店主购买万色城自有品牌产品可以获得采购金额40%的电子返利优惠券,网商购买万色城自有品牌产品可以获得采购金额45%-50%的电子返利优惠券,优惠券可于未来购买时使用。
招股书显示,万色城的收入来源主要为商品销售、提供服务、平台佣金三大板块。商品销售即电商平台“万色商城”带来的销售收入,提供服务指的是万色城为网商提供教学培训等服务收取的服务费,平台佣金则来自于入驻“万色商城”的第三方品牌商家。
万色城在招股书中也表明自己确实面临着中国直销及反传销法律的不确定性以及由此带来的潜在风险。值得一提的是,招股书披露:2018年9月,万色城IPO的中国法律顾问就有关事项访谈了杭州高新技术产业开发区(滨江)市场管理监督局(滨江市场管理监督局)及杭州市市场监督管理局(杭州市场监督管理局办公室)。其中,滨江市场管理监督局确认了如下事实:
●万色城并无受到任何有关《禁止传销条例》及《直销管理条例》的行政处罚;
●万色城并无受到任何遵守不遵守该等法律有关的调查;
●万色城并非《直销管理条例》所界定的直销公司,因此,现时的业务并无须取得直销许可证。
杭州市场监督管理局的回复是:
●万色城并无受到任何有关《禁止传销条例》及《直销管理条例》的行政处罚。
●一般而言,对于公司的业务是否违反《禁止传销条例》及《直销管理条例》,其将遵从滨江市场管理监督局的分析及结论。
能够获得上述确认和回复已属不易,但这都是基于既往的事实,未来谁知道呢?确定的是,万色城在招股书中表示,公司已经设计并将持续完善薪酬结构以确保持续遵守中国直销及反传销法规。
俗话说,法无万全。相对原则化的法律法规面对快速发展的科技,及由此带来的新营销模式,存在模糊地带或滞后性在所难免。云集能否成功在美敲钟,万色城能否成功在港IPO,花生日记在天价罚单后能否涅槃重生,这不仅是两家公司的事,也将影响着众多同类公司的未来。这一切,值得拭目以待。
