文|动脉网
“这两年国内OCT设备发展速度很快,我们做过估算,现在整个市场的投入应该已经超过10亿元了。”一位投资人告诉动脉网。
2016年到2019年间,在国家药品监督管理局医疗器械技术审评中心和地方药监局的创新医疗器械特别审批申请通道中,共有7款OCT(光学相干断层扫描)项目进入了特别审批程序:

信息来源:国家药品监督管理局医疗器械技术审评中心和地方药监局
注:内窥式OCT(包括心血管、胃肠道、呼吸道等)属于三类器械,所以需要在国家药品监督管理局医疗器械技术审评中心进行申报。而眼科OCT属于二类器械,所以只用在地方药监局进行申报。
与之相对应的是,三年时间内,OCT领域主流企业的融资达到了14起。在公开信息中,共有7家公司获得了融资。其中微光医疗在2018年4月获得的一笔战略融资,高达1.2亿元。

数据来源:动脉网数据库、天眼查、企业方
可见,OCT正在成为创新医疗器械中一股不容小视的力量。借着这股热潮,不少企业打出了进口替代的旗号,希望能抢下海德堡、卡尔蔡司和拓普康等海外巨头的市场份额。
然而,这种设想绝非一帆风顺。国内OCT企业究竟该如何从技术和市场,突破洋品牌们的重重包围?动脉网在进行了多方咨询后,找到了一些答案。
OCT究竟是什么?
在具体阐述OCT市场前,有必要先了解下这项技术的诞生历史背景。
作为可感知光线的器官,眼睛通过把光投射到对光敏感的视网膜成像,在那里,光线被接受并转化成信号并通过视神经传递到脑部。基于此,人类才能读书认字、看图赏画、畅游大千世界。
眼球包括眼球壁、眼内腔和内容物、神经、血管等组织,它复杂而精致,同时也脆弱易病。这一小小的器官,时常被青光眼、视神经病变、白内障等多种疾病骚扰。
为了研究眼科疾病,聪明的人类发明了各种眼底检测工具。
1851年,德国科学家赫尔曼·冯·亥姆霍兹发明了一个名为眼底镜的工具,它可以看做眼底检测的初代产品。在此之前,医生只能用放大镜检查眼睛。借助这种新器械,医生可以看清眼球后面视网膜上的血管以及视神经(在眼睛和大脑之间传送信息)。也正是眼底镜的发明,才真正让眼科学独立成为一门学科。
上世界90年代初,直接检眼镜成为了眼科医生眼底检查的重要工具。
1955年,Zeiss(卡尔蔡司)公司研制出Zeiss-NordensonsheNetzhau,这一新型眼底镜可以拍摄出真实而清晰的眼底照片,从而使眼底镜演化为眼底照相机,它可以看做眼底检测的第二代工具。
第三代眼底检测工具,诞生于上世纪90年代。1990年的 ICO-15 SAT 会议上,一张基于白光干涉深度扫描原理,对活体人眼底水平子午线的二维图像引起了各方关注。
1990年,日本丹野直弘教授对该方案做了进一步研究,随后日本山形大学的一位教授也对此展开了研究。这些研究使得OCT技术拥有了微米级的分辨率和毫米级的穿透深度,还拥有产生截面图像的能力。从此,它成为了一种重要的生物组织成像技术。
1993年,人类历史上首次采用OCT技术对活体内的视网膜结构成像诞生。
OCT可以获得透明或者不透明物质的表面以及次表面图像,图像的分辨率与小型显微镜相同。它是一种类似超声成像的光学技术,通过组织对光线的反射来提供截面图像。
与其它成像技术相比,OCT可以提供拥有微米级分辨率的活体组织形态图像,因此,在医学界,它成为了一种极具吸引力的前沿技术。
OCT的市场有多大?
1、眼科OCT
据一位OCT从业者透露,目前眼科OCT约占整个OCT市场体量的65%。原因在于,OCT在眼科的应用要比心血管早约10年时间。
OCT的成像深度和分辨率恰好合适眼睛结构,因此与眼科疾病的诊断契合度更高,且是一种无创检查。因此在眼科疾病诊断上,眼科OCT有许多方面其他设备难以替代。
早在20年前,眼科OCT设备就由卡尔蔡司公司带入中国市场,并且进行市场教育。目前,国内的三甲医院基本都有配备OCT设备,二级医院也在逐渐普及。
据一位眼科OCT从业者介绍,根据产品的定位不同,眼科OCT设备的价格在30万元到200万元之间,价格差距非常明显。
从中国政府采购网的公开信息中,也能窥见一斑:


目前,进口设备占据了眼科OCT市场份额的95%,属绝对垄断地位。市场份额最大的包括Zeiss、Optovue、Topcon、Heidelberg四家供应商。
结合目前三级医院的使用情况,我们大致估算了眼科OCT设备的市场空间:
从存量市场来看,2018年中国OCT总装机量约为7500台,年销售量约为1500-2000台。
从增量市场来看,目前眼科OCT设备的医院需求有两大特点:
1、增长点多,一二级医院、私立医院及体检中心市场,正在快速扩张。
2、更新换代快,三甲医院4-5年更新换代周期,二级医院6-7年更新换代周期。
因此我们预计,2025年中国OCT总装机量将大于35000台,年销售量将大于6000台。
2、内窥式OCT
随着人类医疗技术的不断创新和发展,介入治疗正在被越来越多的医患群体所采纳。所谓介入治疗,是指是在病人的手或腿上的动脉上开一个小孔,插入导丝和微导管,将导丝经由血管到达心脏内血管的堵塞处,通过导丝置入球囊或网状支架等,扩张闭塞处疏通血管,恢复心脏血流输运,从而达到治愈疾病的效果。
该种疗法具有迅速、不开刀、创伤小、恢复快、成本低且能反复进行等诸多优点,可以迅速解决冠状动脉狭窄问题,缓解心肌缺血,从而大大降低病患死亡率。经由介入式治疗的心血管病人引起的并发症少,术后止血压迫方便,患者可即刻自行走着离开手术室,日后生活基本不受影响。
另据了解,介入治疗显著的治愈效果依赖于高性能影像技术的支撑。目前可用的影像技术包括冠脉造影(CAG)、冠脉CT、心脏MRI、血管内超声(IVUS)、血管内光学相干断层影像技术(OCT)等,而OCT是其中最新一代和性价比最高的一种。
虽然没有眼科普及,但内窥式OCT也是未来的重要发展方向。目前,OCT的使用主要围绕经皮冠状动脉介入治疗(PCI)开展。PCI的治疗案例数量逐年递增,在2016年达到了近67万例(数据来源:第二十届全国介入心脏病学论坛、国家卫健委)。
在PCI手术中,需要用到OCT导管和OCT设备。探针资本调查数据显示,以2016年为例,假设OCT导管在PCI手术中的渗透率为5%,OCT导管的市场容量将近5亿人民币。假设OCT设备的渗透率在50%,市场容量可达10亿人民币。

图表来源:探针资本
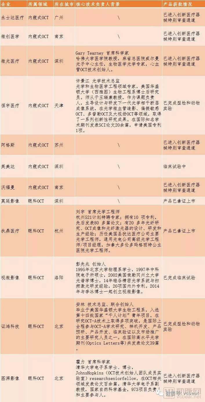
国内主要OCT玩家都有谁?
根据所属学科的不同,国内OCT企业主要分为2大派系:眼科OCT和内窥式OCT。以下为国内主要OCT公司情况概览:

1、微光医疗
微光医疗成立于2012年,总部位于有“中国硅谷”之称的深圳市南山区。公司专注在光学相干断层成像技术(OCT)领域,拥有超过十年的技术积累,在亚毫米级内窥光学成像领域拥有多项专利技术。
目前,微光医疗与中科院、哈佛大学医学院建立战略合作关系,聚焦于介入影像前沿技术研究,是一家集研发、生产和销售于一体的国家级高新技术企业。
微光医疗一直致力于心血管介入手术用影像器械的创新,在激光医学与介入器械领域拥有超过十年的技术积累,曾推出国内首台临床用心血管OCT系统与静脉血管可视化仪器,并与中国科学院、解放军总医院和哈佛大学医学院建立了长期战略合作关系。
目前已有多款产品进入注册申报和临床试验阶段,主推产品心血管OCT设备瞄准中国市场心脏手术精准影像缺失的现状,全力推动高端医疗影像设备国产化。
公司核心团队由来自清华大学、中国科学院的行业顶尖级科学家、工程师和医务人员组成,创始人朱锐作为中国心血管腔内影像开拓者,获得2017CCTV《科技盛典》年度科技创新人物。公司自成立以来获得国内多家风险投资基金共计4000余万元。

微光医疗的心血管3D-OCT系统及手术指导界面
目前,微光医疗主力产品临床实验顺利完成,其他在研的多项腔内影像及介入治疗产品如期进展。西安丝路总部建设即将启动,预计于2019年6月份正式投入使用。
2、恒宇医疗
天津恒宇医疗科技有限公司(以下简称“恒宇医疗”)是一家聚焦于血管内腔影像学的创新型公司。该公司专注于心血管OCT、血管内超声(IVUS)及血管内多模态成像的技术研发、生产和销售。
据悉,恒宇医疗拥有2700余平米的实验室和生产车间,其中符合GMP要求的万级净化车间600余平米。

图片来源:恒宇医疗
恒宇医疗通过技术积累与技术合作,充分掌握了心血管内窥OCT系统的核心技术,包括微型光学探头技术、内窥导管技术、高灵敏度干涉仪系统、高速光学驱动器以及适用于心血管OCT成像的核心算法,并申报了相关专利。与其他产品相比,具有扫描速度快,导管通过性好及适用于桡动脉操作等优势。
据悉,恒宇医疗的OCT已完成型检和动物实验,哈医大二院作为首研单位已拿到伦理批件,将于近期正式入组。
3、图湃影像
图湃Sigma系列 OCT 产品,是图湃影像全自主技术开发的国产扫频OCT,支持OCTA功能。与上一代技术光谱OCT相比,扫频OCT具有扫描速度更快、成像深度更深的优点,患者体验更好,脉络膜成像更清晰,OCTA图像运动伪迹更少。据悉,该产品将在今年九月取得注册证并正式发布。
从2017年起,图湃影像就陆续与清华长庚医院、协和医院等知名医疗机构展开了学术合作,不断打磨产品功能细节。历经两年多的市场调研及反馈,图湃影像制定出了切实可行的市场运营战略,组建了专家级的市场运营顾问团队。
图湃影像除了与下游端的医疗机构建立长期友好的合作关系外,也在不断与上游端的原材料及器件供应商之间进行磨合。这些都是宝贵的经验,也是图湃影像未来与其他入场者之间的另外一个重要优势。
弯道超车技术先行:扫频OCT、 IV-OCT
要想抢占外企的市场份额,国内OCT企业技术的跨越式发展乃至超越必不可少。结合目前各家的研发状况来看,国产OCT已经实现了核心技术跟进,部分技术领先。
1、跟进扫频OCT
在学术上,OCT通常被分为三代:一代是时域OCT,二代是频域OCT中的光谱OCT,三代则是频域OCT中的扫频OCT。
扫频OCT也是目前国际上卡尔蔡司、拓普康等大公司新一代产品所用的技术。为了不落后于人,国内的OCT企业中,微光医疗、图湃影像、视微影像等也纷纷自主研发并采用了这种技术。

三代OCT技术对比
光学系统与软件算法集成度较低,导致原有的国产OCT设备成像质量一般。视微影像提供的数据显示,其产品采用最新的扫频技术,从扫描速度、扫描范围、成像深度等核心参数都超越卡尔蔡司在国内的高端OCT产品Cirrus5000,成像质量也是远超越Cirrus5000。
目前,全球最先进的商业化眼科OCT是Zeiss Plex Elit 9000,其扫描速度10万次A-scan/秒。而国内视微影像即将获得注册证的VG200产品官方数据显示速度是其2倍,能达到20万次A-scan/秒,且扫描范围也要更大。这就好比CT从64排升级到128排,MRI从1.5T升级到3.0T。
2、双模融合
除了核心技术的迭代,双模融合也成为近两年OCT技术的新方向。
OCT和IVUS两者都是指导冠脉介入治疗的常用腔内影像学手段,具有极高的临床价值。其用途包括:预处理评估病变,选择合适大小及长度的支架, 优化支架扩张,发现急性并发症,随访并识别晚期支架失败的机制(晚期支架内血栓,内膜增生,支架扩张不良,支架断裂)等等。

图片来源:英美达官网
由于两种成像手段的技术原理不同,IVUS基于超声成像原理可以获得较大的成像深度和范围,但是其图像清晰度不足;OCT基于光学成像原理可以获得高清晰成像,但是成像深度和范围不足。
在临床应用中表现的技术优势也各有不同,IVUS在PCI前评估斑块负荷、支架选型、PCI后的支架扩张、支架边缘评估,以及术后随访中的内膜增生、正性重构等方面优势明显;OCT则在PCI前评估钙化斑块、PCI后支架贴壁、支架边缘疾病,以及术后随访中支架贴壁等方面优势明显。
临床研究表明IVUS和OCT各有利弊,并表现出优势互补的特点。IVUS-OCT双模系统的问世,可以让医生同时获得两种影像,在PCI过程中将获得更加丰富的影像信息,让诊断和治疗也将更加精准。
2018年3月,深圳英美达公司开发出超高速IVUS+OCT双模成像系统。该系统能够同时实现IVUS和OCT两种成像模式,且同时能获得200帧/秒的成像帧率,完成一次成像仅需2-3秒时间。
据了解,该成像速度已经趋于双模成像系统的在心血管成像的速度极限,为全球最快速的双模成像系统之一。

图片来源:英美达官网
通过自主研发,英美达实现了一次性双模成像探头、高速超声模块、激光光学模块、高速成像系统等多个核心部件的技术攻关。特别需要指出的是,该系统使用的双模探头的直径仅1.05mm (在其中同时集成了IVUS和OCT元件),与单一模态的IVUS探头直径一致。

图片来源:英美达官网
目前,我国的血管内成像设备完全依赖进口,英美达的IVUS-OCT双模成像系统,有望从技术上领先国外现有临床设备,实现国产设备技术上的弯道超车。
除了英美达之外,前文提到的恒宇医疗也在进行血管内多模态成像的技术研发。
据恒宇医疗总经理兼联合创始人赵士勇介绍,OCT和IVUS各自具有自身的优势。OCT在识别、支架贴壁、支架的内膜撕裂,以及内膜对支架的覆盖、斑块性质的判断以及薄纤维帽的识别方面是目前最优的方式。
但OCT的问题是穿透深度较短,只有1到2毫米。而IVUS分辨率较低,但其穿透深度可达到4到5毫米。双模成像结合了OCT和IVUS各自的优势,兼顾高分辨率与成像深度,同时降低了OCT+IVUS成像的价格。
双模成像固然很火,但也有一些从业者提出了不一样的声音。
中国科学院西安光机所副研究员、微光医疗公司董事长朱锐表示:“我认为未来的方向不是把OCT和IVUS放在一根导管上,虽然二者功能可以互补,但是由于技术因素会导致互相缺点的叠加,比如减弱了OCT高速扫描和IVUS的无造影剂优势,反而提高了器件成本,增加病人负担。”
朱锐认为,OCT和IVUS大部分临床功能重合,1加1难以达到2的效果。因此,从临床需求出发,应该把结构学和功能学的腔内影像学结合起来。比如OCT加FFR、IVUS加NIRS,功能学加结构学一体化,才是未来腔内影像学的方向。
3、自给自足
对创新医疗器械公司而言,技术跟进固然重要,但核心零部件的自给自足才是企业能否把控市场的关键。
以眼科OCT为例,设备所用的原材料或零件较多,上游产业主要是光通讯产业,具有极高的专业壁垒,包括反射器、滤光器、偏振器、光学镜头等一系列光学元器件,下游行业包括医院、诊所、研究机构、眼镜店等。其中,医院是最核心的应用场景。据业内人士介绍,国内目前在软件算法上做得较好,主要的差距体现在硬件上。
图湃影像CEO王颖奇表示:“和卡尔蔡司等国外的公司相比,国内OCT企业产品在光电技术的细节上较弱。目前国内的供应商相比国外普遍存在技术差距,卡尔蔡司能做到10分,但国内供应商可能最多只能做到7分。因此在使用体验上,两者会有较为直观的差距。根本原因在于,国内的光电产业链不完整,优质产业人才较匮乏。”
图湃便是国内极少数同时具备扫频激光器、干涉系统、数据采集卡等OCT系统核心组件设计研发能力的一家公司。王颖奇表示:“图湃的中端产品已经可以实现全面国产化。但在高端产品的核心部件方面,目前还尚需部分进口。”
弯道超车营销殿后:高端打品牌,中低端走量
不少创新医疗器械领域的投资者认为,产品层面上,和智能手机类似,由于供应链体系的全球化,中外企业的差距会越来越小。国内OCT公司和国外公司的主要差距,还是在运营和销售体系上。
注:由于内窥式OCT和眼科OCT存在一定技术差异,因此两者的市场策略也不太一样。例如眼科OCT的运营主要依靠OCT设备的销售(类似CT、MRI)。而内窥式OCT则主要依赖微探头,这属于耗材类销售。下文主要描述的是眼科OCT设备的营销策略。
这点,有着多年器械投资经验的水木创投副总裁颜祎深有感触:“我们目睹的现状是,很多中早期的创新医疗器械项目在拿证之前,往往很好融资,但在拿到证之后,反而变得困难。”
原因在于,拿证前产品的市场充满想象力,谁能做到第一家国产替代,谁就仿佛拿到了市场的通行证。但拿证后,产品的销路成了现实问题。
据悉,一款成熟的器械产品往往需要一套完整的市场销售体系来支撑。公司不仅要配备专业的市场人员进行推广和运营,还要在全国范围内找到优质代理商。否则,产品销不出去,公司产生不了现金流,就很难再拿到融资。这点,也是中外创新医疗器械公司的核心差距所在。
颜祎表示:“分销商和代理商不同,它们更多是建立医院管理层的人脉关系,而代理商因为有资金能力,所以也具备一定的市场推广能力,比如湖南省的代理商,除了在湖南省范围内负责维护好专家关系,还要在湖南省内做相关的产品品牌推广和宣传。”
因此,创新医疗器械公司往往要在全国范围内建立20个左右的代理商,这对初创企业而言,是非常难的一件事。而外企由于进入市场较早、资金雄厚,其代理商网络往往十分完善。并且,它们还有一套成熟的管理体系,能够把人管好,培训销售人如何做好产品推广等工作。
基于这些原因,国内包括OCT在内的创新医疗器械公司,除了要建立强大的运营和代理商团队外,还得有政府支持,才能真正做大做强。否则直接和外企硬碰硬,绝非易事。
OCT作为目前眼科疾病诊断、筛查必不可少的检查设备之一。在眼科抑制新生血管药物的出现,OCT在眼科领域的需求会日益增大。经过外企多年的市场培育,医院的接受度已经不成问题,难就难在国内企业自身品牌的建设。
视微影像创始人彭先兆表示:“过去国产医疗器械往往走低端进口替代路线,而视微影像希望能给国内医生提供超越进口设备性能的高端产品,让中国专家可以在国际舞台上展示来自中国的更先进的技术。”
对此,图湃影像CEO王颖奇也表达了类似的观点:“国内的医疗是一个比较封闭的领域,这体现在顶级的医生和专家掌握着绝大多数话语权,所以企业在做产品时,思路一定要有专家思维。目前在眼科OCT领域,绝大多数企业没有做好,其实是自身产品有问题,这包括技术和使用习惯等多方面因素。”
基于专家逻辑,过去一些企业通过低端产品抢占基层医院市场的策略,存在较多问题。因为专家是在三甲医院中,他们往往对价格并不敏感,只有让专家接受企业的产品,对产品背书,才能确保下级医院的医生愿意使用。
所以,企业必须要有好的产品,才能与进口旗舰设备对标。产品需要有一些学术上的创新功能,这样专家才会认可企业的技术和品牌。有了品牌形象之后,才能做好推广。否则,产品就是无根之木,很难推得下去。
“二级医院和基层医院绝不会对一个没听过的品牌放心买单,也不会仅仅因为这家产品看起来性能好、价格便宜而买单。”王颖奇说。
基于现有的市场形势,OCT设备需要采用自上而下的营销方式。企业首先通过高端创新产品进入部分三甲医院,有了大医院的背书之后,再通过中端或者低端产品走量,进入更广阔的市场。而这套打法,也为国内不少创新医疗企业所认可。
