
文 | 消金界
2019年一开年,监管就表现出了强硬的态度。
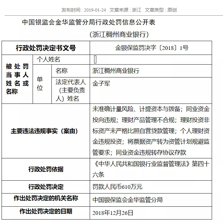
1月24日,中国银保监会金华监管分局披露了处罚信息,其中浙江稠州商业银行(以下简称“稠州银行”),处罚案由多达7项,包括同业资金投向违规,理财产品管理不合规,理财投资非标资产未严格比照自营贷款管理,个人理财资金违规投资等7宗违法行为。处罚金额高达610万元。

公开信息显示,这张罚单作出处罚决定的日期均为2018年的12月26日。据消金界了解,这已是稠州银行连续两年领最大罚单。
那么,严监管下,稠州银行为何“顶风作案”?

银行理财输血楼市
早在2017年银监会监管风暴中,监管就重点检查通过理财进行房地产融资中的问题。监管要求,银行理财需要严格比照自营贷款管理,即不得向房地产等行业领域提供融资。
2018年9月,《商业银行理财业务监督管理办法》(以下简称“办法”)正式落地,《办法》延用了原银监会8号文的投资限额要求,即银行理财产品投资非标准化债权类资产的余额,不得超过理财产品净资产的35%或银行总资产的4%;同时又按照资管新规的监管思路,要求期限匹配。
为什么监管如此明令禁止,却还有银行明知故犯呢?
某业内人士说,理财投资非标资产未严格比照自营贷款管理的情况有很多。现在银行、信托等资管通道走不通,还可以通过券商、基金、保险等通道,甚至有资质的投资公司,也可以通过委托型投资,或者投债、ABS,只是手段相对复杂。
谈到稠州银行的案例,该人解释道:“这就是小银行找通道来做的。投资非标虽然风险高,但是能为银行带来更高的收益。”
2017年以来,楼市调控持续从严,房地产还是好的投资标的吗?
对此一位银行从业人士认为,现在经济下行,整个实体经济都很差,优质资产比较稀缺。房地产相对来说至少是实物资产,担保物充足,资产安全度较高。目前来看,国家还是要“保楼市”,不敢让房地产再塌了。所以不是房子是多好的投资,只是别的风险更大。相对来说,房子仍然是比较好的投资标的。
事实证明,不仅是银行认为房产是优质资产,对于个人来说,房子与户口、教育等多个因素挂钩,依然被视为重要的资产。尽管国家明令五申,还是有不少人不惜借信用贷、首付贷,也要买房。

信贷资产变相流向楼市
根据《证券日报》梳理,仅2018年12月,就有逾20家银行业金融机构因发放“首付贷”、违规按揭贷、信贷资金违规流入房地产、土地市场等原因而吃到罚单。
开头提到的稠州银行,2018年年内还收到了7张罚单,处罚原因包括个人贷款用途管控不严、严重违反审慎经营规则等。
就在2019年1月8日、9日,银保监会网站披露了一批信贷资金违规流入房地产的银行罚单,这些银行包括国有行、股份行、城商行、村镇银行,涉及浙江丽水,安徽合肥、滁州、马鞍山等地,被罚金额从20万元到35万元不等。

按照监管要求,严禁“首付贷”和消费贷资金违规流入房地产市场,实际的实施效果如何呢?
一位民生银行办理信用贷业务的工作人员向消金界表示,要想真正要审查资金的流向其实并不容易。银行的后台系统非常强大,只要转账,不管钱最终转到哪、倒过几手,只要有痕迹,最终都能被查出来。但是取现金是没办法监测的。取完现金后存到家人卡上,也不要存到自己的卡上,通过家人的卡刷POS机即可。
“之前给客户做了一笔70万的贷款信用贷款,这个人耍小聪明,这笔钱经过七大姑大大姨,倒了十几手,最终发现钱从建行卡里直接转入了楼市。被查出来之后,额度什么全作废。所以我要求大家一定要‘取现金’。”
消金界了解到,不仅仅是银行,部分小贷公司、消费金融公司,甚至房产中介也会成为房产类消费贷的资金供应者。
平安银行信贷部门的员工说:“一般客户取完现金,我们就不管资金用途了。”
一位中银消费金融的员工说:“资金用途嘛,一般有房是说装修,没房就说生活消费。”
根据清华大学发布的《2018中国消费信贷市场研究》,消费市场规模已由2010年的6798亿元攀升至2018年10月的84537亿元,其中2017年以来,主要由住房构成的中长期消费贷款趋于平缓,短期消费贷款保持上升趋势,说明在当下去杠杆、房地产调控加码的大背景下,消费金融行业正处于快速发展车道。
事实上,由于利润高、需求旺,近些年,消费金融也已逐渐成为各类金融机构必争之地。从美国信贷驱动消费的方式来看,消费金融在促进消费升级和经济增长方面有很大的作用。
然而,一些人挪用消费贷为购房加杠杆,使大量资金流向了房地产的做法,不仅加剧了楼市泡沫,也透支了居民消费能力,加剧了家庭债务危机。通过近期监管对于银行理财和信贷资金投向的大额罚单,足以体现出对资管转型和信贷资金流向的重视。
2019年毫无疑问依旧是强监管年,一方面,银行业等金融机构要消除多层嵌套,规范资产池业务,另一方面,金融机构要以更加有效的贷后监控手段,进一步加强信贷资金用途和流向监控,严查涉房贷款等违规风险。
