作者:Joye
近期,音乐人的圈子开始热议网易云音乐1月7日推出的《音乐作品授权使用协议书》,甚至有音乐人吐槽了其对作品使用、修改和商业化的约定,再扒开《腾讯音乐开放平台服务协议》,其内容基本趋同,只是语言的表达方式略有不同。
但《音乐作品授权使用协议书》的内容,真的就是如吐槽中所描述的“互联网音乐平台在吃人血馒头”吗?
在新媒体环境快速迭代的当下,版权的相关保护也在日益遭受新挑战。但这次协议风波,在一些音乐人的圈子反响之大,不仅反映出一些认知偏差的情绪、平台的风险应对举措都被放大了,同时也在呼唤了这个行业需要的一些变革。
首先,“人血馒头”和“血汗钱”一定是夸张情绪所致的描述,至今不管是网易云音乐平台,还是其他音乐平台,都未发生由侵权或利用条款中的“霸王条约”大规模、严重侵害音乐人权利的案件或事件。
再者,网易云音乐在音乐人上传原创作品时,提醒音乐人签署协议,这是一件好事,其在流程中强制唤醒了音乐人的版权意识;但就具体内容,会有部分音乐人做出较大反应,这也是好事,说明针对版权的重视态度上,音乐人与平台达成了共识。

但是,就网易云音乐首先推动的《音乐作品授权使用协议书》内容,也反映出互联网内容平台在电子合约与授权形式上的一些现存问题。
目前最大的两个互联网音乐平台,腾讯音乐和网易云音乐都面临相同的问题,即对所有音乐人,都只提供一套不可修改的协议模板,这套模板方便了平台,防御了竞品之间的版权风险,也为未来的创新业务提供了发展空间,但不同音乐人的诉求是不同的,这一点被忽略了。
一、面对争议的几个实质性问题,也在此做一下解读:
1.音乐人签署的非独家协议,是否会发生“永久”、“免费”和“不可撤销”的作品授权?
第1个问题,源自于《网易音乐人服务条款》与《音乐作品授权使用协议书》的信息理解混淆。
《网易音乐人服务条款》是音乐人入驻网易云音乐平台并获取网易音乐人身份时需要点选确认的条款,音乐人入驻各大平台,大多都会签订类似的入驻条款。在各大平台的入驻协议中,往往是有要将作品授权给音乐平台的条款。《音乐作品授权协议书》则是音乐人上传原创音乐作品时,另行签署的授权使用协议,针对指定上传作品生效。官方的说法是,为了让音乐人作品授权时有更明显的感知,规范化版权使用。
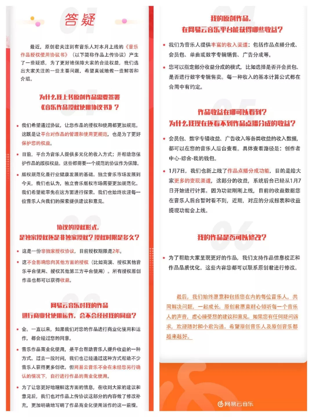
在《音乐作品授权使用协议书》引发风波之后,网易云音乐给出了答疑说明(见下文),其强调非独家的授权时限都是2年,并在期间内不影响音乐人对其他第三方授权。
同时,北京高文律师事务所合伙人孙茂成,对《网易音乐人服务条款》和《音乐作品授权使用协议书》进行了解读。
“《网易音乐人服务条款》中的‘永久授权’、‘免费’:在音乐人勾选确认的情况下,永久授权的意思表示是清晰的、合法有效的。但《音乐作品授权协议书》中,约定了授权期间为2年,又因为《网易音乐人服务条款》中明确了‘前述授权是非排他、免费的、永久的、不可撤销的,除非您与网易公司另行有约定’,所以,实际音乐人上传的原创作品是按照《音乐作品授权协议书》中的约定进行授权,并非按照《网易音乐人服务条款》执行,因此作品授权是有期限的,并非永久,且收益也应按照《音乐作品授权协议书》中的约定进行分配,并非免费。”
虽然有些绕,但符合逻辑。简要概括就是,虽然《网易音乐人服务条款》默认前提是“永久”、“免费”和“不可撤销”的,除非另行约定;而后签订的《音乐作品授权协议书》中的时间、分配方式就是“另行约定”:“永久”和“免费”就不成立。
而关于“不可撤销”,《合同法》第四十条:“格式条款具有本法第五十二条和第五十三条规定情形的,或者提供格式条款一方免除其责任、加重对方责任、排除对方主要权利的,该条款无效”,如网易没有特别提示音乐人不可撤销授权的话,那么此处有可能因为违反合同法第四十条而被司法裁判认定无效。
孙茂成律师表示:“研读《网易音乐人服务条款》后看到,网易在该处使用了加粗字体,应视为对音乐人做了特别说明或提示,而音乐人签署同意的,音乐人应接受该约束。据实务经验,在很多授权合同中均会出现不可撤销授权的约定,这在一定程度上是一种行业惯例。在合同履行过程中,各方基本都能遵守该约定,如允许音乐人随意撤销授权,将会造成各方合作的不稳定性,不利于维护交易安全,不便于各方加大投入、创造音乐作品价值,也会影响平台上音乐用户的体验。”
所以网易云音乐如果违背了协议书中期限和分成的约定,音乐人是可以发起法律诉讼维权的,而“不可撤销”也是在约定期限内的条款,音乐人理应遵守。后续若平台不接受按约定的方式结束授权和分成,那么平台属于违约。
而问题的根本就在于,音乐人不是律师,对于协议的解读缺乏专业性是必然,对于协议的理解产生了关键性权益的误解。
2.音乐人授权的作品,是否会被修改,以及修改的方式和程度?
第2个问题,互联网平台是否可以擅自修改音乐人的作品?根据网易云音乐的回应,其立场是发现经用户、音乐人反馈后发现的信息错误进行更正,或者应监管部门要求等对一些特殊信息进行修改(比如技术屏蔽某些不和谐的词汇等)。
而这项有关修改权益的约定,腾讯音乐开放平台的合约中也包含对“改编”和“剪辑”的授权。但这两家平台的协议,并没有像一些音乐人理解的那样会对音乐作品的词、曲和编曲等进行擅自修改。音乐人的作品受著作权法的保护,如被篡改可以依法维权。
3.音乐人是否可以限定其作品对外授权的媒介和用途,其作品用于非常规发行业务的商业使用,是否会被征询和分取收入?
对于第3个问题,网易云音乐在回应中表明,作品用于商业用途一定会征询音乐人的同意,并按约定分账。

如果音乐人和一家平台签约了非独家授权,是否会在未来与其他平台的单独合作发生冲突?
由于非独家授权在先且在生效期内,未来的单独合作在后,所以音乐人针对已经有生效非独家授权的作品不能与其他平台签“全网独家授权”,但可以签约“排除某平台的独家授权”。
在一个音乐人圈子的群聊热议中,很多人也提出音乐人对于理解各种协议的约定过于困难,HiFive.AI的CEO周倩给出了这样的建议。
“音乐人更要关心作品的使用用途,而不是具体的权利名称。因为大部分人都是非版权或者法律专业人士,很难完整理解一个权利的法律定义。
二、大家更关心的核心问题是:
1.我的音乐是否在音乐平台上架,如果有可以推荐的机会是否能够得到?
2.我的作品如果有商业广告等等使用,是否可以授权?是否有收益?
3.我的作品如果要被翻唱改编,是否经过我的允许?翻唱改编后的新曲权益的分配?
这也点出了音乐人们所关心的根本问题。比如网易云音乐或腾讯音乐授权了独立音乐人的作品用于综艺节目改编,是否会有邮件告知、确认和反馈时间?这些都是有待解决的问题。
对于以上问题,网易云音乐的回复:

还有一个背景信息可供大家参考:网易云音乐的授权协议仅获取了信息网络传播权,是不涉及综艺节目录制、播出可能产生的表演权、广播权等的,同时也声明了商业化合作会另行与音乐人确认。
只是,就未来对音乐人作品的商业使用,如何告知并与音乐人确认,是通过邮件,还是短信等,音乐人如何做出明确的回馈,这也是整个行业需要解决的问题。
而回到最初的问题,面对众多音乐人对于不同平台的不同诉求,有没有合适的方式在同一份合约中给予音乐人更灵活和自由的选择?HiFive.AI的智能经纪人平台,在接受独立音乐人委托授权时,就有这样的筛选环节(如图),虽然类目还不够完整,但足以给互联网音乐平台就电子合约的改进带来一些启示。

回顾这场风波,前乐视音乐CEO、现阿里音乐运营中心总经理尹亮发了些感慨。

有两点很直观:“互联网平台介入音乐人服务从MySpace开始经历了十多年,到现在并没有重大突破;音乐传播和内容变现这条路还有很大的空间。”
眼下的音乐人,一方面要加强版权意识,并合法维护自己的权益;另一方面需要对当下环境有更客观的认识,在线音乐平台已越来越少,纯粹音乐的舞台也越来越少,网易云音乐等平台是和音乐人一同成长的,在新媒体时代摸索出新的规则、新的商业模式,他们需要过程,就像尹亮所说需要“耐心”。
但就那些迫在眉睫的问题,也需要互联网音乐平台积极面对,毕竟给那个过程的时间,也不是很多。网易云音乐在关于协议的说明中也提到,独立音乐版权市场需要更加规范化,他们希望能率先在这方面进行探索。虽然这过程中,争议肯定无可避免,但这一先行探索的态度还是值得肯定的。也希望未来这个音乐行业版权规范能真正取得一些重大突破。
