招商证券1亿质押踩雷ST康得新。
前有乐视网、长生生物,如今又有券商踩雷ST康得新的质押。招商证券之外,东吴证券、华福证券、中信建投证券、华西证券,中泰信托、中原信托等机构也都牵涉康得集团质押的ST康得新。
还不起债、被ST、遭立案调查,ST康得新今日复牌,股价无量一字跌停,300万卖单压顶,这种情形之下,质押机构想处理ST康得新的股票都难。招商证券将康得集团诉诸法院,大股东还钱能力也堪忧。
诸多机构牵涉的质押,基本都是最近几年ST康得新的控股股东康得集团,质押给各路机构的。康得集团目前手上8.51亿股ST康得新的股票,已经质押了99.45%,想补充质押也难。
康得集团质押时的股价平均为19元左右,简单按照4折质押率计算,质押借款金额高达64亿元。若是ST康得新股价继续下跌,除了招商证券的1亿元,估计将有更多机构爆雷。
招商证券1亿元质押爆仓起诉康得集团

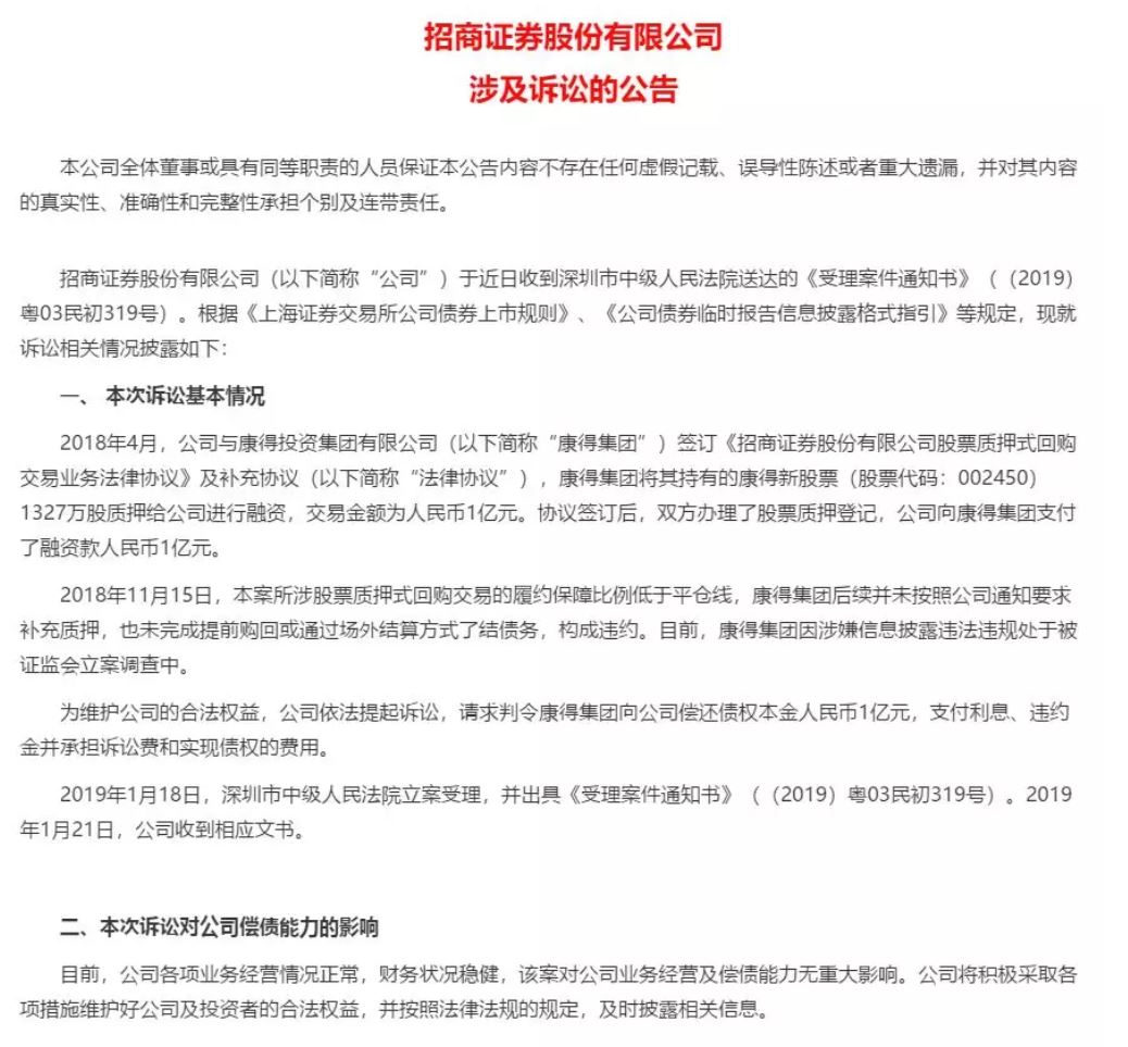
今日晚间,招商证券发布公告称,公司近日收到深圳市中级人民法院送达的《受理案件通知书》,公司依法对康得集团提起诉讼,请求判令其向招商证券偿还债权本金人民币1亿元,支付利息、违约金并承担诉讼费和实现债权的费用。

康得集团为康得新(现在为ST康得新)的控股股东,持股比例为24.05%。
来看看招商证券和康得集团诉讼案的来龙去脉。
2018年4月,招商证券与康得集团签订质押协议,康得集团将其持有的康得新股票1327万股质押给其进行融资,交易金额为人民币1亿元。
此次股票质押发生在2018年4月27日,质押股份占康得新复合材料集团股份有限公司总股本的0.37%。

招商证券表示,2018年11月15日,本案所涉股票质押式回购交易的履约保障比例低于平仓线,康得集团后续并未按照公司通知要求补充质押,也未完成提前购回或通过场外结算方式了结债务,构成违约。
以2018年4月,ST康得新质押时候的股价20.54元推算,1327万股质押融资1亿元,质押率为约4成。
东吴证券中信建投证券等 60亿质押在路上
实际上,从公告数据来看,不只是招商证券踩雷,东吴证券、中信建投证券、华福证券、华西证券,以及中泰信托、中原信托等机构也都牵涉到康得集团对ST康得新的股权质押。
根据最新的数据,ST康得新的控股股东所持有的8.51亿股ST康得新股票,质押股份数量为8.47亿股全,占公司康得集团持有公司股份的比例高达99.45%,占公司总股本的23.91%。
中国基金报记者根据wind数据,统计出最近3年内质押的情况(未见公告解除质押),东吴证券、中信建投证券、华福证券、华西证券,以及中泰信托、中原信托等机构都有康得集团质押的股份在手。

从上市公司公告情形来看,有的虽然过了质押截止日,然而并未看到公告解除质押,此等情形一并视作仍在继续质押中。
其中,与ST康得新同处江苏的东吴证券及其资管计划涉及的质押最多,到达1.51亿股,质押的时间从2017年4月到2018年8月,从质押日至今,ST康得新的股价跌幅都超过60%。
华福证券及其资管计划的接受的质押股份未6400万股,质押时间集中在2016年年底和2017年上半年,质押日至今ST康得新股价跌幅达70%左右。
中信建投证券的两笔质押是2017年6月份和8月份,质押时康得新的股价未20元附近,如今跌幅达70%。
此外,华西证券、中泰信托、中原信托等也都有康得集团的股份质押。目前并未看到这些机构对质押股份的公告处理。
从股价来看,这些股份质押之时,康得新的股价基本在17元-25元之间,均价为19元附近。如果按照4折的质押率计算,康得新8.47亿股的股份质押预计金额高达64亿元。
康得新深陷困境:还不起债、被ST、遭立案调查
招商证券此番诉讼的背后是康得新的种种困境。
1月15日晚,曾被誉为“新材料白马股”的康得新发公告,去年四季度以来,公司资金周转出现暂时性困难。2018年度第一期超短期融资券(18康得新SCP001)未按期兑付本息,已构成实质性违约。
不过,让人惊讶的是,据康得新财报,截至2018年第三季度末,公司流动资产合计253亿元,其中货币资金高达150亿元。
1月21日晚间,康得新发布公告,因主要银行账号被冻结,公司股票触发其他风险警示情形。自2019年1月23日开市起,公司股票交易实施其他风险警示,简称由“康得新”变更为“ST康得新”。
屋漏偏逢连夜雨。1月22日晚间,康得新发公告称,因公司涉嫌信息披露违法违规,被证监会立案调查。并且公司股票,可能会被实施退市风险警示。
曾经的千亿大白马,就这样直接加入ST军团,且面临退市风险,让人唏嘘。
复牌无量一字跌停:想卖卖不出去
被ST之后,ST康得新今日复牌,股价无量一字跌停。今日收盘报5.73元,跌幅4.98%,成交额仅为1003万元,总市值仍有203亿元。盘中一度逾300万手卖单压顶,到收盘卖单仍有262万手。

ST康得新在目前这种困境之下,股价若是继续暴跌,恐怕不只是招商证券,预计有更多的券商和机构将出现质押爆仓情形。
去年以来已有12家券商诉讼追讨资金近百亿元
2018年以来,股票市场波动加剧,股权质押纠纷而对簿公堂的案例开始逐渐增多。
距离时间最近的一次是今年年初,ST新光的第二大股东虞云新由于未能按约定偿还其股票质押融资的7亿元本金及利息,被东兴证券向法院提起诉讼。
东兴证券为维护自身权益,依法向法院提起诉讼请求,请求法院判令虞云新清偿融资款本金7亿元,并支付相应利息、违约金及实现债权的费用合计1.22亿元。
据中国基金报记者不完全统计,近年已经有多达12家券商股票质押诉讼缠身,分别为太平洋证券、中信建投证券、兴业证券、西南证券、西部证券、华安证券、华鑫股份、东兴证券、申万宏源、东方证券、银河证券和招商证券,12家券商涉及金额接近百亿元。
其中,6家券商诉讼涉及金额超过10亿元,分别为太平洋证券、中信建投证券、兴业证券、东兴证券、西南证券和西部证券。
值得注意的是,让券商和融资人/机构对簿公堂的背后往往都有乐视、ST长生、东方金钰等“神级大坑”的身影。
比如,第一大“神坑”乐视网被西部证券踩中,兴业证券则踩中长生生物,西南证券则受累于财务状况堪忧的东方金钰等。
