从世界范围看,值得我们中国投资者的市场大约有美国、加拿大、澳大利亚、英国、法国、西班牙为代表的发达国家市场,以及泰国、马来西亚为代表的东南亚新兴市场国家。
这里详细比较一下泰国房产和马来西亚房产,着重以芭提雅和新山为样板市场进行比较。
1、泰国和马来西亚概况比较

泰国和马来西亚概况比较
这两个国家都是90年代叱咤风云的亚洲四小虎,都属于东南亚新兴市场国家,国土面积差不多,领土还接壤,各个方面都很接近。但从地理位置上,泰国更接近中国,飞行距离短,泰国的气候也比马来西亚的好一些,没有位于赤道的马来西亚这么炎热,泰国北部的清迈等地,是著名的避暑胜地,就是芭提雅也因为北半球最热的6、7、8三个月是雨季,所以平均温度不高,而马来西亚的雨季要早2个月,所以7、8月非常热。
两国的经济水平发展差不多,总量泰国高一点,人均马来西亚高一点(主要由于汇率造成,实际购买力差不多)。但是从经济结构上看,两国区别很大,泰国经济主要由农业和旅游业支撑,制造业也以日资电子业和汽车配件为主,相对来说比较稳定,并且对环境保护很有利。而马来西亚的支柱产业主要以石油、橡胶、棕榈等大宗商品为主,特别是石油开采及石油化工,“马石油”是马来西亚最大的公司,石油几乎占了马来西亚外汇收入的一半。对于资源出产国经济体来说,受国际市场影响很大,尤其是最近这两年,受到国际油价大跌的影响,马来西亚林吉特汇率跌得非常厉害,兑美元几个月就大跌了28%。马来西亚汇率不稳,投资风险极大。
从物价水平上看,马来西亚比泰国普遍贵20%,这就是为什么说以美元计价的人均GDP和实际购买力差不多。
关于治安总体水平,泰国要大大优于马来西亚,特别是新山,芭提雅有世界最大的红灯区,但警察管控极严,加上信佛的泰国人民比较善良,所以治安很好。而新山的治安在马来西亚都是最差的地区,当地华人都流行一句话“新山治安是出了名的糟糕,在坊间有一句话:没被打枪过都不好意思说自己是新山人。”
对待华人的友好程度,泰国也是胜出的,泰国基本上是东南亚和中国最友好的国家了,从不排华。从宗教信仰到文化习俗都和中国人很接近,从70年前开始泰国就有华人首相执政的历史,前后有过20多任首相是华人,这在全世界是绝无仅有的(除了新加坡这个华人国家)。而马来西亚是穆斯林国家,从宗教到文化与中国是天壤之别。
虽然和印尼菲律宾相比对华人还算和平共处,但近年来也有排华的事件出现。虽然在马来西亚华人是第二大民族,而且还是最富有的阶层,但在政治上基本没有话语权。甚至马来人有意边缘化汉语和中国文化地位,公立学校一律不许教中文,只能教马来文和英文,华人自己开办的中文学校完全不给财政拨款,对中文媒体管制比其他媒体严格得多等等。
2、两国房产的投资价值
泰国和马来西亚都是土地私有制,但泰国的房产是永久产权,马来西亚有永久产权和99年产权,永久产权贵。最关键的是泰国没有房产税,而马来西亚有房产税,比如新山的某项目购买后持有房产需交纳门牌税和地契税约3000元/年。另外马来西亚的房产交易税费也较高。
总体来说,泰国的房产价格比马来西亚低。具体到城市,芭提雅比新山低40%以上,芭提雅精装修房均价约1万RMB /平方米,新山项目精装修房价格在15000-20000RMB/平方米。
从租金收益来说,新山项目的租金收益要低得多。引用“知乎”上马来华人(新山本地人)的原话:“柔佛州(以新山为主)的土地储备异常丰富,现在部分项目为了接近新加坡甚至刻意填海,对本地人而言,这行为实在匪夷所思,也进一步降低了本地人的购买欲望。”新山不是一个旅游名城,99%的中国人都没听说过这里,游客数量比吉隆坡和槟城差远了,甚至不如东马的沙巴。
而芭提雅则是泰国第一大旅游名城,每年接待入境游客1200万人次!在此度假和养老的欧美游客摩肩接踵,欧美澳的白人游客一般一住就是几个月,对高档度假公寓的需求极大。所以芭提雅的房产出租价格较高,一般40平米的公寓套间(一房一厅带厨卫)可以租到3500人民币/月。
而新山项目的房子基本没有租出去的可能,本地收入较高的华人及马来人都有自己的房产,而在新加坡工作的外劳收入不足以支付高级公寓,而且上下班过4次海关非常耗时和不便,新加坡人也不会花费几个小时两国奔波。
同样引用几段“知乎”上马来西亚本地人的回答:
“现在同样有很多马来西亚本地的开发商开发的楼盘,位置一样也是临近关口,但是价钱就便宜的多了,30-60万马币就可以买到,同类型相差20万马币,大概30多万人民币。不过目前整个新山房价我个人感觉比较虚高,大多数属于有价无市,我看过一个区域都是80万涨到100多万的房子,整个区域里只住了两三户,其他的都是本地投资者贷款买了等待升值后售卖,可惜卖不出去都砸手里了。
作者:MrShen 来源:知乎
“但是大家不要忘记新加坡和新山(马来西亚)是2个不同的国家,如果要入境新加坡需要过2个关卡(马来西亚,新加坡各一个)来回就是4个关卡。加上每天有数十万到百万马来西亚蓝领劳工要到新加坡工厂打工,每天关卡是大排长龙,如果早上9点上班,6点之前就要到关卡排队。放工也一样。每天至少要花4-5个小时来回。加上新山是著名的罪恶之城,在新山没有被打枪过就不算到过新山”,
作者:梁菲力 来源:知乎
至于房产升值方面,泰国也是领先的,每年增长8-10%是很稳定的,而且泰铢于人民币汇率基本稳定在5.4,所以升值回报不错,见下图:

而马来西亚这两年的由于币值大幅度贬值,按人民币计算总体上是大跌的,亏损幅度超过20%。2014年购买了新山项目的购房者大约每平方米是19000人民币,现值大约是15000/平方米。

3、两国房产的居住价值
如果不能做为投资房产,那自住养老适不适合呢?上文从治安、宗教、文化、对华人的友好程度、物价、环境保护等方面解释了泰国更适合养老生活。泰国有180万常住外国人在此养老,在世界排名第一,被誉为“养老天堂”。低廉的人工成本、发达的服务业、高超的医疗水平都能支撑这一点。
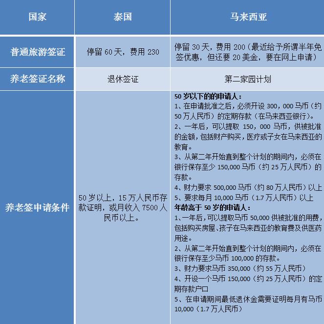
对于两国的签证和居留问题,我们做了以下对比:

泰国和马来西亚签证对比
可以看出,泰国的退休签证要求比马来西亚“第二家园”简单得多,基本上一本存折就可以搞定,而且关键是门槛低很多,15万人民币的存款太容易达到了。
马来西亚不一样,不但要求存款在80万以上,还要求在马来西亚的银行存50万,其中25万10年内都不能动用,否则就签证失效,就马来西亚银行的那点存款利息(3.8%)还不够每年马币贬值的零头(28%)。前几年申请“第二家园”的国人去年亏大了,换回人民币少了15万。而泰国退休签证不需要在泰国存款,没有任何汇率风险。
