文|艾瑞咨询
核心摘要:
市场:受到政策的影响,2018年整体市场规模增速放缓,但是依靠头部游戏对普通用户的付费习惯培养以及细分用户群体的渗透,整体市场规模仍达到了456亿元。
政策:游戏审批暂停,与游戏行业整体有紧密联系的移动电竞行业的发展也受到一定的负面影响。
生态:国内移动电竞产品与赛事纷纷出海。与此同时,整体电竞生态在头部电竞产品的带动下发展愈发完善。
竞争:短视频平台加速传播移动电竞内容,帮助用户学习、了解游戏技巧与赛事内容,完善电竞内容传播渠道。
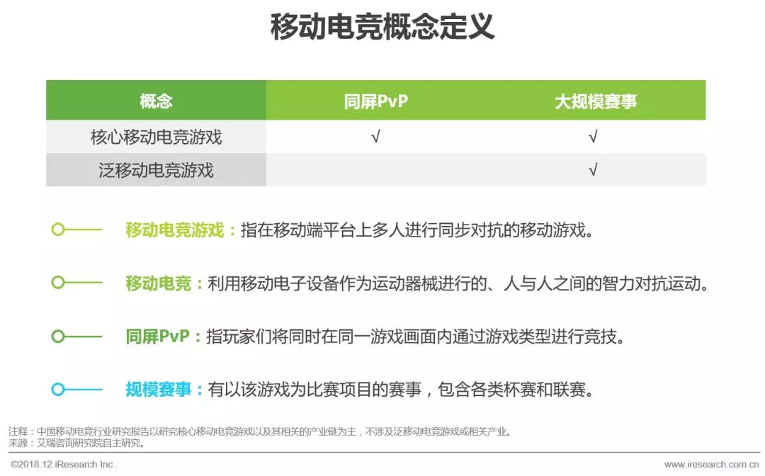
▌移动电竞概念定义

▌中国移动电竞发展阶段及大事记
头部产品带动行业发展政策影响下逐步出海

▌中国移动电竞市场规模
2018年市场规模突破450亿元
受到游戏审批暂停与用户红利逐步消退的影响,2018年整体市场规模增速放缓。但是依靠头部游戏对普通用户的付费习惯培养以及细分用户群体的渗透,整体市场规模仍然达到了456亿元。预计未来随着市场审批限制减少,将会有增长爆发的潜力。

▌中国移动电竞用户规模与特性
新类型游戏带来用户规模增长
随着新兴游戏类型的出现,移动电竞游戏在巩固原有的用户群体的同时,触及到了更加细分的群体。因此,整体用户规模在互联网移动化红利逐步消退时仍然保持了一定的增长率。预计2018年整体移动电竞用户规模将达到3.5亿。

▌中国移动电竞产业链:整体产业链迅速完善

▌中国移动电竞产业链

▌中国移动电竞行业整体发展趋势

▌中国移动电竞产业相关法规
国家加强监管审批暂停对行业发展造成一定影响
国家出台政策引导电竞行业发展。国务院相关部门出台电子竞技相关政策,支持并规范推动引导电子竞技产业规范化发展。电竞爱好者在参与电竞运动时得到了更好地引导,电子竞技赛事体系得到了丰富,我国电子竞技运动水平得到了提高。但与此同时,随着游戏账号审批暂停,与游戏行业整体有紧密联系的移动电竞行业的发展也受到一定影响。

▌产品发展趋势
MOBA持续风靡头部产品引领市场风向
《王者荣耀》作为一款与腾讯基础通讯业务紧密结合的MOBA类游戏,更注重社交属性,拥有非常强的变现能力。数据显示,自2017初《王者荣耀》开始风靡至今,在用户单次使用时间变化不大的情况下,用户单日使用次数显著增高一倍,证明《王者荣耀》拥有很高的用户粘性。除此之外, MOBA类移动竞技赛事《决战平安京》也拥有数量众多的游戏玩家;多款MOBA类手游的风靡证明MOBA类游戏产品仍具有很广阔的市场空间。而这些头部游戏引领整体市场类型偏好,推动该类型产品火热发展。

吃鸡手游存在变现空间出海争夺海外市场
以“吃鸡”为代表作的射击类移动电竞游戏受到了主流市场的欢迎,其中仅腾讯就有多款吃鸡类手游,皆为自18年初上线公测以来持续霸榜的热门爆款手游。数据分析显示:自上线以来整体用户使用时间及次数均显著增长,表现强劲。尽管部分头部手游尚未正式运营,但参照其产品在海外表现,仍具有长期盈利能力。目前整体移动电竞市场同样受到游戏版号政策的一定影响,移动电竞新产品加入受阻;但游戏市场仍有游戏储备,将会是未来可见增量,游戏市场仍具备长线运营能力。此外,在海外市场上拥有较强的竞争力,颇受各地用户欢迎。

▌赛事发展趋势
头部产品赛事带动整体电竞赛事发展
《王者荣耀》赛事分布全方位,除极具观赏性的KPL职业联赛之外,其他赛事也举办的如火如荼。2018年,《王者荣耀》共有8大不同品牌的赛事,其中仅最高规格的赛事-王者荣耀职业联赛(KPL)就举办了6场重量级赛事。《王者荣耀》众多赛事成功举办体现了电竞赛事拥有巨大的市场空间,凸显出日益成熟的专业赛事管理体系;2018年9月28日,《王者荣耀》与韩国合作,开启首个国际赛区王者荣耀职业联赛( KRKPL ),赛事国际化是国内头部移动电竞赛事谋求更高用户关注度以及海外市场开发的发展方向,将进一步推动电竞生态发展。


国内竞争加剧赛事国际化提高对抗意识
国际性电竞赛事往往具有极高的关注度,在掺入了国家与民族对抗意识后,体育赛事更能提升观众的代入感。此外,头部电竞赛事项目均为国际化电竞赛事项目,在主要国家地区均设有相关赛事。尽管目前国际性移动电竞项目较少,但国内头部移动电竞赛事项目已开始向海外进行赛事拓展,以期打造国际性移动电竞赛事。另一方面,头部电竞赛事内容制作商也开始转向海外争夺更大的市场份额。

赛事项目多样化带动赛事数量持续增长
移动电竞游戏的快速发展带动了移动电竞赛事的数量增长。其中,各个厂家主导的第一方移动电竞赛事无论在赛事观赏性以及专业性上均得到了较大提升,向广大用户提供了大量高质量电竞赛事。赛事项目的增长进一步促进整体移动电竞赛事市场的繁荣,而其中的佼佼者开始走出国门将优质电竞赛事经验推广到海外。

靠拢传统体育项目学习先进赛事制度
移动电竞赛事正在迅速学习传统体育赛事的先进制度,从而在提升赛事专业性的同时为商业化打下更好的基础。其中,KPL通过学习NBA等传统体育赛事体系的先进制度——包括升降级制度、选手薪资制度以及选手形象制度,在持续调整赛事体系的同时,成为移动电竞乃至所有电竞赛事中的标杆。

引入进入双城主客场制度持续扩大联盟规模
而为了更进一步发展,移动电竞赛事也在不断地拓展规模。传统大型体育赛事联盟拥有大量的参赛俱乐部,从而能支撑众多赛事活动;而所有俱乐部均拥有自己的主场城市。目前,移动电竞赛事在增加参赛俱乐部数量的同时,还注重俱乐部地域化。移动电竞赛事正在通过不断增加城市主场,最终实现所有俱乐部地域化,推动移动电竞产业的专业化发展。

▌内容提供商发展趋势
拓展海外业务赛事提供商瞄准国外市场
移动电竞市场有着庞大的观赛群众数量。移动电竞赛事内容提供商通过多年的赛事制作、执行积累了相对丰厚的经验,在制作海量赛事、满足用户观赛需求等方面发挥了不可或缺的作用,通过与游戏厂商、游戏直播平台合作等形成良好的赛事内容生态循环:移动电竞游戏提供赛事内容——内容提供商进行赛事制作、执行满足了用户需求——赛事多种方式呈现增加电竞用户粘性。除了持续发展国内赛事内容,未来部分内容提供商还积极追求向海外拓展业务,以期拓展更广阔的市场空间,如头部内容提供商量子体育VSPN。

▌移动电竞生态发展趋势
移动电竞线下场馆发展多元化
依附于线下场馆而立的移动电竞线下娱乐商圈,将成为未来移动电竞生态发展可观增量。一方面,移动电竞线下场馆通过引进多种娱乐业态,会在一定程度上提升用户粘性、延长移动游戏寿命。另一方面,线下场馆将成为移动电竞重要的流量入口,在获得潜在观众、将潜在观众转化成移动电竞用户方面起到推动作用。线下场馆现仍处于早期探索阶段,作为新兴娱乐综合体的好时光影游社,为移动电竞馆的未来发展提供了行业借鉴,影游社内包括手游吧、直播间等多重娱乐项目,用户在乐逗与腾讯视频联合打造的“全民电竞平台”内能够享受到多元化的娱乐体验;同时,丰富的娱乐体验也在一定程度上将普通用户转化为移动电竞用户,实现线上与线下的流量资源互补。

▌移动电竞衍生行业发展趋势
衍生硬件与服务突入细分市场
中国移动电竞行业的发展已日益成熟,已经形成了庞大的市场规模,其盈利来源也开始从以游戏内购为主向多元化的细分市场方向发展;其中,移动电竞衍生品在连接线上与线下方面有着不俗的表现,是移动电竞行业市场份额占比逐渐提升的营收来源,未来还有很广阔的发展空间。移动电竞衍生品在广义范围内不仅限于游戏周边,还包括专业支持移动电竞的手柄、PC模拟器、手机和耳机等。

▌用户短视频观看情况
游戏教学与操作受到广泛关注
移动电竞用户首选短视频观看内容为游戏教学和游戏精彩操作;超过47%的用户认为看短视频不影响玩游戏。从用户数据中能够发现短视频在教学、娱乐的电竞内容上更受到用户欢迎,是用户在玩游戏外重要的补充部分。

▌用户认同态度
移动电竞用户理解度高
数据显示,超过21%的用户认为移动电竞游戏已经成为了电竞项目;接近27%的用户认为移动电竞已经是体育电竞项目的一种;另外,接近29%的用户表示会更加关注移动电竞赛事。高认同度表明中国移动电竞渗透率高、用户理解度高。整体来看,大多数用户均对移动电竞游戏是体育项目这一议题认同度较高,表明移动电竞在这几年内通过游戏的竞技性以及赛事的成熟度获得广大用户的认可。

▌用户游戏衍生内容关注情况
全方位衍生内容市场满足用户需求
据统计,中国移动电竞用户在游戏衍生内容方面主要关注游戏直播,其次会关注游戏视频和游戏短视频。游戏衍生内容渠道方面,用户会优先选择游戏助手;除此之外,用户也会选择微信公众号和短视频应用。

▌用户赛事关注情况
增进技术技术是观赛主要理由直播平台是观赛第一渠道
用户赛事关注度提升,用户观看赛事的主要原因是增进技术与观赏享受。另一方面,直播平台仍然是移动电竞用户首选的观赛渠道。

移动电竞保持高关注度
超过80%的移动电竞用户会在未来继续关注手游赛事,手游赛事仍保持较高的关注度;移动电竞用户希望在未来能够看到国际对抗赛事,其次是全国级别赛事。

